-
1月28日,凉山盐源牦牛坪光伏发电项目举行并网发电仪式,标志着该项目圆满完成全部建设任务,正式转入投
发布时间:2026-02-02 18:04:35 -
-
1月30日,中国石油集团济柴动力有限公司1GWh储能项目直流汇流系统框架协议招标公告发布。招标范围为
发布时间:2026-02-02 18:04:32 -
1月30日,华能上海分公司上海市新型储能测试基地(一期)项目液流电池储能系统设备采购招标公告发布。项
发布时间:2026-02-02 18:04:31 -
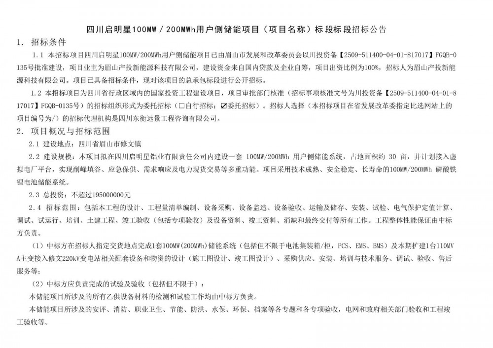
1月30日,四川启明星100MW/200MWh用户侧储能项目招标公告发布。本项目拟在四川启明星铝业有
发布时间:2026-02-02 18:04:27 -
1月30日,彭水县公共充电设施用户侧储能项目EPC总承包招标公告发布。项目为原有公共充电站和一般工商
发布时间:2026-02-02 18:04:25 -
1月30日,焦作神华重型机械制造有限公司3.5MW/10MWh储能项目EPC工程建设招标公告发布。项
发布时间:2026-02-02 18:04:25 -
1月30日,中广核新能源如东储能电站移动储能设备采购中标候选人公示。第一中标候选人为许昌许继电科储能
发布时间:2026-02-02 18:04:22 -
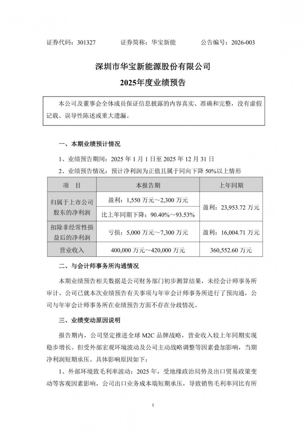
1月30日,华宝新能发布2025年度业绩预告。公司预计2025年实现营业收入40亿元至42亿元,预计
发布时间:2026-02-02 15:02:39 -
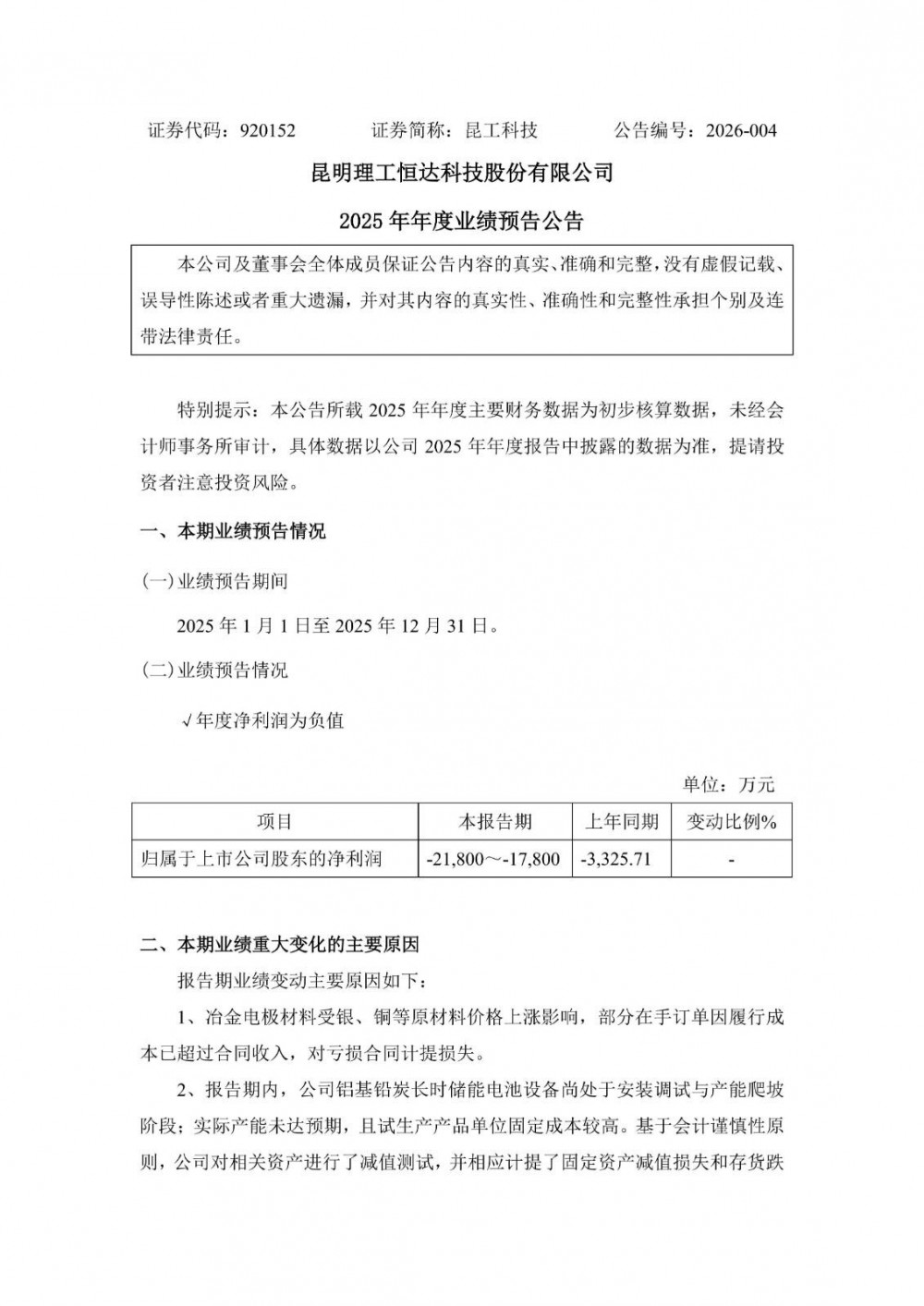
1月30日,昆工科技发布2025年年度业绩预告公告。预计2025年归母净利润亏损1.78亿元至2.1
发布时间:2026-02-02 15:02:36 -
1月30日,天力锂能发布2025年度业绩预告。预计2025年年度实现归属于母公司所有者的净利润将出现
发布时间:2026-02-02 15:02:34 -
1月30日,天津武清——在岁末迎新之际,一项服务于区域能源转型与工业绿色发展的标杆工程取得关键进展。
发布时间:2026-02-02 12:28:57 -
-
近日,中国能建葛洲坝二公司中标叙州储能产业园配套综合中心施工二标段项目。项目位于四川省宜宾市叙州区,
发布时间:2026-02-02 12:28:55 -
近日,常州市怀德中路42号地铁站周边的美淼光储充一体化智慧场站正式竣工投运。作为用户侧储能领域的示范
发布时间:2026-02-02 12:28:53
