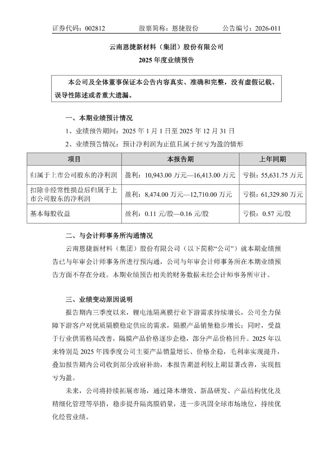
-
1月30日,由远东储能深度参与建设的河北武强鸿布200MW/800MWh储能电站正式进入商业运营阶段
发布时间:2026-02-02 12:27:38 -
-
-
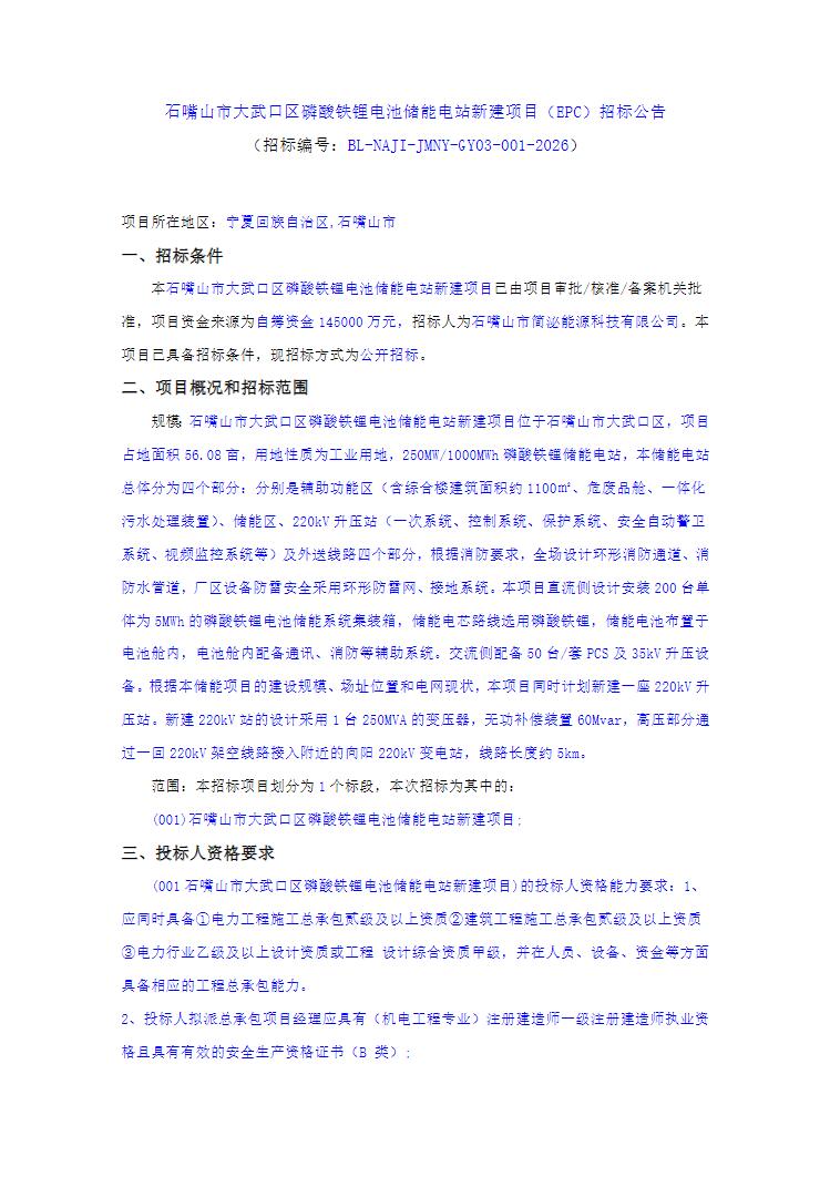
2026年1月29日,宁夏石嘴山市大武口区磷酸铁锂电池储能电站新建项目EPC发布招标公告,招标人为石
发布时间:2026-01-30 18:04:00 -
1月29日,华能上海分公司上海市新型储能测试基地(一期)项目高压级联半固态电池储能系统设备采购招标公
发布时间:2026-01-30 18:03:57 -
1月29日,华能上海分公司上海市新型储能测试基地(一期)项目EPC工程招标公告发布。工程总承包模式范
发布时间:2026-01-30 18:03:54 -
1月29日,江西省发改委发布《江西省能源局关于组织开展江西省第一批虚拟电厂试点申报工作的通知》。通知
发布时间:2026-01-30 18:03:50 -
1月29日,平定县200MW/400MWh新型独立共享储能电站项目EPC总承包项目中标候选人公示。第
发布时间:2026-01-30 18:03:45 -
能源圈获悉,1月30日,国家能源局举行新闻发布会,介绍2025年全国能源形势、迎峰度冬能源保供、新型
发布时间:2026-01-30 18:03:42 -
-
能源圈获悉,1月30日,国家发展改革委、国家能源局发布关于完善发电侧容量电价机制的通知。《通知》提出
发布时间:2026-01-30 18:03:36 -
1 月 24 日,由华为数字能源携手湖南潭州新能源有限公司、湘潭立劲新材料有限公司(简称“湘潭立劲”
发布时间:2026-01-30 15:02:08 -
1月28日,湖南平江抽蓄电站末台(4号)机组定子顺利通过铁损试验。4号机组定子于1月10日进入铁心叠
发布时间:2026-01-30 15:02:06 -
-
近日,由融和元储提供全套储能系统解决方案与运营支持的大埔峡能200MW/400MWh独立储能电站示范
发布时间:2026-01-30 15:02:00
