-
近日,广东省高新技术企业协会正式公布了《2025年第二批广东省名优高新技术产品名单》。德赛电池旗下德
发布时间:2026-01-30 12:09:11 -
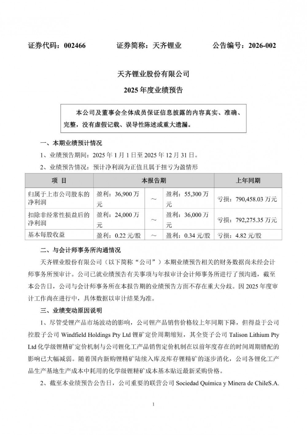
1月29日,天齐锂业发布2025年度业绩预告。预计将盈利3.69亿元—5.53亿元,去年同期为亏损7
发布时间:2026-01-30 12:09:09 -
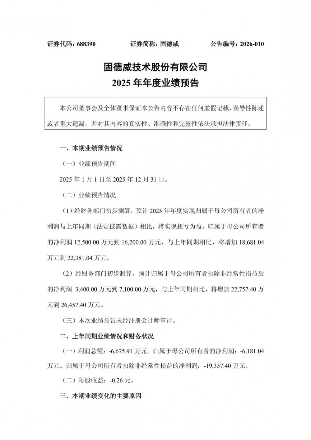
1月29日,固德威发布2025年度业绩预告。公司预计全年实现归属净利润1.25亿元到1.62亿元,同
发布时间:2026-01-30 12:09:07 -
1月29日,当升科技发布2025年度业绩预告。2025年公司预计实现归属于母公司的净利润60,000
发布时间:2026-01-30 12:09:03 -
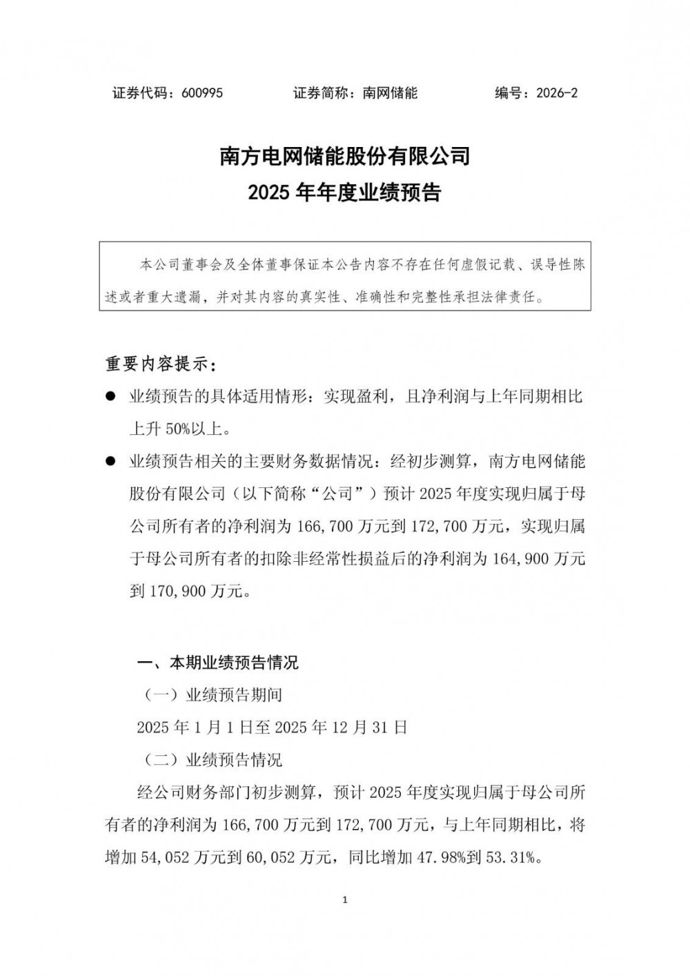
1月29日,南网储能发布2025年度业绩预告。公司预计2025年度实现归属净利润为16.67亿元到1
发布时间:2026-01-30 12:09:01 -
1月29日,永太科技发布2025年度业绩预告。2025 年度,公司实现归属于上市公司股东扣除非经常性
发布时间:2026-01-30 12:08:58 -
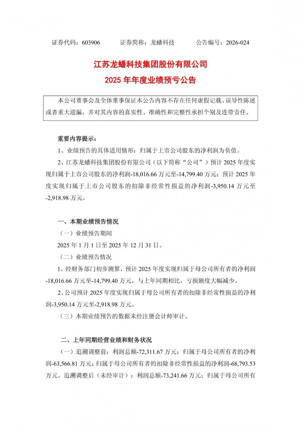
-
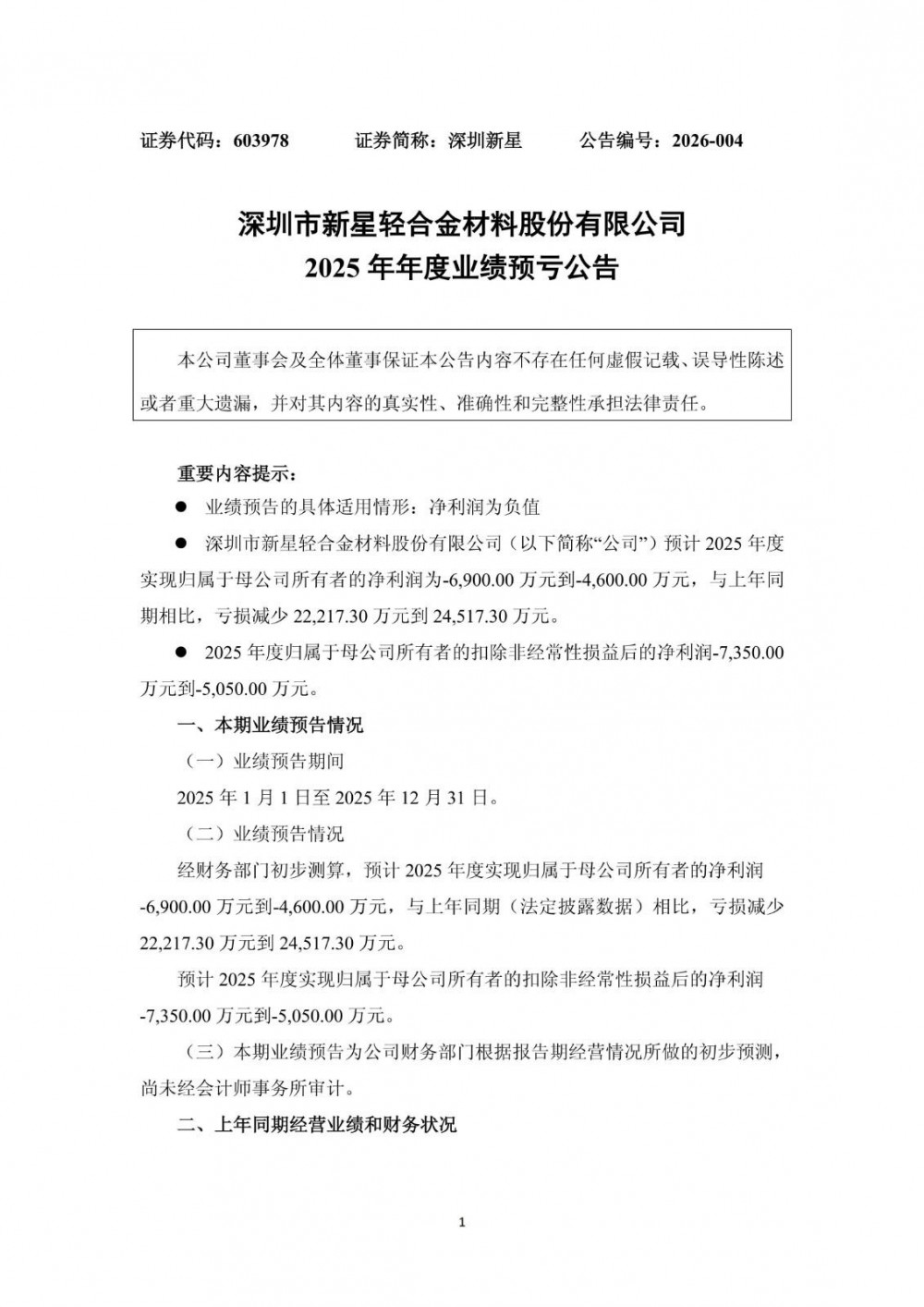
1月29日,深圳新星发布2025年年度业绩预亏公告。预计2025年度实现归属于母公司所有者的净利润为
发布时间:2026-01-30 12:08:51 -
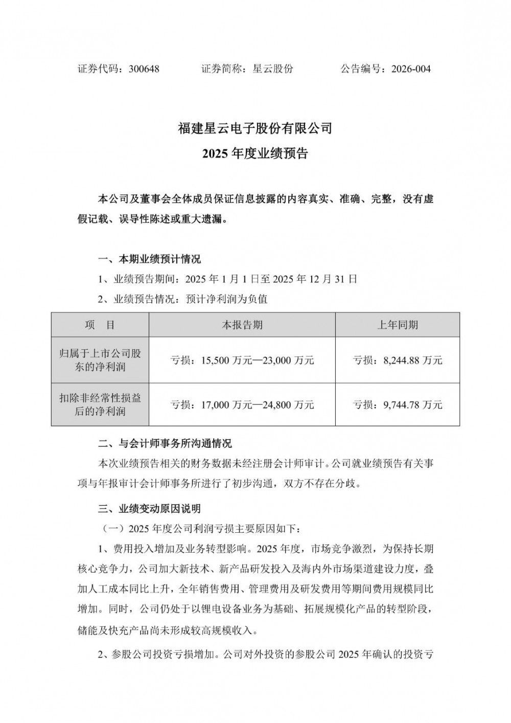
1月29日,星云股份发布2025年度业绩预告。预计2025年全年归属于上市公司股东的净利润为亏损1.
发布时间:2026-01-30 12:08:48 -
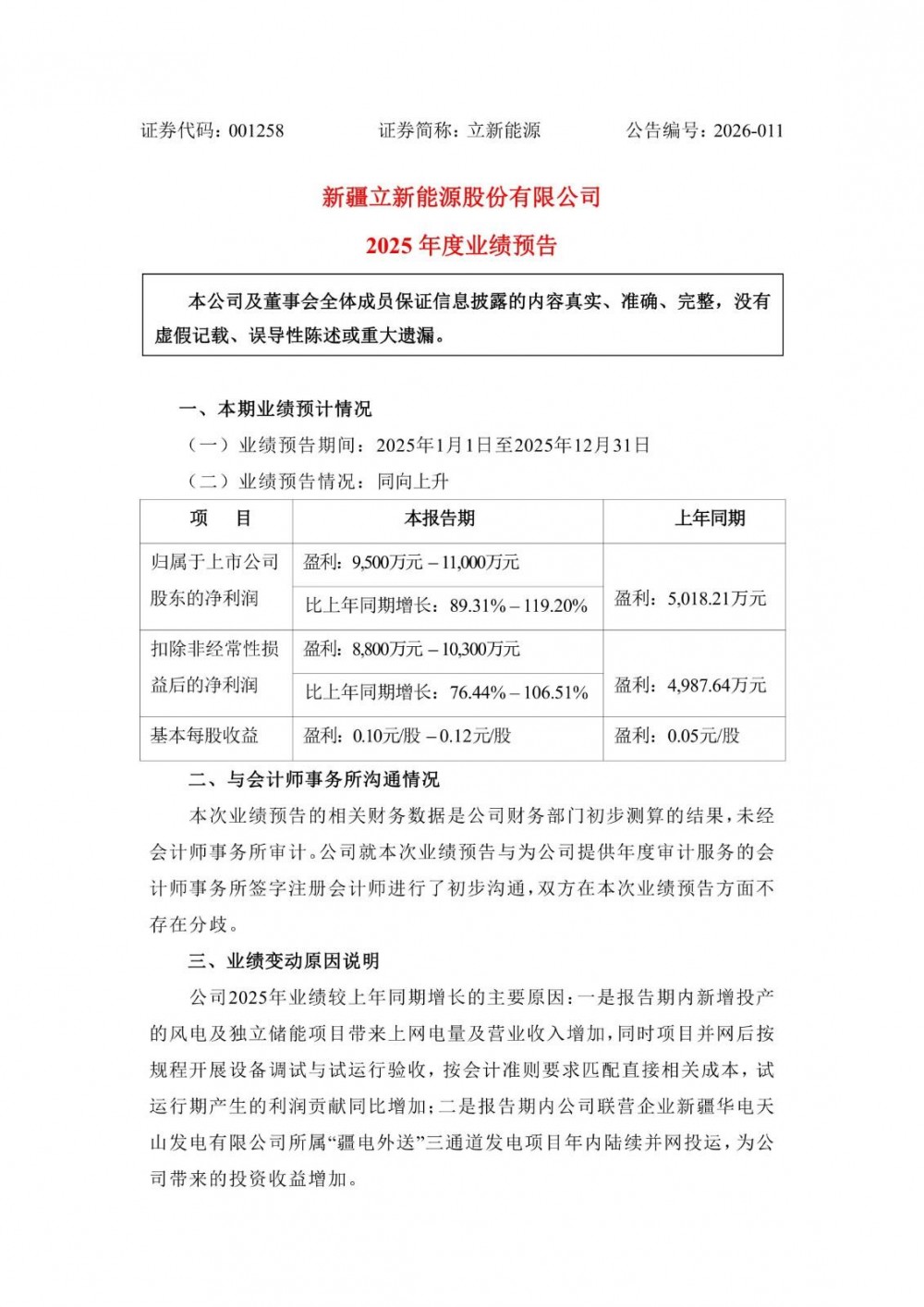
1月29日,立新能源发布2025年度业绩预告。预计2025年全年归属于上市公司股东的净利润为9500
发布时间:2026-01-30 12:08:46 -
-
-
在全球能源转型的浪潮中,构建稳定、高效、智慧的新型电力系统已成为行业的共同课题。库博能源重磅发布新一
发布时间:2026-01-30 12:08:37 -
能源圈获悉,1月28日,五粮液产业园区储能电站项目(第二次)EPC总承包中标结果公布,中铁八局集团电
发布时间:2026-01-30 12:08:33 -
能源圈获悉,1月28日,广西壮族自治区发展和改革委员会、 广西壮族自治区能源局发布关于2025—20
发布时间:2026-01-30 12:08:32
