-
近日,辽水新能朝阳300MW/1200MWh压缩空气储能项目可行性研究报告研讨会在沈阳顺利召开,集团
发布时间:2026-01-29 15:03:28 -
近日,全球最大规模压缩空气储能项目——中国江苏淮安盐穴压气储能发电项目全面投产。潞安化机作为推动项目
发布时间:2026-01-29 15:03:25 -
当电力系统的频率因风光发电的剧烈波动而失衡,一组组超级电容储能装置在毫秒间自动响应,将偏差迅速拉回安
发布时间:2026-01-29 15:03:24 -
-
1月28日,易事特发布公告称,公司全资子公司易事特(民乐)储能科技有限公司(拟投资建设200MW/8
发布时间:2026-01-29 12:06:37 -
1月28日,厦钨新能发布2025年度业绩快报公告。报告期内,公司实现营业收入200.34亿元左右,同
发布时间:2026-01-29 12:06:34 -
-
-
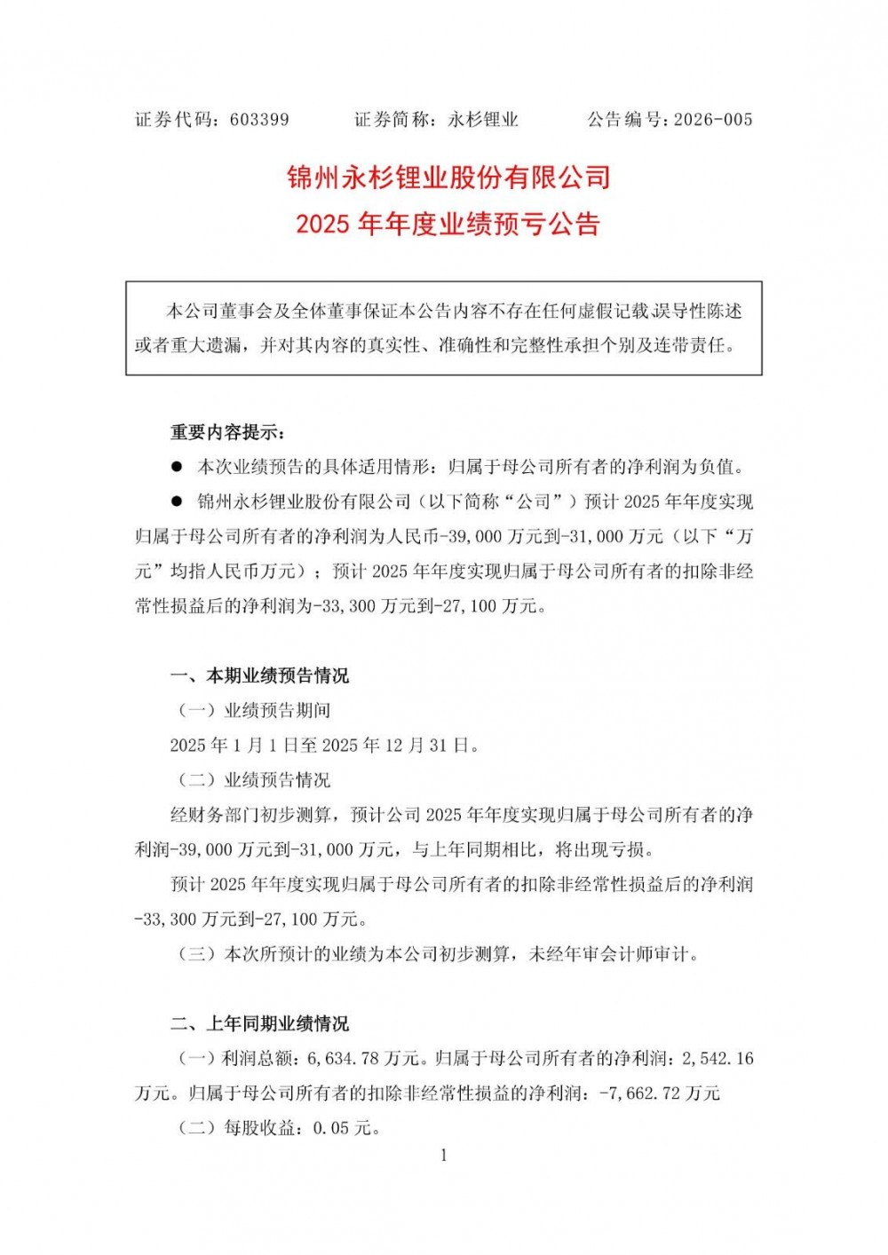
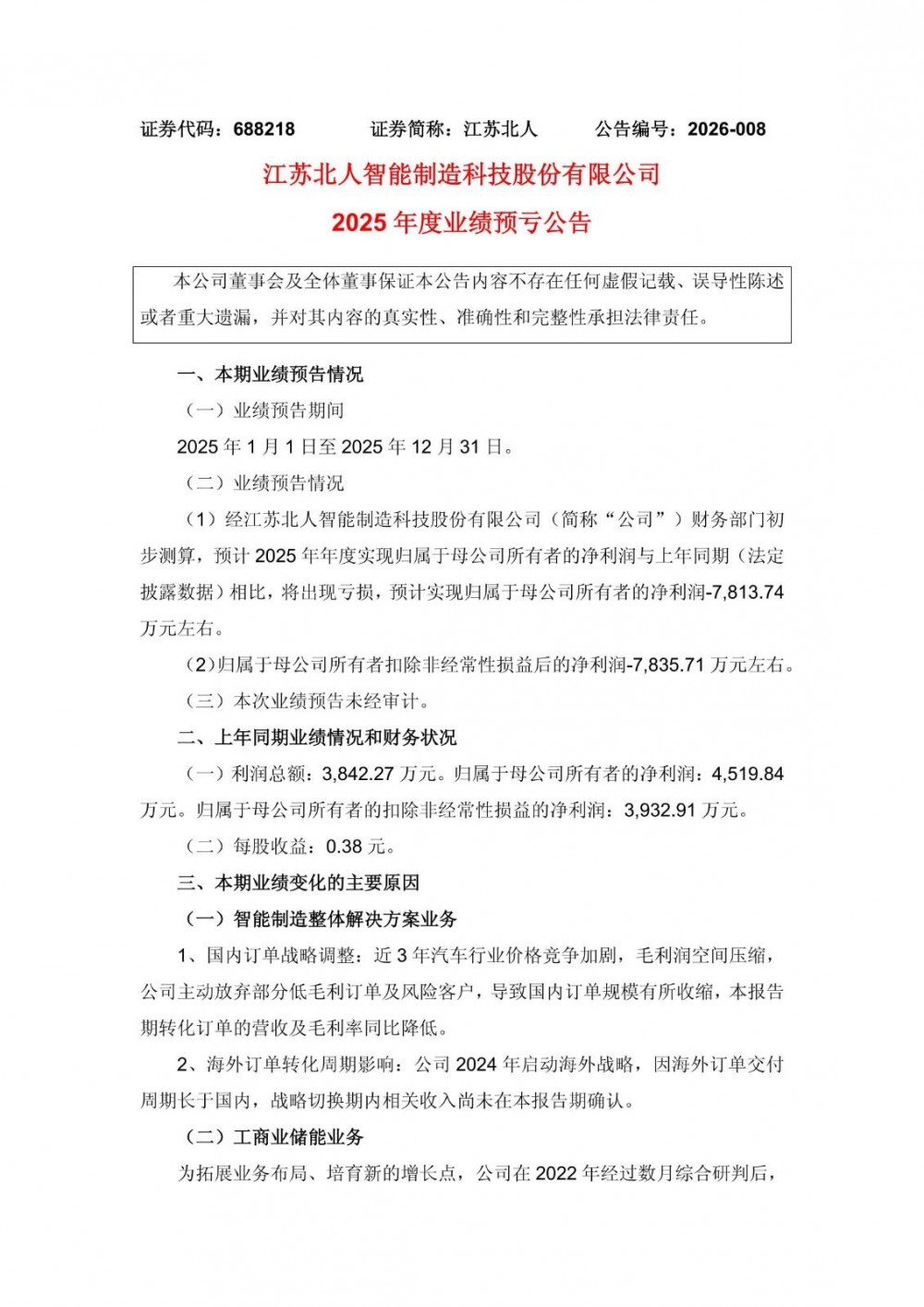
1月28日,江苏北人发布2025年度业绩预亏公告。预计2025年年度实现归属于母公司所有者的净利润与
发布时间:2026-01-29 12:06:17 -
-
1月28日,先惠技术发布2025年年度业绩预告。预计2025年度实现归属于母公司所有者的净利润为35
发布时间:2026-01-29 12:06:13 -
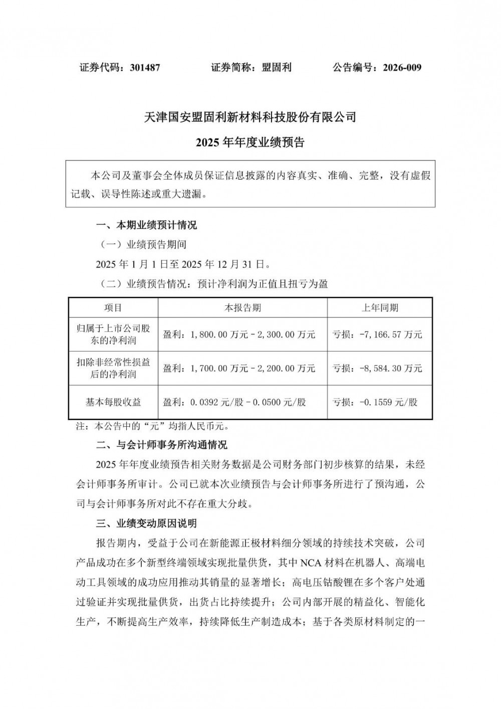
1月28日,盟固利发布2025年年度业绩预告。预计2025年归母净利润1800万元至2300万元,上
发布时间:2026-01-29 12:06:11 -
近日,惠州市能源和重点项目局发布关于广东省豪鹏新能源科技有限公司储能电池建设项目节能报告的审查意见。
发布时间:2026-01-29 12:06:10 -
-
能源圈获悉,1月28日晚间,领湃科技发布2025年度业绩预告。公告显示,2025年领湃科技预计202
发布时间:2026-01-29 12:06:02
