-
近日,甘肃省人民政府办公厅关于培育建设零碳园区的意见发布,其中提到主要目标是:到2027年,全省零碳
发布时间:2026-04-10 09:51:37 -
能源圈获悉,4月9日,国家发改委发布《电力重大事故隐患判定标准及治理监督管理规定》 2026年第41
发布时间:2026-04-10 09:51:27 -
4月9日,神力科技与山西国润储能科技有限公司(下称“国润储能”)正式签署战略合作协议,双方本着“优势
发布时间:2026-04-10 09:51:24 -
近日,海希通讯全资孙公司——海希储能科技(山东)有限公司(以下简称“海希储能”)与晶储科技(北京)有
发布时间:2026-04-09 18:01:31 -
春日奋进正当时,项目攻坚传捷报。3月28日,随着最后一段岩体精准破除,国家“十四五”重点能源工程、浙
发布时间:2026-04-09 15:03:07 -
-
4月2日,山东泰安二期抽水蓄能电站输水系统工程 1号下斜井首节压力钢管放置作业圆满完成,为后续大规模
发布时间:2026-04-09 15:03:04 -
-
-
-
近日,隆基绿能科技股份有限公司(以下简称“隆基”)与华为数字能源技术有限公司(以下简称“华为数字能源
发布时间:2026-04-09 15:02:58 -
4月8日,宁夏翔腾三号电源科技有限公司储能电站项目EPC总承包招标公告发布。宁夏翔腾三号电源科技有限
发布时间:2026-04-09 12:09:04 -
4月1日,安徽(淮北)先进高分子结构材料战略性新兴产业基地源网荷储一体化储能项目招标公告发布。本项目
发布时间:2026-04-09 12:09:03 -
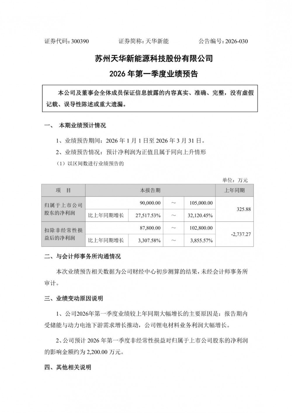
4月8日,天华新能发布2026年第一季度业绩预告。预计2026年第一季度归属于上市公司股东的净利润为
发布时间:2026-04-09 12:09:01 -
