-
-
4月9日,宁夏创能科技有限公司200MW/400MWh共享储能电站项目-储能系统设备采购招标公告发布
发布时间:2026-04-10 18:02:27 -
4月9日,宁夏安创能源科技有限公司200MW/400MWh共享储能电站项目-储能系统设备采购招标公告
发布时间:2026-04-10 18:02:25 -
4月9日,宁夏探维能源科技有限公司200MW/400MWh共享储能电站项目-储能系统设备采购招标公告
发布时间:2026-04-10 18:02:24 -
4月10日,安克创新披露2025年年度报告,2025年,安克创新实现营业总收入305.14亿元,同比
发布时间:2026-04-10 15:02:19 -
-
4月10日,三峡能源发布2026年第一季度发电量完成情况,其中独立储能完成发电量1.93亿千瓦时,较
发布时间:2026-04-10 15:02:08 -
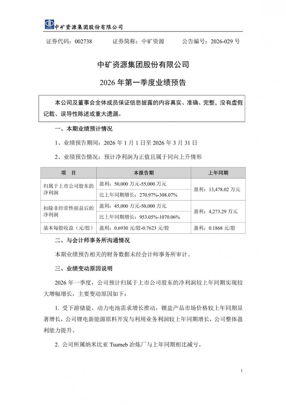
4月9日,中矿资源发布2026年第一季度业绩预告。预计2026年第一季度净利润为5亿元—5.5亿元,
发布时间:2026-04-10 15:02:06 -
-
4月5日,历时30天,南网储能修试公司顺利完成清蓄电站全停检修工作,500kV设备一次性成功复电,2
发布时间:2026-04-10 12:07:10 -
近日,国家能源领域首台(套)重大技术装备广东肇庆浪江抽水蓄能电站300MW级变速抽水蓄能机组核心控制
发布时间:2026-04-10 12:07:09 -
在新型电力系统加速构建的背景下,高比例可再生能源接入带来弱惯量、弱支撑、强波动等挑战。构网型技术应运
发布时间:2026-04-10 12:07:06 -
-
2026年4月6日,全球海拔最高的槽式光热电站——中广核西藏乌玛塘50兆瓦光热项目在拉萨市当雄县乌玛
发布时间:2026-04-10 12:07:02 -
