-
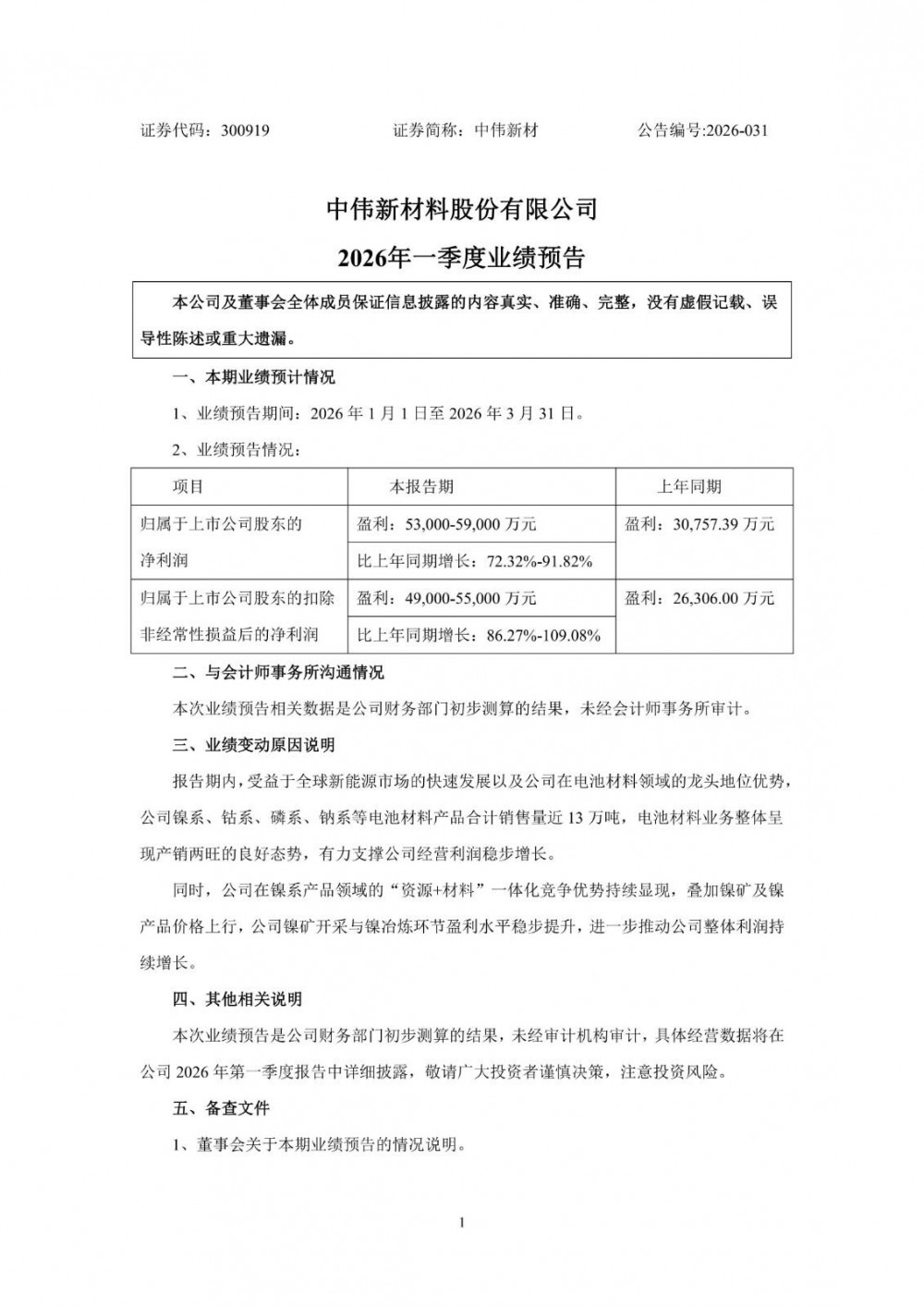
4月8日,中伟新材发布2026年一季度业绩预告。预计2026年一季度归母净利润5.3亿元—5.9亿元
发布时间:2026-04-09 12:08:56 -
4月8日,风禾储能科技(柯坪)有限责任公司东方旭能柯坪20万千瓦/80万千瓦时独立式储能项目、东方旭
发布时间:2026-04-09 12:08:53 -
4月8日,盘锦市大洼区200MW飞轮、电化学混合独立储能电站项目工程总承包(EPC)中标候选人公示。
发布时间:2026-04-09 12:08:49 -
4月8日,博乐市绿能中和新能源有限公司博乐市11.5万千瓦/46万千瓦时独立新型储能建设项目(EPC
发布时间:2026-04-09 12:08:44 -
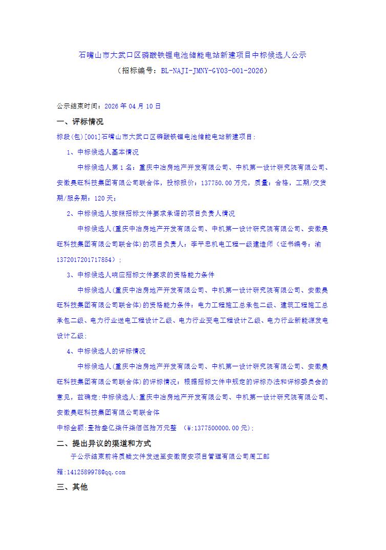
4月8日,石嘴山市大武口区磷酸铁锂电池储能电站新建项目中标候选人公示。中标候选人第1名为重庆中冶房地
发布时间:2026-04-09 12:08:42 -
4月8日,吉林省农安县200MW飞轮/电化学混合储能电站项目工程总承包(EPC)中标候选人公示。第一
发布时间:2026-04-09 12:08:41 -
4月8日,宜宾市叙州区100MW/200MWh电化学独立储能电站项目EPC总承包工程中标候选人公示。
发布时间:2026-04-09 12:08:38 -
近日,秦皇岛市山海关区电网侧200MW/725MWh独立储能项目EPC总承包工程中标候选人公示。第一
发布时间:2026-04-09 12:08:27 -
4月9日,潍坊滨海201MW/401MWh独立储能项目(一期100MW/200MWh)EPC总承包项
发布时间:2026-04-09 12:08:26 -
当地时间4月2日,中国能建承建的厄立特里亚最大光伏储能电站——德克姆哈雷30兆瓦光伏储能项目实现全容
发布时间:2026-04-09 12:08:24 -
4月8日上午,国兴能(广东)能源科技有限公司(以下简称“国兴能”)与江西省新余市分宜县人民政府正式签
发布时间:2026-04-09 12:08:19 -
2026年4月7日,福建省明溪县举行新型储能智能制造产业园项目投资合作协议签约仪式,总投资约3.6亿
发布时间:2026-04-09 12:08:17 -
近日,隆基绿能与中天科技集团举行1GWh战略合作签约仪式。这是“全栈隆基 LONGi ONE”从战略
发布时间:2026-04-09 12:08:15 -
-
近日,甘肃省人民政府印发甘肃省国民经济和社会发展第十五个五年规划纲要的通知。《纲要》指出:科学布局抽
发布时间:2026-04-09 12:07:43
