-
近期,光伏银浆企业龙头帝科股份(300842.SZ)披露2025年年报。报告期内,公司实现营收180
发布时间:2026-03-31 14:25:17 -
-
-
总投资约9.8亿元的八宿益青300兆瓦光伏项目正抢抓施工黄金期,建设全面提速,整体进度已超90%。项
发布时间:2026-03-31 14:24:45 -
-
中东地缘博弈加剧,美伊冲突造成霍尔木兹海峡原油运输受阻,进而造成供给扰动快速推升国际油价。与国内新能
发布时间:2026-03-31 14:24:14 -
能源圈获悉,3月23日,内蒙古举行“贯彻‘1571’工作部署 推动内蒙古高质量发展”系列主题新闻发布
发布时间:2026-03-31 14:17:15 -
-
光伏+储能+微电网。近日,中国电建承建的行业首个全绿电示范工厂白马山全绿电工厂项目正式建成。白马山全
发布时间:2026-03-25 16:11:40 -
2026年3月24日,中老电力互联互通重点项目--中广核老挝北部清洁能源基地一期100万千瓦光伏项目
发布时间:2026-03-25 16:11:38 -
近日,黑龙江省人民政府关于印发《黑龙江省国民经济和社会发展第十五个五年规划纲要》的通知。文件指出,“
发布时间:2026-03-25 16:08:23 -
3月18日,新疆维吾尔自治区市场监管局(知识产权局)联合自治区工业和信息化厅、新疆光伏产业协会共同召
发布时间:2026-03-25 16:07:53 -
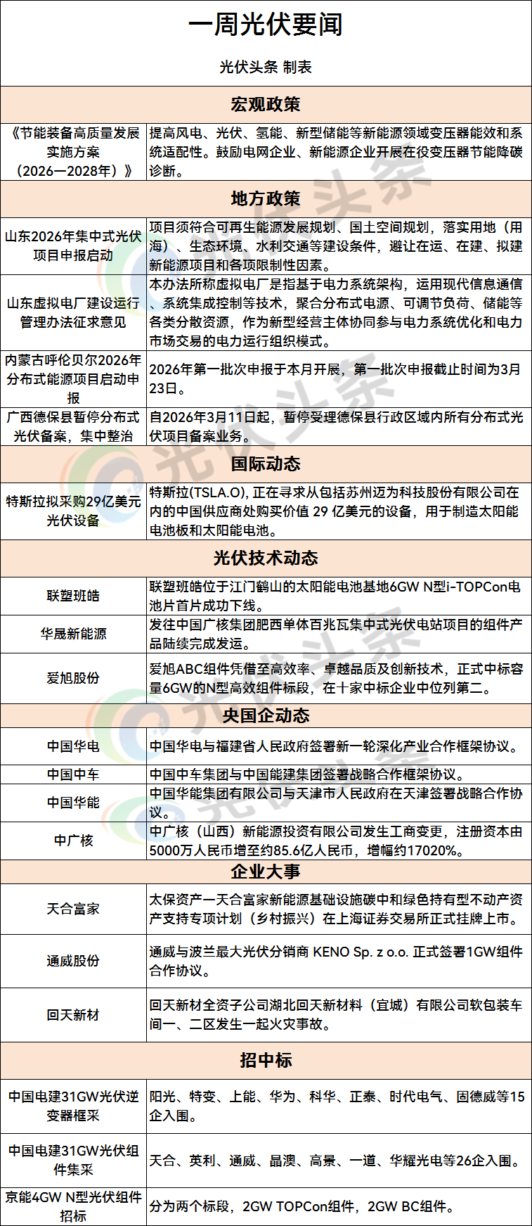
能源圈为您精选一周内光伏企业代表性的事件,欢迎读者朋友在文末“写留言”处,与我们互动、交流、探讨。具
发布时间:2026-03-23 12:00:27 -
-
研究显示,罗马尼亚分布式光伏用户数量从2019年的仅303户,飙升至2026年初的近30万户,201
发布时间:2026-03-20 12:02:06
