-
据外媒3月6日报道,摩洛哥国家电力和饮用水办公室(ONEE)与摩洛哥可持续能源署(MASEN)正式签
发布时间:2026-03-20 12:02:04 -
-
-
-
近日,印度启动PM-KUSUM 2.0项目,该项目将推进10GW农业光伏专项行动。印度新能源和可再生
发布时间:2026-03-17 17:51:29 -
Saatvik Green Energy,一家总部位于印度的可再生能源公司,近日宣布在印度成立了全资
发布时间:2026-03-16 15:03:13 -
2026年3月13日,老挝人民民主共和国驻维也纳联合国大使兼常驻代表Khampheng Douang
发布时间:2026-03-16 15:03:03 -
3月13日,新疆维吾尔自治区和新疆生产建设兵团与国务院国资委在北京举行2026年中央企业产业兴疆工作
发布时间:2026-03-16 12:00:33 -
立足 “双碳” 目标与新型能源体系建设,以沙戈荒地区为核心的大型风光基地建设,正成为我国能源绿色转型
发布时间:2026-03-14 21:01:35 -
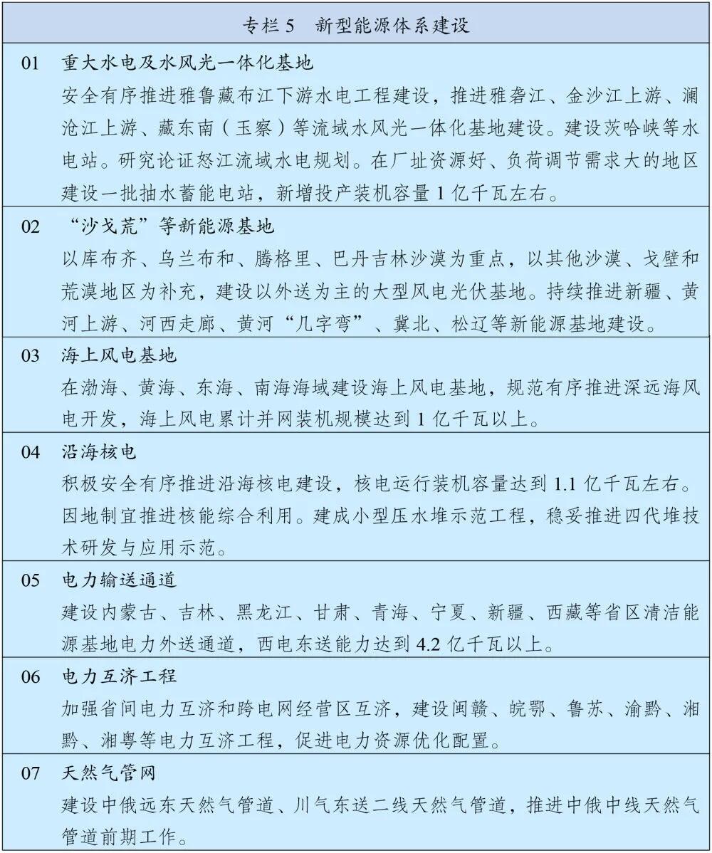
能源圈获悉,3月13日,《中华人民共和国国民经济和社会发展第十五个五年规划纲要》正式发布。根据《规划
发布时间:2026-03-14 21:01:08 -
-
3月9日,四川省宜宾市发改委发布关于宜宾市2025年国民经济和社会发展计划执行情况及2026年计划草
发布时间:2026-03-13 12:01:04 -
近日,为提升电网运行效率,保障电力系统安全、经济运行。山西能源监管办开展“两个细则”(2025年修订
发布时间:2026-03-13 12:01:01 -
美国能源部电力办公室今日公布一项约19亿美元的资金机会,旨在推动国家电网的现代化升级。这笔投资将用于
发布时间:2026-03-13 11:31:50 -
3月9日,四川宜宾市发改委发布关于宜宾市2025年国民经济和社会发展计划执行情况及2026年计划草案
发布时间:2026-03-11 12:00:38
