-
4月17日,记者从深圳大学获悉,该校谢和平院士团队系统构建出近零碳排放直接煤燃料电池发电(ZC-DC
发布时间:2026-04-17 16:57:41 -
4月17日,国家电网公布2026年第四批可再生能源发电补贴项目清单。此次纳入2026年第四批可再生能
发布时间:2026-04-17 16:56:15 -
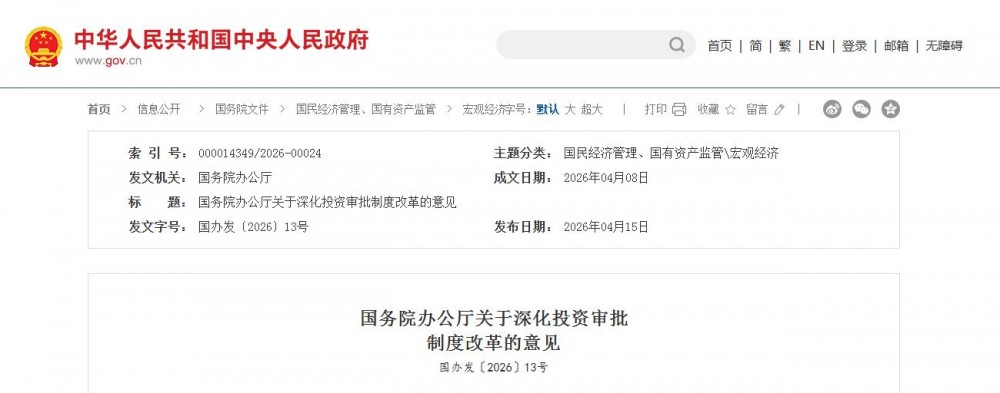
4月15日,国务院办公厅发布关于深化投资审批制度改革的意见。意见指出,进一步提升投资审批效能。深入推
发布时间:2026-04-17 16:56:14 -
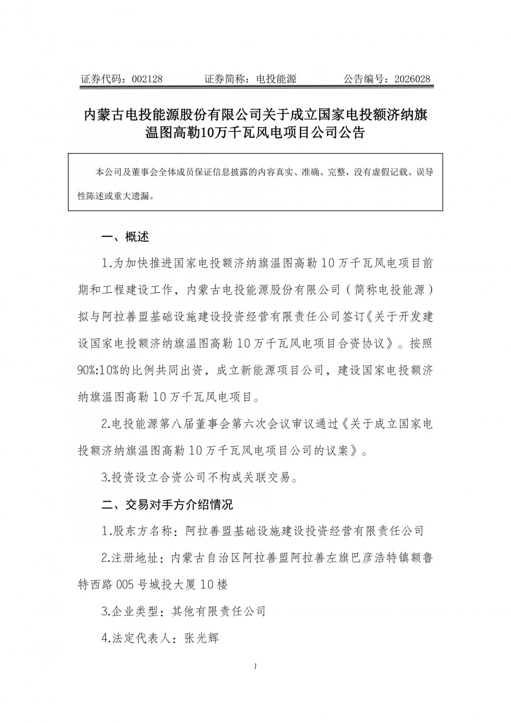
4月16日,国家能源集团2025年第4批风力发电机组集中采购公开招标项目(第2次)中标候选人公示;中
发布时间:2026-04-17 16:56:10 -
近日,山西省人民政府关于印发山西省国民经济和社会发展第十五个五年规划纲要的通知。内容显示,山西省坚持
发布时间:2026-04-17 16:56:08 -
-
在 “双碳” 目标驱动下,新能源产业正从 “试点探索” 迈向 “规模化爆发”,光伏、风电、储能等项目
发布时间:2026-04-17 16:55:51 -
-
4月14日,云南富宁县“十四五”第四批暨全省2025年第三批新能源项目优选投资开发主体公告发布。公告
发布时间:2026-04-15 12:02:14 -
4月13日,陕西省人民政府发布关于印发全省国民经济和社会发展第十五个五年规划纲要的通知。规划纲要明确
发布时间:2026-04-15 12:02:10 -
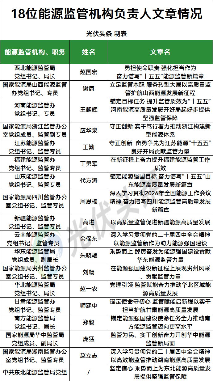
在“十五五”规划开局之际,国家能源局18位区域监管机构负责人先后发文,密集阐述2026年及未来五年能
发布时间:2026-04-15 12:02:08 -
-
商务部新闻发言人4月14日表示,英方以“国家安全”为由排除中国产品参与其风电项目,有悖于英方长期以来
发布时间:2026-04-15 12:02:02 -
能源圈获悉,4月13日,江西省能源局发布关于推荐“生物质超临界水气化绿色低碳制氢装备”等7个项目申报
发布时间:2026-04-15 12:01:59 -
千沟万壑、人烟稀少,15度以上的坡面面积占50~70%。四十年前,电影《黄土地》和主题曲《黄土高坡》
发布时间:2026-04-15 09:00:31
