-
能源圈获悉,4月8日,北京市人民政府发布《北京市国民经济和社会发展第十五个五年规划纲要》。文件提出,
发布时间:2026-04-10 12:00:55 -
-
在全球能源转型加速推进、煤炭产业迈向智能化与绿色化高质量发展的关键时期,2026世界煤炭工业博览会、
发布时间:2026-04-10 12:00:35 -
能源圈获悉,4月8日,红河州能源局发布关于撤销《红河州列入云南省2025年第三批新能源项目建设清单的
发布时间:2026-04-10 09:49:04 -
-
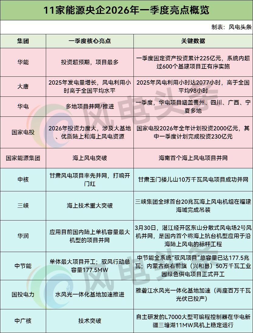
2026年一季度刚刚结束,风电行业迎来开门红。从海上巨阵到戈壁大基地,再到千乡万村的“驭风行动”,华
发布时间:2026-04-10 09:49:00 -
能源圈获悉,4月9日,国家发展和改革委员会发布《电力重大事故隐患判定标准及治理监督管理规定》 202
发布时间:2026-04-10 09:48:50 -
-
近日,中国能建浙江火电与浙江省海洋风电发展有限公司签署战略合作协议。公司党委书记、董事长陈根卫,党委
发布时间:2026-04-09 12:01:23 -
能源圈获悉,4月8日,甘肃靖远县五合镇、刘川镇“千乡万村驭风行动” 100兆瓦风电项目竞争性配置评审
发布时间:2026-04-09 12:01:20 -
3月31日,国家能源局召开全国可再生能源电力开发建设月度(3月)调度会。国家能源局党组成员、副局长万
发布时间:2026-04-09 12:01:19 -
-
4月3日,阳江市发展和改革局发布关于华电阳江三山岛六海上风电场项目核准变更的复函。内容指出,项目核准
发布时间:2026-04-08 11:35:20 -
企查查显示,近日,新天绿能海上风电(昌黎)有限公司成立,法定代表人为张国峰,注册资本为3000万元。
发布时间:2026-04-08 11:35:18 -
