-
-
近日,深圳易储数智能源集团有限公司(以下简称“易储数智能源集团”)旗下全资子公司国峰能源电力数智运营
发布时间:2026-02-06 12:09:03 -
2月5日,广东建工发布公告称,公司下属子公司广东粤水电能源投资集团有限公司的全资子公司阿瓦提县粤水电
发布时间:2026-02-06 12:09:02 -
近日,孚能科技发布2025年年度业绩预告。预计2025年归母净利润亏损5.8亿元至8.3亿元,上年同
发布时间:2026-02-06 12:08:59 -
2月5日,中国电力发布公告称,本公司非全资拥有附属公司新源智储作为供应方与托里公司订立了一份BESS
发布时间:2026-02-06 12:08:56 -
2月5日,大同市浑源县亨源洪独立储能项目设计、采购、施工总承包(EPC)招标公告发布。项目主要建设2
发布时间:2026-02-06 12:08:55 -
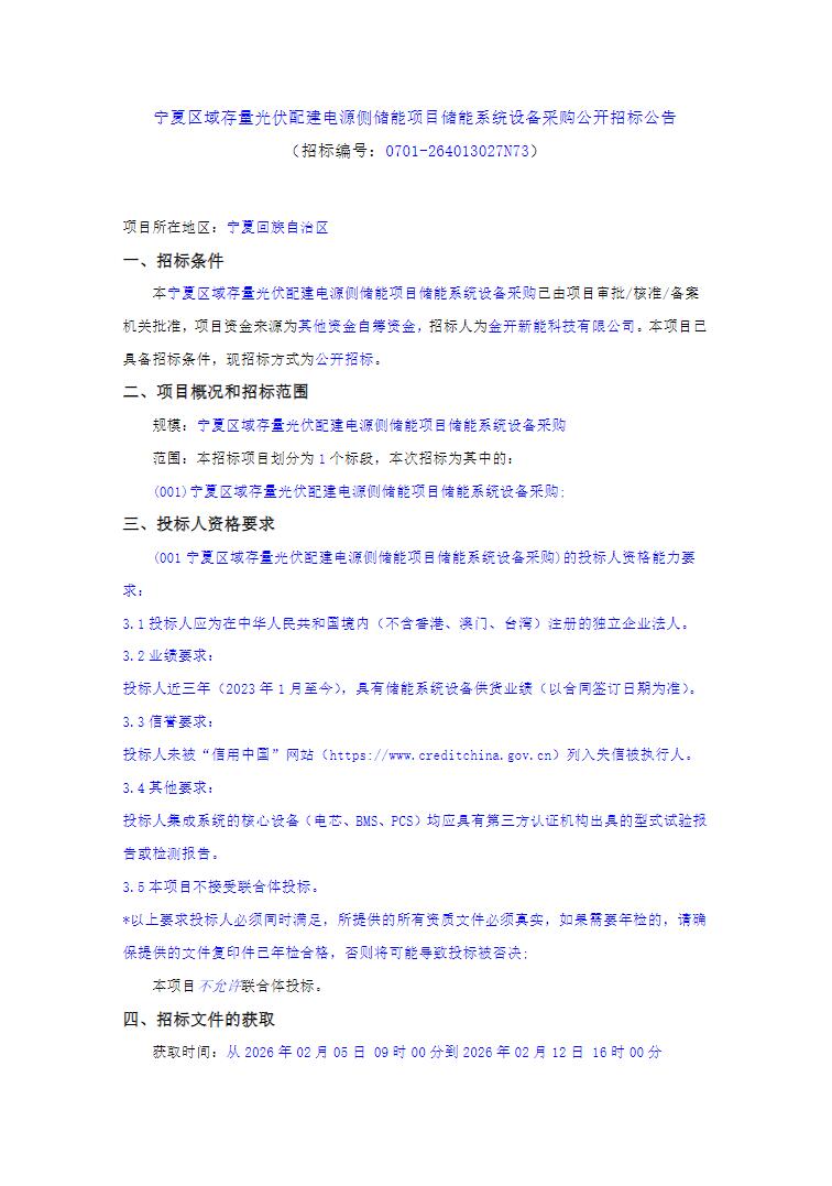
2月5日,宁夏区域存量光伏配建电源侧储能项目储能系统设备采购公开招标公告发布。宁夏区域存量光伏配建电
发布时间:2026-02-06 12:08:52 -
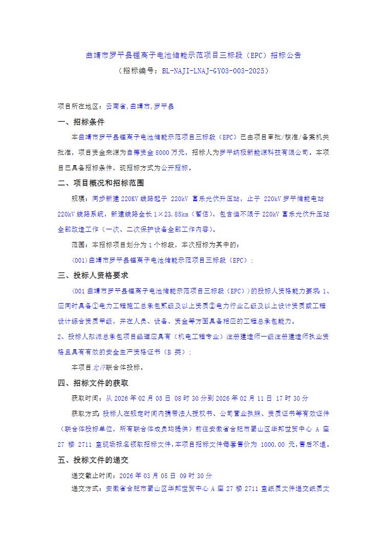
2月5日,曲靖市罗平县锂离子电池储能示范项目三标段(EPC)招标公告发布。项目同步新建220KV线路
发布时间:2026-02-06 12:08:50 -
2月5日,铜川丰源军耀 100MW/400MWh 独立储能电站建设项目工程总承包废标公告发布。公告显
发布时间:2026-02-06 12:08:48 -
2月5日,吴忠市聚能科技有限公司孙家滩100MW/400MWh共享储能电站建设项目(EPC总承包)监
发布时间:2026-02-06 12:08:48 -
能源圈获悉,日前,陕西省发改委发布关于开展陕西省2026年分散式风电小型地面光伏电站项目申报工作的通
发布时间:2026-02-06 12:08:36 -
2月5日,楚能新能源股份有限公司与合肥合孚智慧能源有限公司战略合作签约仪式在楚能全球总部举行。楚能新
发布时间:2026-02-06 12:08:35 -
-
近日,由中建八局南方公司承建的柳城208MW/416MWh独立储能电站项目在广西柳城县举行开工仪式,
发布时间:2026-02-06 12:08:30 -
华夏智慧(浙江)能源有限公司(以下简称“华夏智慧”)泰安市宁阳县伏山镇400MW/800MWh电网侧
发布时间:2026-02-06 12:08:17
