-
-
-
2月9日,承德智慧储能科技有限公司100MW/400MWh独立储能电站项目EPC总承包招标公告发布。
发布时间:2026-02-10 09:31:59 -
-
1月28日,中国钠电集团有限公司(CNAEPower)与印度尼西亚Winmar Holdings正式
发布时间:2026-02-10 09:31:24 -
2月4日,中国钠电集团旗下中钠能源(扬州)有限公司与国家电投辽宁清河发电有限责任公司在辽宁省铁岭市签
发布时间:2026-02-10 09:31:07 -
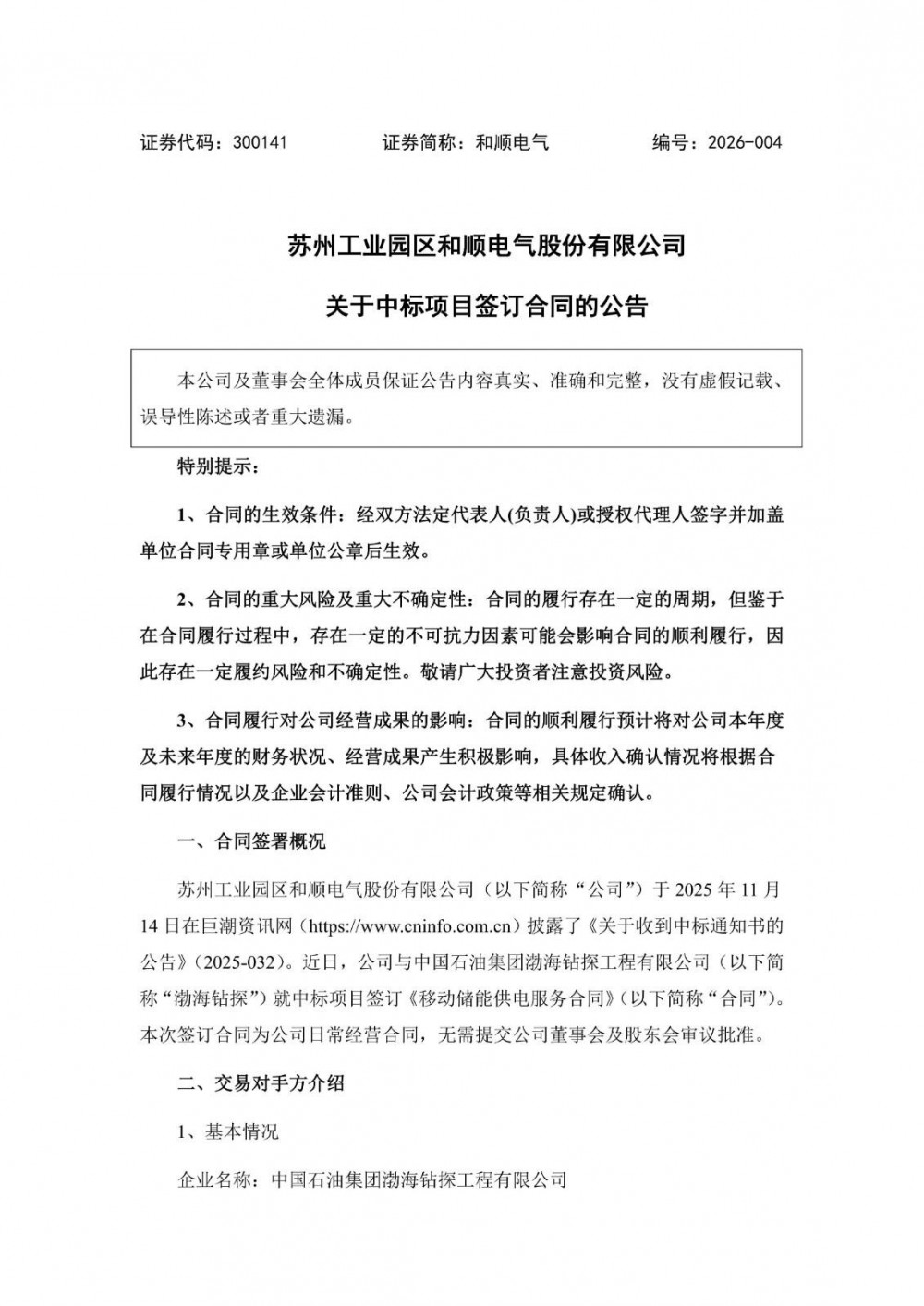
近日,和顺电气发布公告称,公司与中国石油集团渤海钻探工程有限公司就中标项目签订《移动储能供电服务合同
发布时间:2026-02-10 09:30:37 -
-
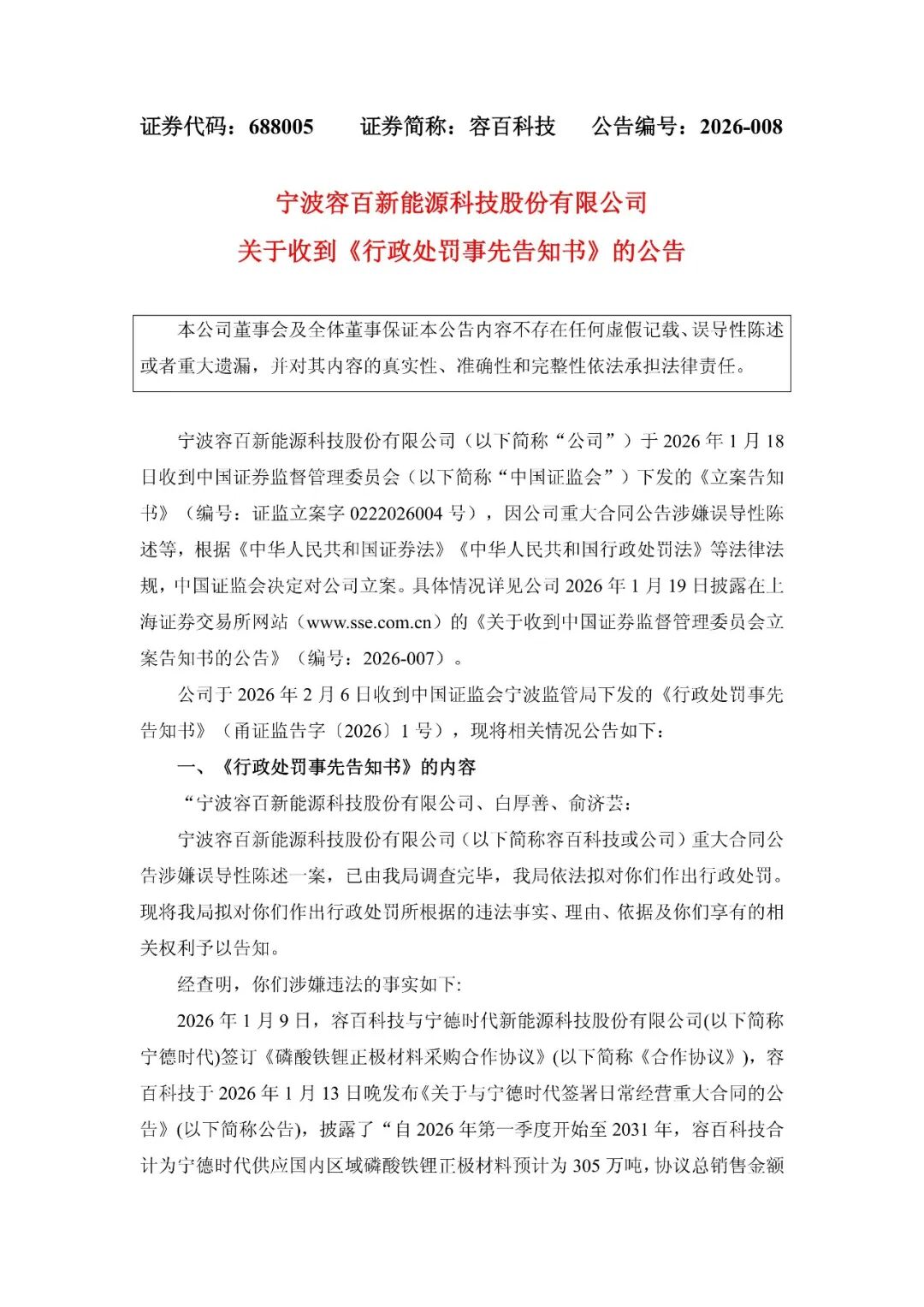
能源圈获悉,2月7日,容百科技披露收到《行政处罚事先告知书》的公告,因公司重大合同公告涉嫌误导性陈述
发布时间:2026-02-10 09:30:05 -
-
近日,国瑞大庆风电配储项目在黑龙江省大庆市肇源县顺利并网。项目配置40MW/80MWh储能系统,为区
发布时间:2026-02-10 09:29:28 -
2月6日,南宫市人民政府与中虹普能举行“南宫市400MW/800MWh电网侧储能项目”签约仪式,该项
发布时间:2026-02-10 09:29:05 -
能源动脉通,则发展动能足。最近,国电投滨海2100万千瓦扩建项目500千伏送出工程(第一阶段)正式投
发布时间:2026-02-07 18:00:43 -
国际原子能机构(IAEA)6日完成了对日本原子能监管委员会(NRA)的体制审查,并公布了评估报告的概
发布时间:2026-02-07 15:14:34 -
越来越多的新能源展会,您不再面临的问题:“哪一场展览,最值得我去?有限的时间和旅行者的旅行成本,怎样
发布时间:2026-02-07 15:12:58
