-
近日,北京海博思创科技股份有限公司(以下简称“海博思创”)与昆仑金融租赁有限责任公司(以下简称“昆仑
发布时间:2026-02-11 15:52:30 -
-
2026年2月9日,由德赛电池提供核心设备的保加利亚“斯利文(Sliven)”2MW/4.8MWH用
发布时间:2026-02-11 15:52:22 -
-
-
2月9日,北投能源集团与昭平县人民政府举行独立共享储能电站项目战略合作框架协议签约仪式。北投能源集团
发布时间:2026-02-11 15:52:06 -
2月10日,由广东合广通投资有限公司主导开发、广西自治区重大项目——桂林市雁山区200MW/400M
发布时间:2026-02-11 15:51:55 -
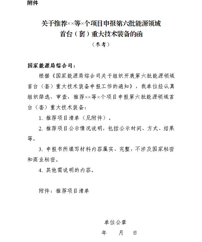
日前,国家能源局综合司发布关于组织开展第六批能源领域首台(套)重大技术装备申报工作的通知。申报条件表
发布时间:2026-02-11 15:51:52 -
2月10日,铜川一期150MW/300MWh独立储能项目工程总承包中标候选人公示。第一中标候选人为中
发布时间:2026-02-10 18:04:21 -
2月10日,河北燕赵沽源储能示范项目EPC总承包中标候选人公示。第一中标候选人为中国电建集团河北工程
发布时间:2026-02-10 18:04:16 -
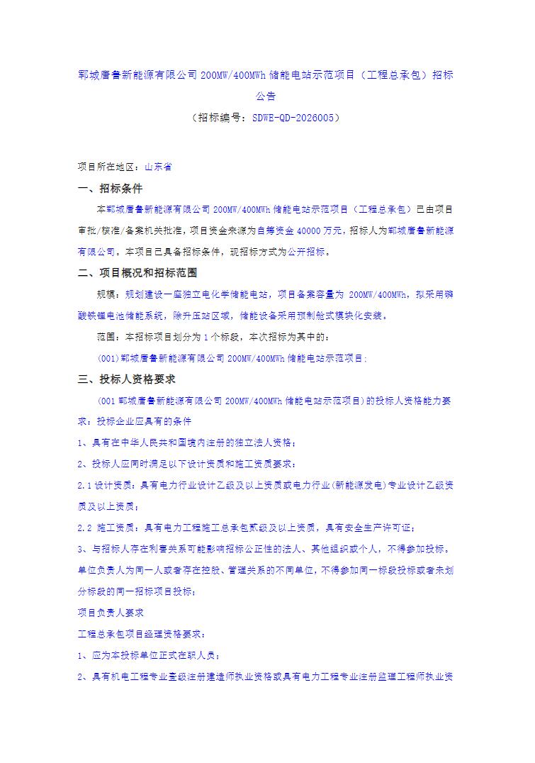
2月9日,郓城唐鲁新能源有限公司200MW/400MWh储能电站示范项目(工程总承包)招标公告发布。
发布时间:2026-02-10 18:04:12 -
2月9日,柳州旭储新能源有限公司东方旭能洛维300MW/1200MWh独立储能电站项目招标公告发布。
发布时间:2026-02-10 18:04:10 -
2月9日,扶风段家100MW/200MWh电网侧储能电站项目EPC总承包招标公告发布。建设100MW
发布时间:2026-02-10 18:04:08 -
2月10日,昌吉国投吉木萨尔县潘家台10万千瓦40万千瓦时共享储能项目储能系统设备采购招标公告发布。
发布时间:2026-02-10 18:04:07 -
2月10日,昌吉国投木垒县30万千瓦120万千瓦时共享储能项目储能系统设备采购招标公告发布。建设地点
发布时间:2026-02-10 18:04:05
