-
近日,库博能源与捷克领先的关键能源基础设施服务商IBG集团签署了1.5GWh战略合作协议,双方计划在
发布时间:2026-01-19 11:02:34 -
2026年1月16日,远东控股集团与天能控股集团有限公司正式签署深化战略合作协议。双方将围绕新能源及
发布时间:2026-01-19 11:02:32 -
2026年1月16日,马牌机电(河南)有限公司与河南晶通新材料科技有限公司在河南省长垣市隆重举行光伏
发布时间:2026-01-19 11:02:28 -
1月16日,国家能源局山西监管办公室发布关于征求《山西电力中长期交易实施细则(征求意见稿)》意见的函
发布时间:2026-01-19 11:01:58 -
-
1月15日,陕西建工集团股份公告称,2025年12月,公司及下属子公司中标5亿元以上施工项目共3个,
发布时间:2026-01-19 11:01:55 -
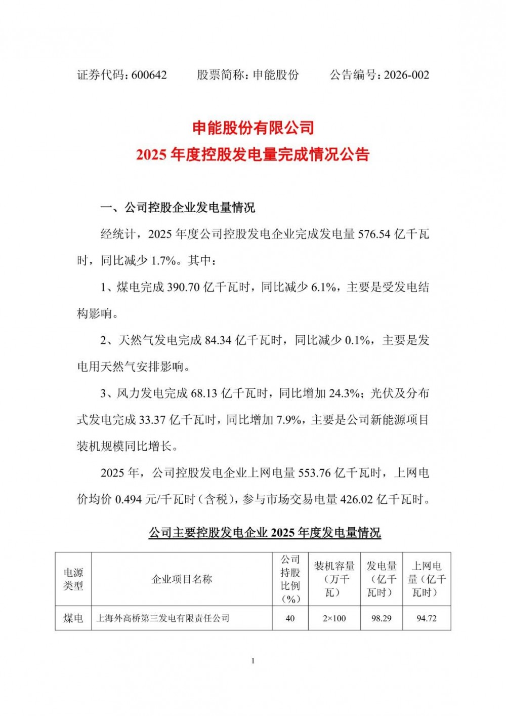
1月16日,申能股份披露2025年度控股发电量完成情况,经统计,2025年度公司控股发电企业完成发电
发布时间:2026-01-19 11:01:53 -
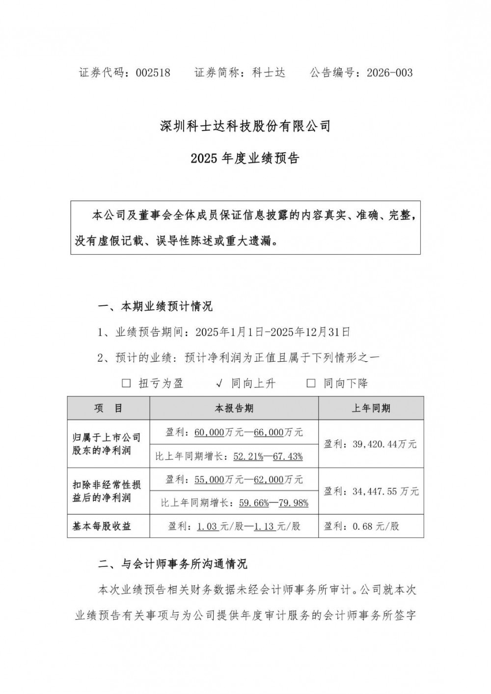
1月16日,科士达发布2025年业绩预增公告,预计实现净利润为6.00亿元~6.60亿元,净利润同比
发布时间:2026-01-19 11:01:51 -
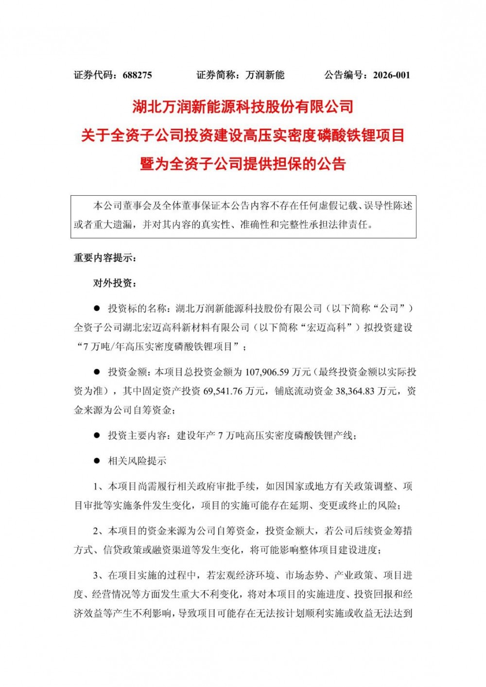
1月16日,万润新能发布公告称,公司全资子公司湖北宏迈高科新材料有限公司拟投资建设“7 万吨/年高压
发布时间:2026-01-19 11:01:45 -
1月16日,浙江省发展和改革委员会发布关于公开征求《浙江省低(零)碳园区建设实施方案(征求意见稿)》
发布时间:2026-01-19 11:01:43 -
1月19日,中共上海市委关于制定上海市国民经济和社会发展第十五个五年规划的建议发布。文件提出,积极稳
发布时间:2026-01-19 11:01:42 -
能源圈获悉,1月16日,新疆发改委发布关于加快推进新疆新能源就近消纳有关事项的通知。通知提出,加强新
发布时间:2026-01-19 11:01:41 -
根据能源圈对公开信息不完全统计,2025年12月江苏省共完成230个储能项目备案,备案规模4685.
发布时间:2026-01-19 11:01:35 -
能源圈获悉,1月16日,云南省昆明市五华区厂口产业园区400MW800MWH共享储能项目EPC工程总
发布时间:2026-01-19 11:01:30 -
能源圈获悉,1月18日,证监会发布公告称,证监会对容百科技重大合同公告涉嫌误导性陈述立案调查。公告称
发布时间:2026-01-19 11:01:23
