-
-
-
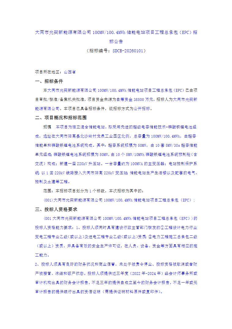
1月16日,大同市光奕新能源有限公司100MW/100.4MWh储能电站项目工程总承包(EPC)招标
发布时间:2026-01-19 12:04:25 -
1月16日,广州恒运新型混合储能示范电站项目EPC总承包招标公告发布。广州恒运新型混合储能示范电站位
发布时间:2026-01-19 12:04:24 -
1月16日,中城大有惠州大亚湾电网侧独立储能电站项目PC总承包招标公告发布。本项目拟建设80MW/1
发布时间:2026-01-19 12:04:21 -
1月16日,尼加拉瓜马萨亚光伏发电项目建筑安装工程配套5MW/10MWh储能系统采购招标公告发布。本
发布时间:2026-01-19 12:04:20 -
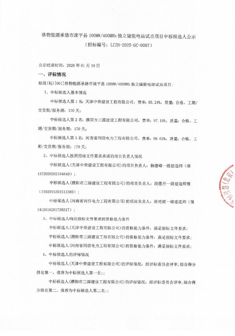
1月16日,格物能源承德市滦平县100MW/400MWh独立储能电站试点项目中标候选人公示。第一中标
发布时间:2026-01-19 12:04:18 -
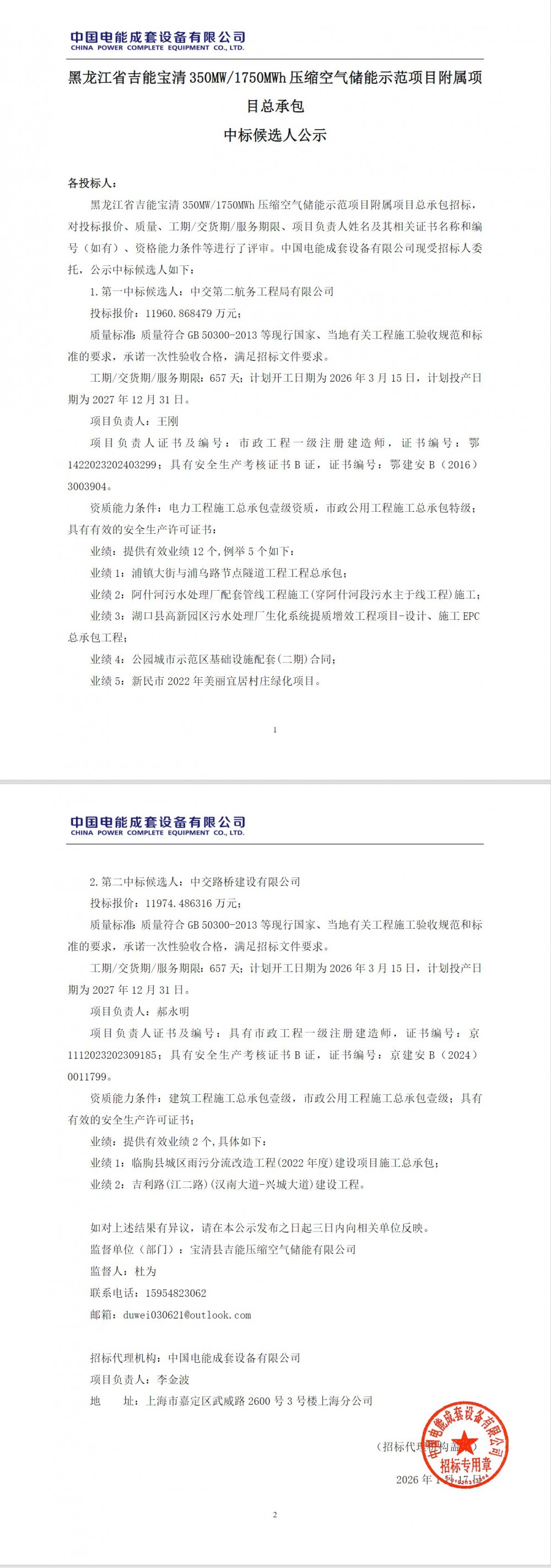
1月17日,黑龙江省吉能宝清 350MW/1750MWh压缩空气储能示范项目附属项目总承包中标候选人
发布时间:2026-01-19 12:04:17 -
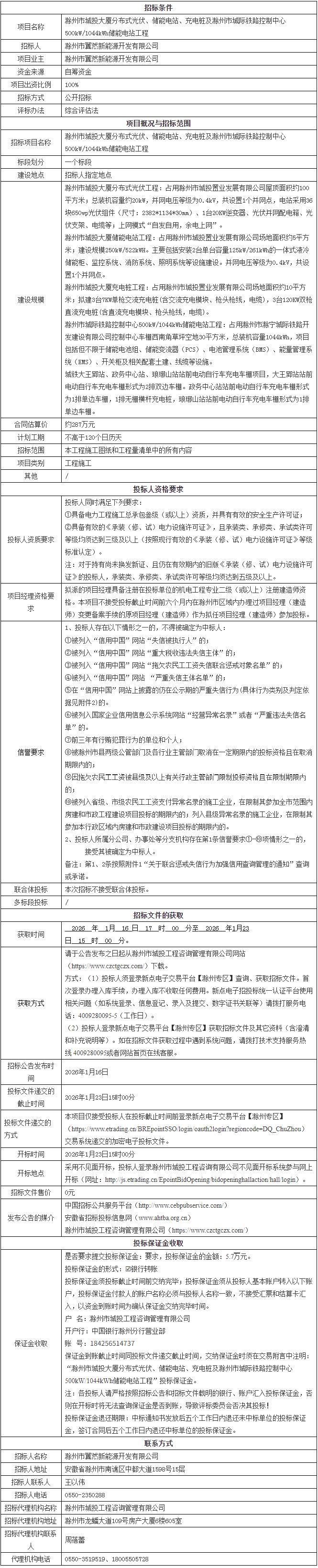
1月16日,滁州市城投大厦分布式光伏、储能电站、充电桩及滁州市城际铁路控制中心500kW/1044k
发布时间:2026-01-19 12:04:15 -
近日,南网储能公司电白抽水蓄能电站主厂房500吨桥机、50吨桥机和尾闸室50吨桥机在河南卫华重型机械
发布时间:2026-01-19 12:04:13 -
近日,广东肇庆浪江抽水蓄能电站2号机组定子铁心磁化试验一次性顺利通过,加上1月13日定子铁心叠装工作
发布时间:2026-01-19 12:04:11 -
能源圈获悉,1月18日,赤峰市能源局发布《关于赤峰市2026年自治区独立新型储能清单项目竞争性配置结
发布时间:2026-01-19 11:02:43 -
近日,大时投高科200MW/800MWh储能项目正式落户甘肃临夏经济开发区,计划总投资5亿元。该项目
发布时间:2026-01-19 11:02:41 -
-
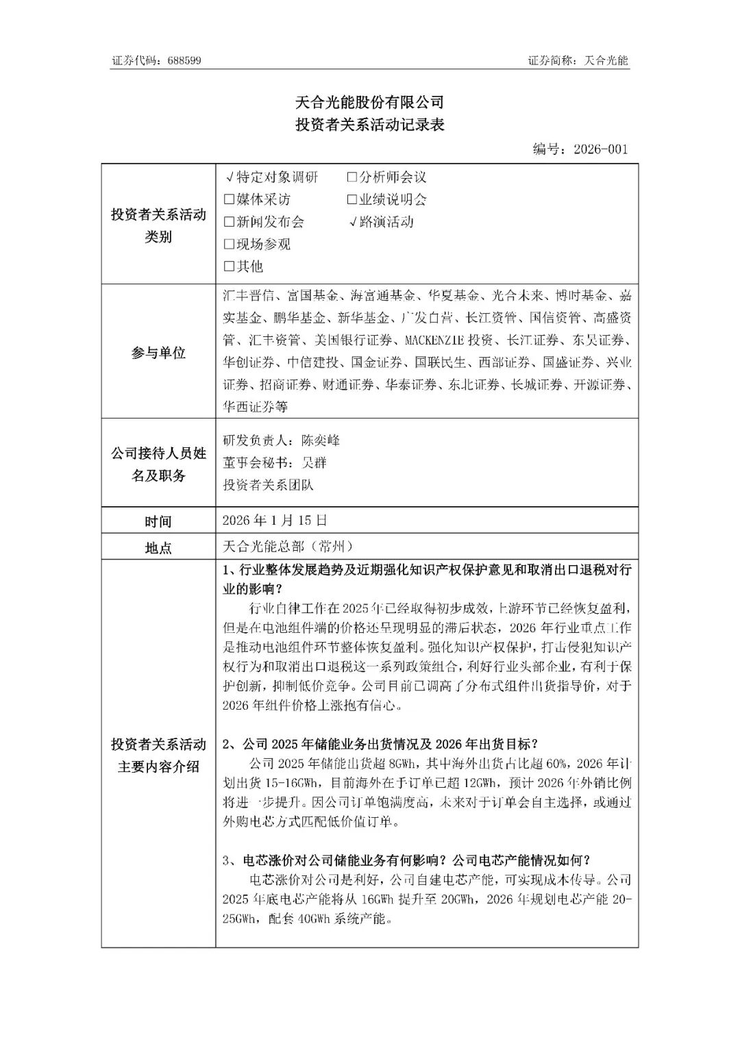
能源圈获悉,1月6日,天合光能发布投资者关系活动记录表。其中披露,公司2025年储能出货超8GWh,
发布时间:2026-01-19 11:02:37
