-
近段时间,广西公示多批分散式风电项目清单。据能源圈不完全统计,公示的分散式风电项目共 142 个,规
发布时间:2025-10-10 10:11:37 -
-
10 月 7 日消息,国际能源署《可再生能源 2025》报告预测,到 2030 年全球可再生能源发电
发布时间:2025-10-10 09:00:56 -
-
-
能源圈获悉,英国当地时间 10 月 7 日,能源智库 Ember 发布报告显示,今年上半年全球太阳能
发布时间:2025-10-09 11:50:12 -
立陶宛国家能源监管委员会(NERC)近日确认,该国第二次海上风电招标因仅 1 家参与者申请而失败,该
发布时间:2025-10-09 11:50:11 -
-
-
能源圈对2025年9月份国家及地方风电政策进行了梳理,共55条。其中,国家政策8条,地方政策47条。
发布时间:2025-10-07 00:01:31 -
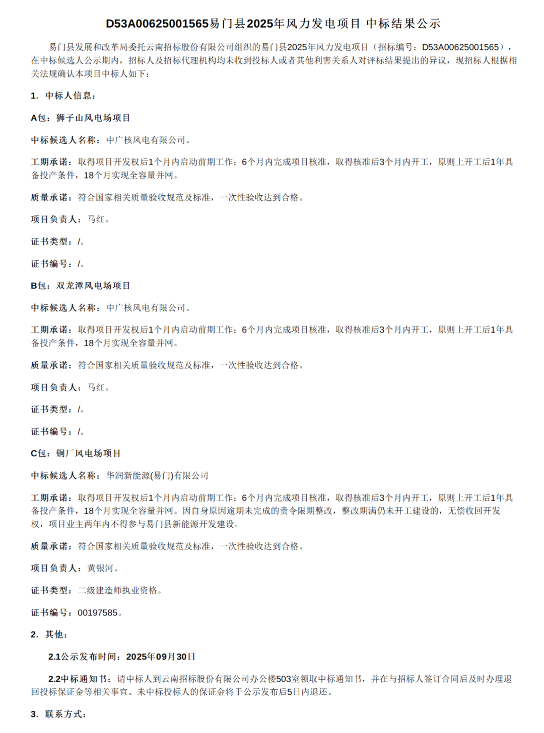
能源圈获悉,9月30日,云南易门县2025年风力发电项目中标结果公示。根据公示,狮子山风电场项目中标
发布时间:2025-10-07 00:01:30 -
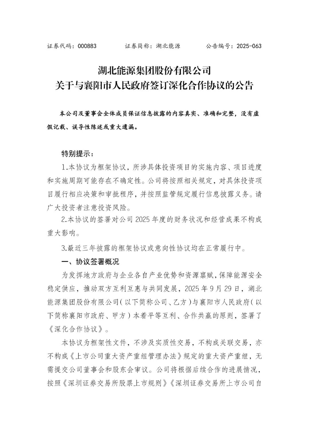
能源圈获悉,近日,湖北能源集团股份有限公司发布关于与襄阳市人民政府签订深化合作协议的公告。公告指出,
发布时间:2025-10-07 00:01:26 -
据能源圈统计,9月29日-10月3日风电整机采购开标总计630MW,风电机组招标总计1128MW;风
发布时间:2025-10-06 00:01:22 -
为您精选一周内风电行业代表性的事件,欢迎读者朋友在文末“写留言”处,与我们互动、交流、探讨。本周亮点
发布时间:2025-10-06 00:01:19 -
能源圈从外媒获悉,当前匈牙利关于风电新立法方案,正处于公众咨询阶段。新法案拟针对性指定部分区域(以该
发布时间:2025-10-05 21:00:29
