-
-
-
10月11日,云南省第一批电力源网荷储一体化试点项目专家评审结果公示。公示显示,拟确定3个通过评审项
发布时间:2025-10-13 11:00:54 -
10月11日,安徽省发展改革委发布关于开展2025—2026年新能源增量项目机制电价竞价工作的通知。
发布时间:2025-10-13 11:00:54 -
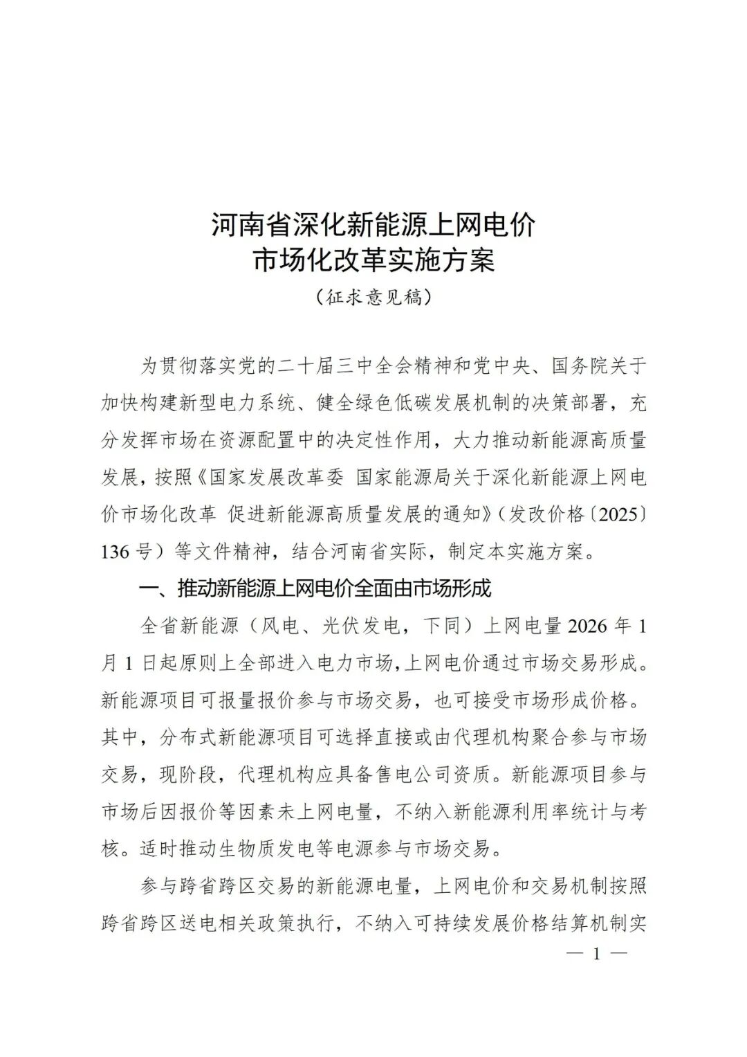
10月11日,河南省发改委就《河南省深化新能源上网电价市场化改革实施方案(征求意见稿)》、《河南省新
发布时间:2025-10-13 11:00:48 -
10月11日,国网新能源云发布黑龙江《2025-2026年度新能源项目竞价》公告,同步发布《黑龙江省
发布时间:2025-10-13 11:00:38 -
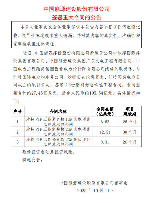
能源圈获悉,10月10日晚,中国能建发布签署重大合同的公告。公告显示,所属子公司中能建国际建设集团有
发布时间:2025-10-13 10:08:15 -
能源圈获悉,10月11日,华风创新研究院发布《中国风能太阳能资源变化趋势预测(2025年11月)》。
发布时间:2025-10-13 10:08:14 -
-
-
-
近日,据欧洲招标网站披露的早期信息及项目股东 Vattenfall 发布的通知显示,德国首个海上风电
发布时间:2025-10-11 10:45:58 -
-
-
