-
3月16日,华能雄安能源公司华能高碑店市辛桥镇齐王务村及周边村风电项目PC工程施工总承包工程招标【重
发布时间:2026-03-17 17:54:12 -
近期,国家发改委发展战略和规划司司长陈雷在解读“十五五”规划时提出,“十五五”时期,将通过实施雅下水
发布时间:2026-03-17 17:53:12 -
-
能源圈获悉,3月13日,甘肃宕昌县“千乡万村驭风行动”试点项目竞争性配置补充公告发布。公告指出,因宕
发布时间:2026-03-16 15:02:36 -
能源圈获悉,3月12日,华风创新研究院发布《全国风能资源评价报告(2026年2月)》。内容指出,20
发布时间:2026-03-16 15:02:28 -
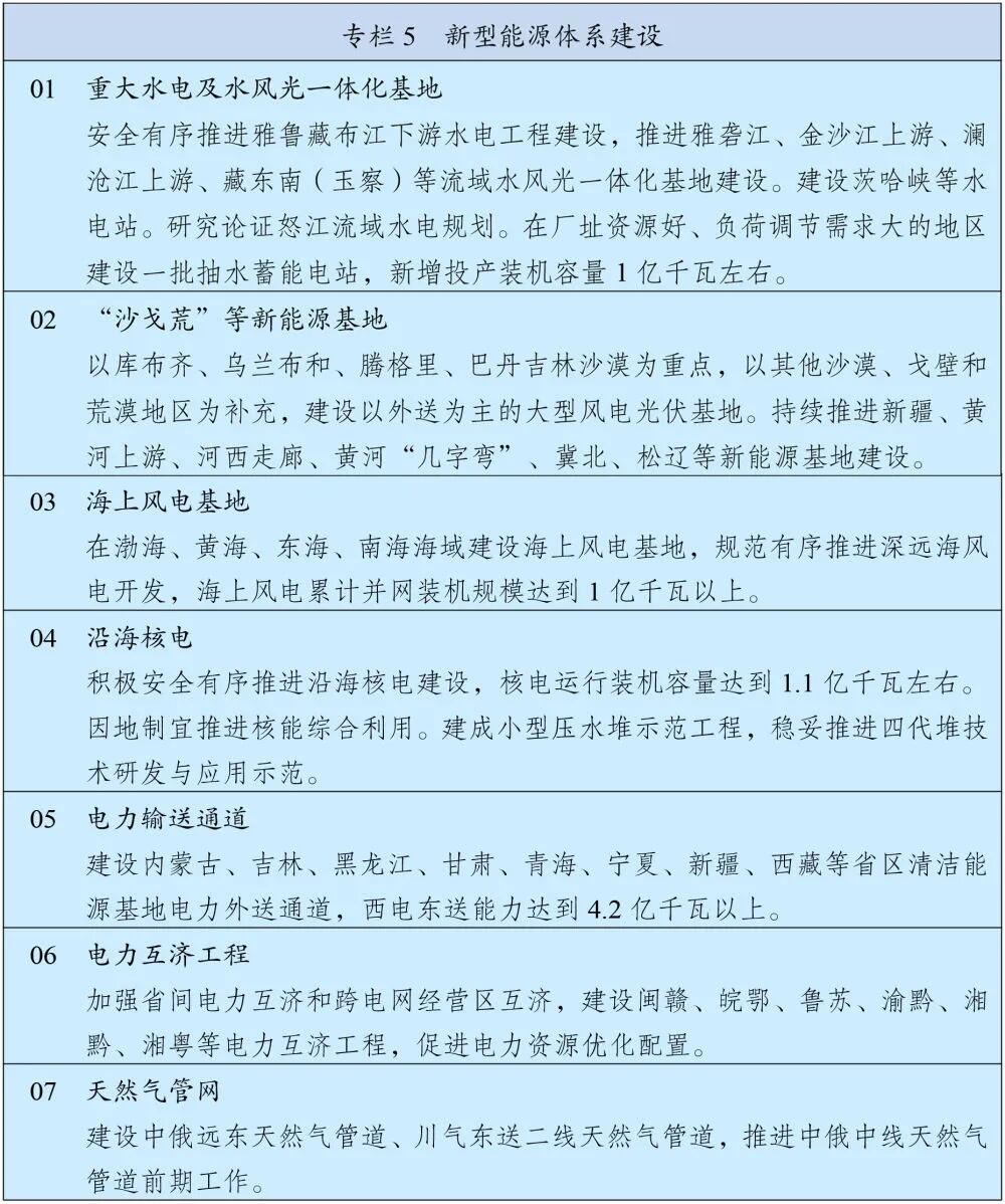
能源圈获悉,3月13日,《中华人民共和国国民经济和社会发展第十五个五年规划纲要》正式发布。其中提到,
发布时间:2026-03-16 15:02:07 -
在 “双碳” 目标和新型能源体系国家战略引领下,以沙漠、戈壁、荒漠地区为重点的大型风电光伏基地建设,
发布时间:2026-03-16 15:02:02 -
印度综合电力公司塔塔电力宣布与Salesforce建立合作关系,共同推出一个由人工智能、自动化和实时
发布时间:2026-03-14 21:00:50 -
美国薄膜太阳能制造商First Solar正通过钙钛矿技术升级其碲化镉薄膜太阳能电池,旨在提升光电转
发布时间:2026-03-14 18:04:08 -
-
挪威海上风电服务商Fred Olsen Windcarrier 与 西门子歌美飒(Siemens G
发布时间:2026-03-13 21:02:03 -
-
-
-
