-
3月9日,陕西佛坪抽水蓄能电站项目迎来重大节点突破——下水库拦沙坝首仓堆石混凝土顺利浇筑完成,标志着
发布时间:2026-03-16 12:11:33 -
近日,武隆银盘抽水蓄能电站项目顺利完成首次质量监督检查。这标志着该工程在质量管理体系建设及实体工程质
发布时间:2026-03-16 12:11:28 -
3月13日,青海省发改委发布“十五五”规划《第三篇构建体现青海特色和优势的现代化产业体系巩固壮大实体
发布时间:2026-03-16 12:11:18 -
近日,工业和信息化部办公厅发布关于开展第一批国家新兴产业发展示范基地创建遴选工作的通知,示范基地包括
发布时间:2026-03-16 12:11:00 -
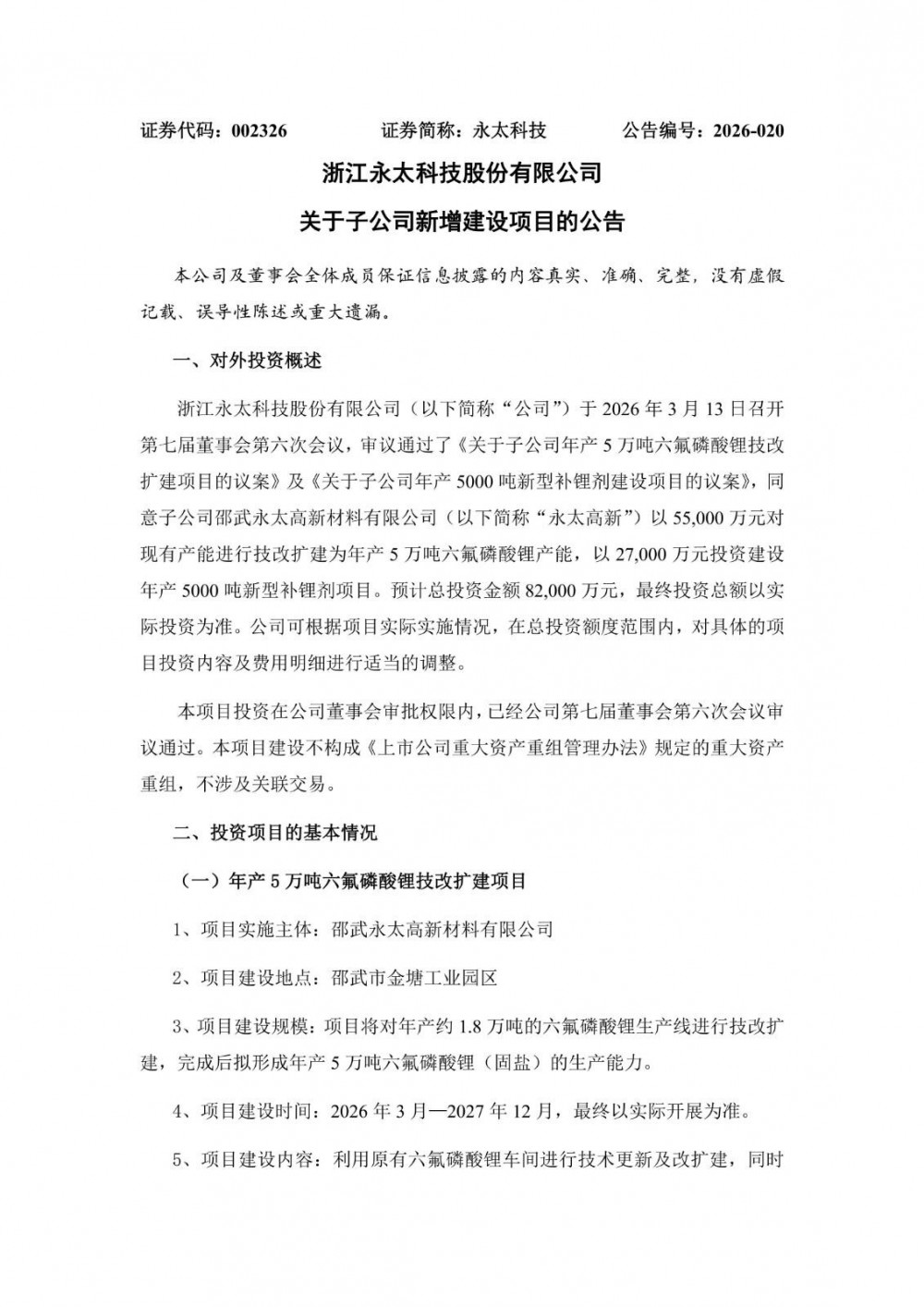
近日,永太科技发布公告称,公司审议通过了《关于子公司年产5万吨六氟磷酸锂技改扩建项目的议案》及《关于
发布时间:2026-03-16 12:10:56 -
近日,北京科锐发布公告称,公司为积极响应全球能源转型及国家“双碳”战略,把握海外储能市场政策红利与需
发布时间:2026-03-16 12:10:52 -
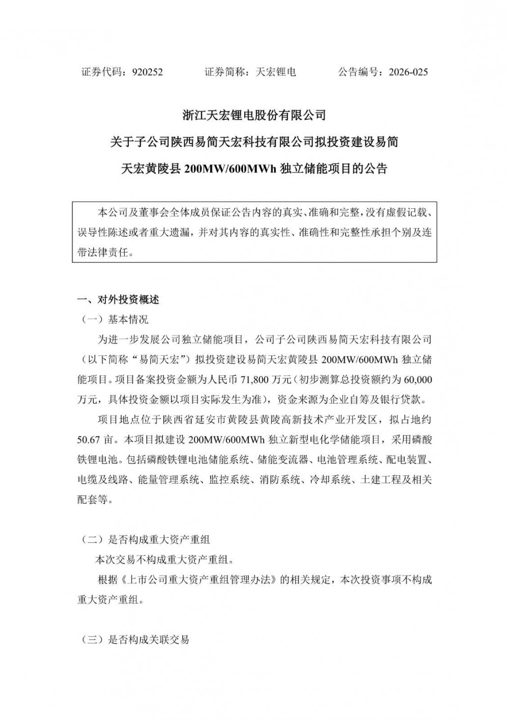
近日,天宏锂电发布公告称,为进一步发展公司独立储能项目,公司子公司陕西易简天宏科技有限公司拟投资建设
发布时间:2026-03-16 12:10:47 -
3月15日,土默特右旗20万千瓦/120万千瓦时独立储能示范项目优选公告发布。优选工作范围为通过优选
发布时间:2026-03-16 12:10:43 -
-
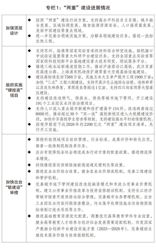
近日,2025年国民经济和社会发展计划执行情况与2026年国民经济和社会发展计划草案的报告发布。文件
发布时间:2026-03-16 12:10:23 -
-
能源圈获悉,3月13日,国家能源局党组书记、局长王宏志发表署名文章《锚定能源强国建设目标 推动“十五
发布时间:2026-03-16 12:09:55 -
能源圈获悉,3月12日,中国电力建设股份有限公司关于签署重大合同的公告。公告表示,近期中国能建阿布扎
发布时间:2026-03-16 12:09:53 -
2026年,新型储能的战略地位持续攀升、重要性全面凸显,正式跻身国家核心新兴产业阵列。国家发改委主任
发布时间:2026-03-16 12:09:48 -
能源圈获悉,3月12日,南阳市唐河县湖阳镇100MW/200MWh独立储能电站项目中标候选人公示。第
发布时间:2026-03-16 12:09:43
