-
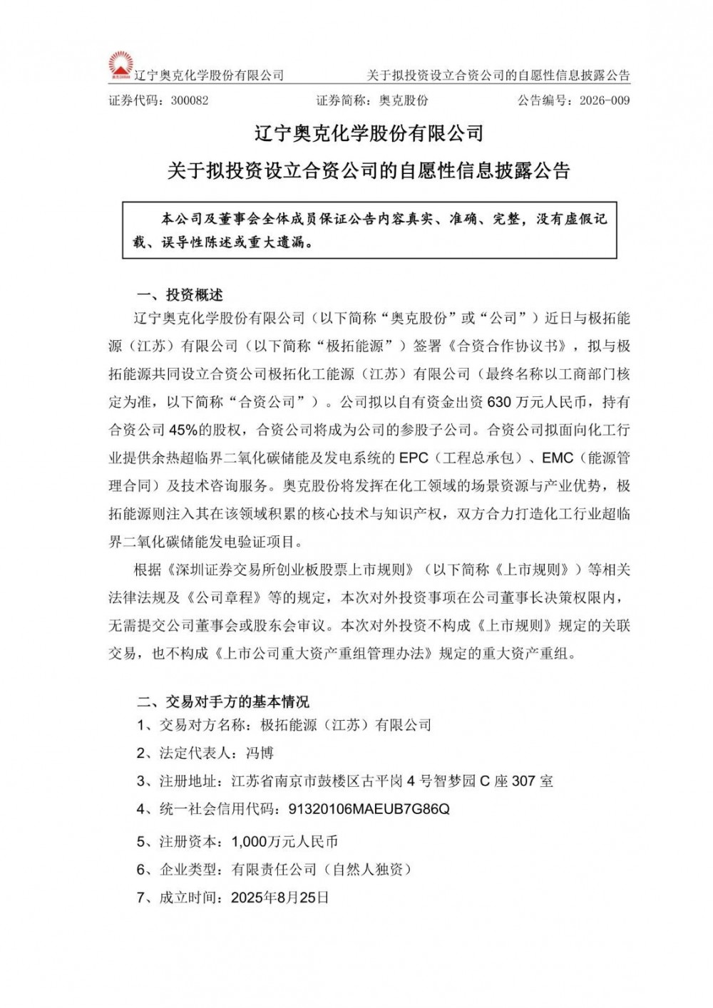
近日,奥克股份发布公告称,公司近日与极拓能源(江苏)有限公司签署《合资合作协议书》,拟与极拓能源共同
发布时间:2026-04-07 15:04:48 -
近日,海希通讯发布公告称,公司全资孙公司海希储能科技(山东)有限公司与晶储科技(北京)有限公司签订《
发布时间:2026-04-07 15:04:48 -
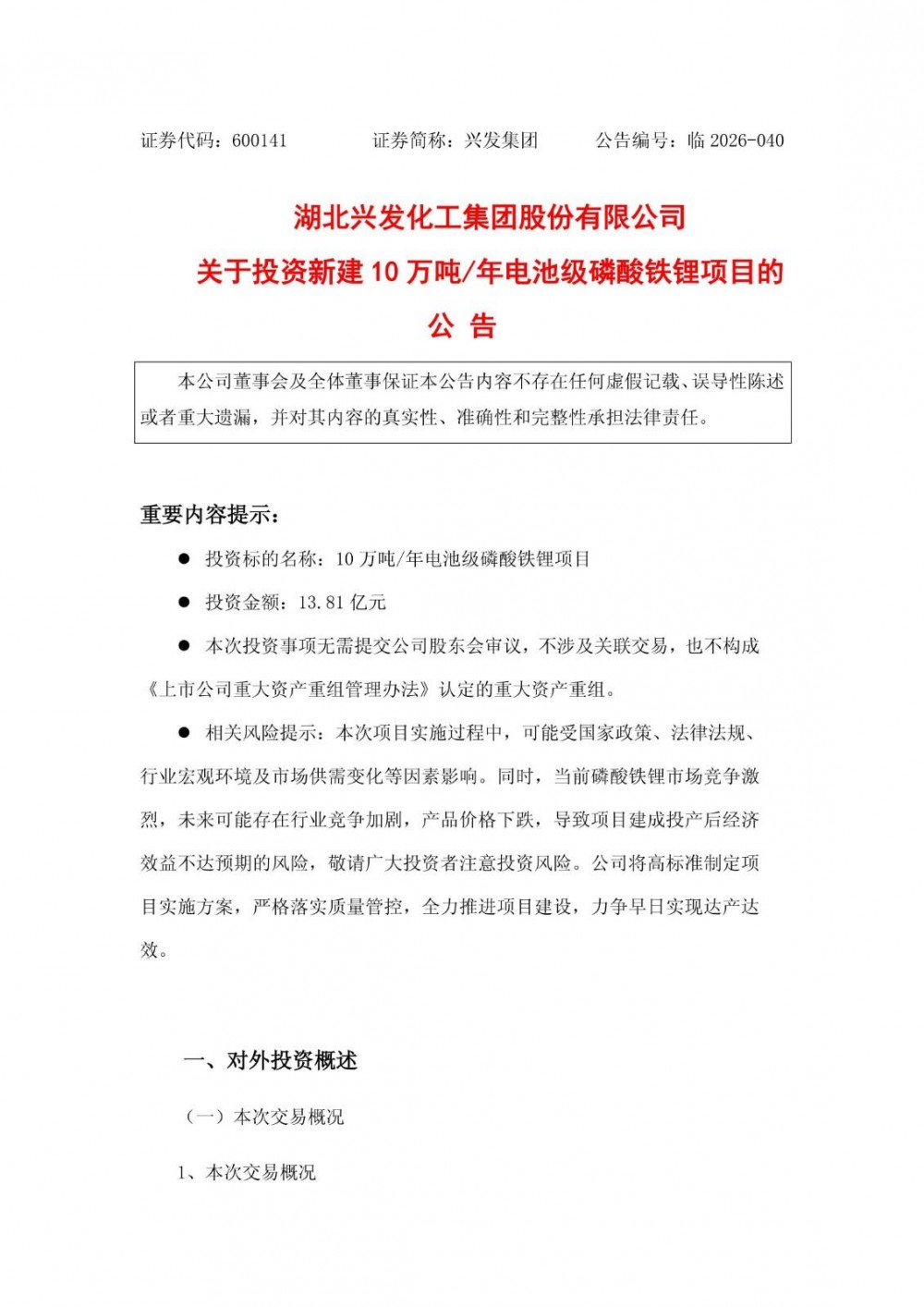
近日,兴发集团发布公告称,为进一步完善公司新能源产业布局,丰富产品种类,提升新能源产业市场影响力和综
发布时间:2026-04-07 15:04:44 -
4月3日,工业和信息化部办公厅、供销合作总社办公厅发布《关于进一步加强电动自行车锂离子电池回收利用体
发布时间:2026-04-07 15:04:43 -
-
4月4日,内蒙古土默特右旗发展和改革委员会发布《土默特右旗20万千瓦/120万千瓦时独立储能示范项目
发布时间:2026-04-07 15:04:39 -
4月3日,陕西省煤炭物资供应公司陕煤电力平桥200MW风电项目储能系统设备采购招标公告发布。陕煤电力
发布时间:2026-04-07 15:04:37 -
4月3日,成都天府艺术公园投资有限公司用户侧储能电站项目招标公告发布。本项目位于成都市金牛区金泉街道
发布时间:2026-04-07 15:04:35 -
近日,京能滑县二期50MW100MWh独立储能项目PC总承包工程招标公告发布。京能滑县二期50MW/
发布时间:2026-04-07 15:04:33 -
4月3日,天顺风能湖北储能电站26年一季度储能系统采购项目招标公告发布。本招标项目划分为1个标段,1
发布时间:2026-04-07 15:04:27 -
4月3日,鹏辉力赫德材冷轧板业15MW/30MWh储能项目招标公告发布。本工程建设规模为15MW/3
发布时间:2026-04-07 15:04:23 -
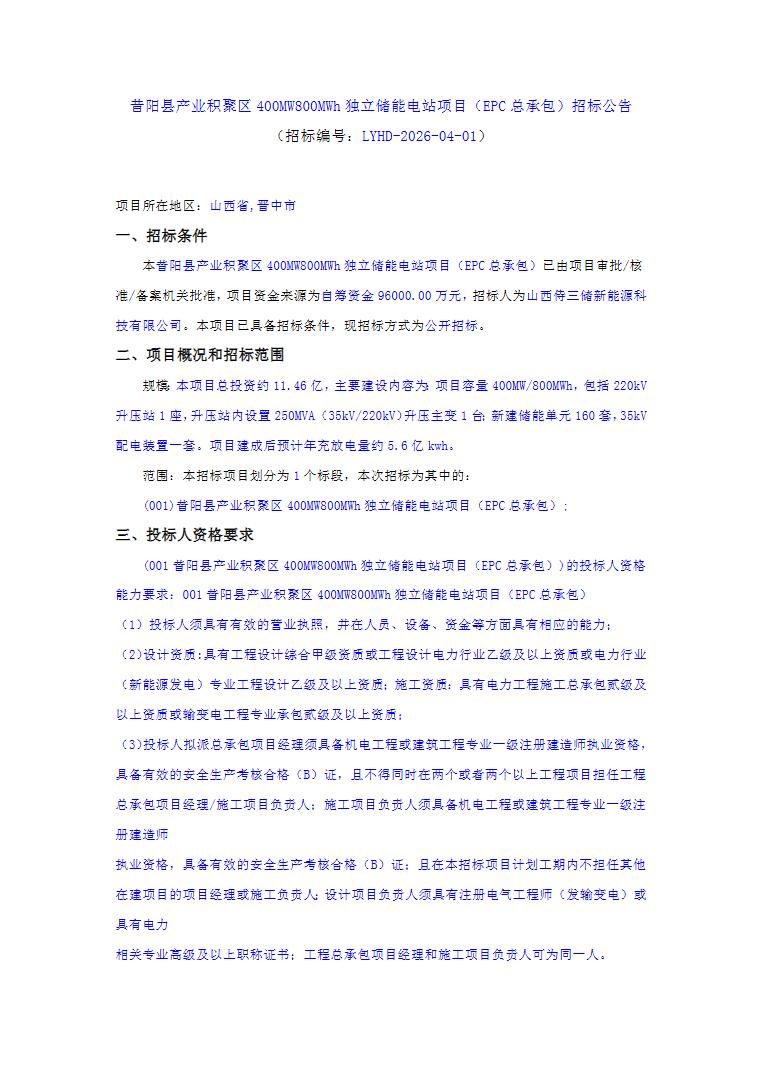
4月3日,昔阳县产业积聚区400MW800MWh独立储能电站项目(EPC总承包)招标公告发布。本项目
发布时间:2026-04-07 15:04:19 -
在能源转型与“碳达峰、碳中和”战略深入推进的背景下,工商业用户侧储能正成为构建新型电力系统、优化能源
发布时间:2026-04-07 12:11:08 -
山东岳程辰隆300MW/600MWh储能电站项目,位于山东省菏泽市鲁西新区,占地约60亩,是山东省2
发布时间:2026-04-07 12:11:05 -
