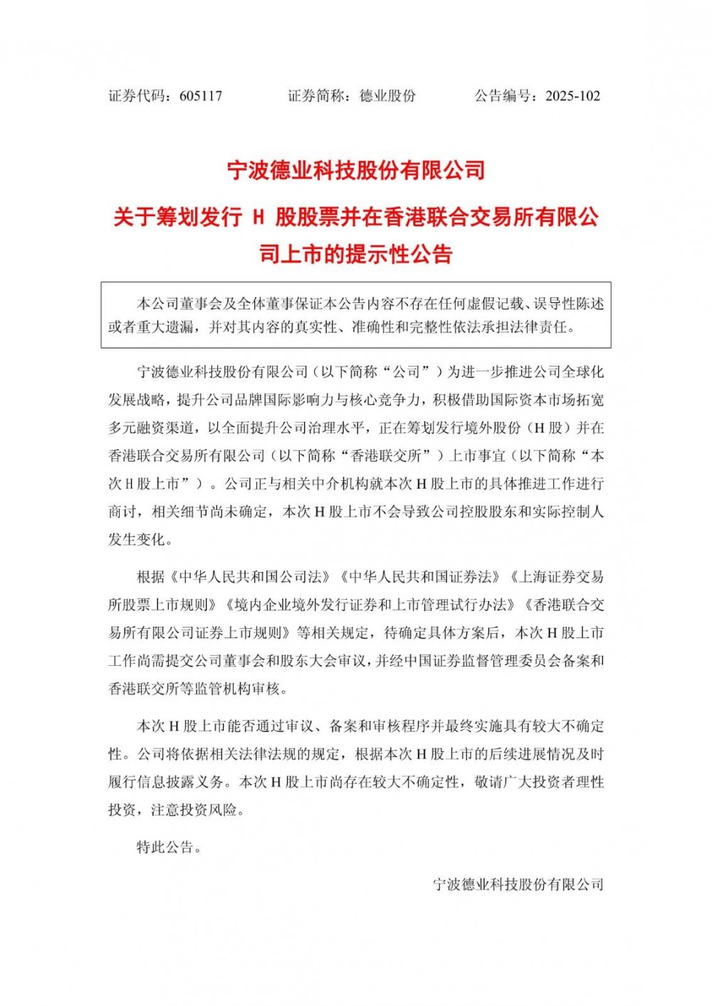
-
-
近日,奥罗拉能源研究公司(Aurora Energy Research)一项针对巴西的新研究发现,如
发布时间:2025-11-14 18:03:24 -
-
近日,美国Peak Energy公司宣布与美国电网级电池储能开发商和运营商Jupiter Power
发布时间:2025-11-14 18:03:21 -
近日,欧洲洲输电系统运营商网络 (ENTSO-E) 发布了其关于构网系统的第二阶段技术报告,概述了如
发布时间:2025-11-14 18:03:19 -
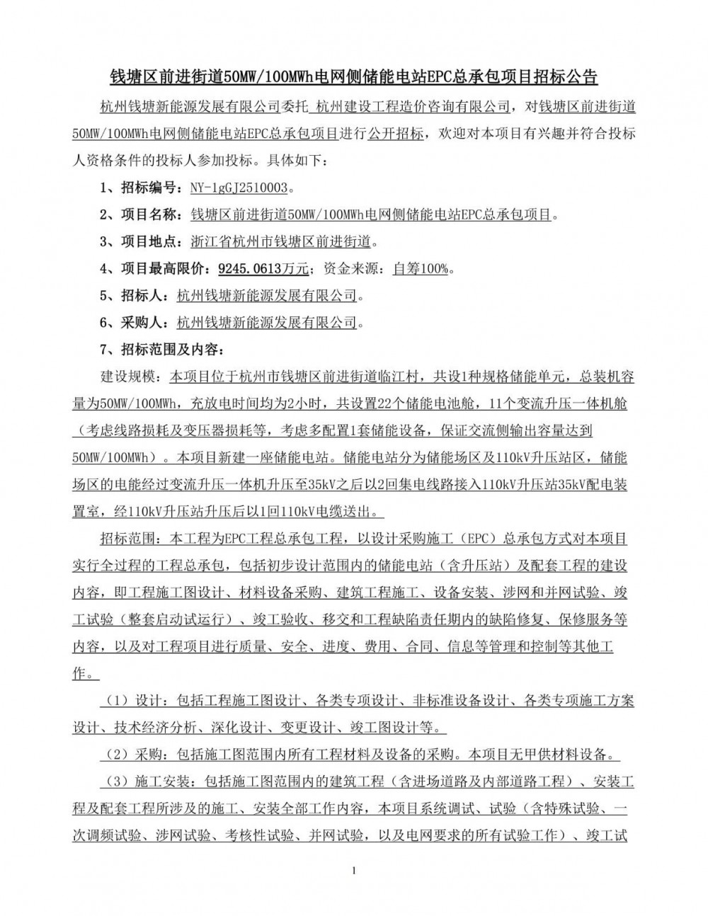
11月13日,钱塘区前进街道50MW/100MWh电网侧储能电站EPC总承包项目招标公告发布。本项目
发布时间:2025-11-14 11:11:53 -
-
-
-
-
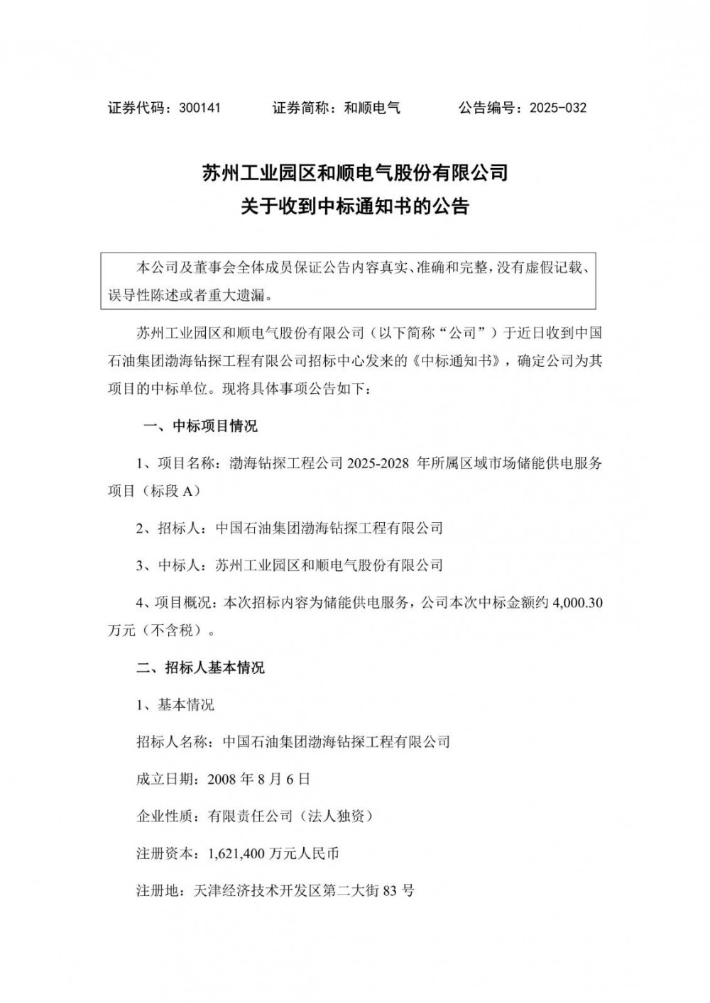
11月13日,和顺电气发布公告称,公司于近日收到中国石油集团渤海钻探工程有限公司招标中心发来的《中标
发布时间:2025-11-14 11:11:49 -
11月13日,阿特斯发布公告称,公司控股股东CSIQ预计2025年第四季度预计总收入在13亿至15亿
发布时间:2025-11-14 11:11:48 -
11月13日,重庆恩力吉投资有限责任公司15MW/30MWh储能电站项目EPCO总承包工程招标公告发
发布时间:2025-11-14 11:11:47 -
11月13日,量能新河寻寨100MW/400MWh新型储能项目EPC总承包招标公告发布。项目总占地面
发布时间:2025-11-14 11:11:46 -
11月13日,商河海威新能源有限公司200MW/400MWh储能电站项目工程总承包(EPC)中标结果
发布时间:2025-11-14 11:11:46
