-
8月5日,国家能源局公开对十四届全国人大三次会议第6106号建议的答复。答复文件针对将新疆阿克苏地区...
发布时间:2025-08-06 11:03:34 -
-
光伏头条对7月第5周(7月28日-8月1日)光伏EPC招/中标项目公开信息不完全统计,本周招标规模合...
发布时间:2025-08-04 15:29:16 -
光伏头条根据公开信息统计,7月份国家及地方共发布51条光伏政策!其中国家出台政策7条。地方出台政策4...
发布时间:2025-08-04 15:29:11 -
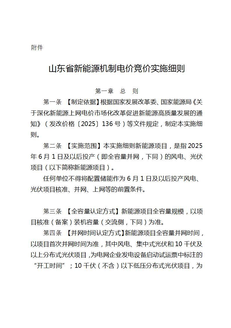
8月1日,山东省发展和改革委员会发布关于公开征求《山东省新能源机制电价竞价实施细则(征求意见稿)》意...
发布时间:2025-08-04 15:29:04 -
-
近日,由中国光伏行业协会主办的光伏行业“2025年上半年发展回顾与下半年形势展望研讨会”在山西大同召...
发布时间:2025-08-04 15:28:54 -
中国华电坚持生产经营与资本运营双轮驱动,多措并举运用IPO上市、资产重组、股份增持、搭建公募REIT...
发布时间:2025-08-04 15:28:48 -
光伏头条获悉,7月28日,宁夏回族自治区发展改革委发布关于《自治区深化新能源上网电价市场化改革实施方...
发布时间:2025-08-04 15:28:42 -
光伏头条获悉,7月29日,中国华电集团有限公司2025-2026年光伏组件集中采购招标公告发布。本次...
发布时间:2025-08-04 15:28:38 -
-
-
2024年9月,自然资源部、农业农村部、国家能源局联合发布《关于进一步规范光伏项目利用耕地有关问题的...
发布时间:2025-08-04 15:28:10 -
2025年,我国新能源发展进入全面市场化,也是产业结构升级调整趋向紧迫的开始。8月1日,“第四届光储...
发布时间:2025-08-04 15:28:00 -
8月1日,浙江乐清市发改局公开关于乐清市第十七届人民代表大会第四次会议第154号建议的答复函。答复文...
发布时间:2025-08-04 15:27:56
