-
-
-
近日,由昆明院总承包建设的楚雄州永仁县班别、鸡田村、潘古里光伏项目实现全容量并网发电。三个项目总装机...
发布时间:2025-11-22 11:46:07 -
近日,运达能源科技集团在内蒙古乌兰察布市化德县建设的电网侧独立储能项目完成90MW/360MWh电化...
发布时间:2025-11-22 11:46:05 -
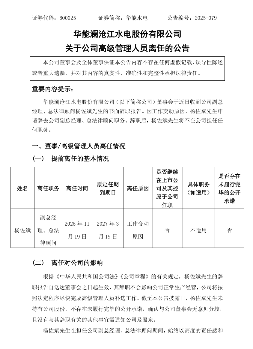
11月18日,华能水电发布公告称,公司董事会于近日收到公司副总经理、总法律顾问杨佐斌先生的书面辞职报...
发布时间:2025-11-20 10:44:40 -
-
-
-
-
2025年11月14日,国家电网有限公司召开领导班子(扩大)会议。受中央组织部领导委托,中央组织部有...
发布时间:2025-11-14 19:22:04 -
污水处理作为水资源循环利用与生态环境保护的核心环节,是实现水资源可持续利用、推动生态文明建设和高质量...
发布时间:2025-11-13 18:00:37 -
在深圳街头,一份手机下单的炸鸡套餐从天而降,打开时还冒着喷香的热气;在浦江之滨,游客正搭乘轻盈的飞的...
发布时间:2025-11-13 15:00:28 -
11月12日,上汽集团旗下高端品牌智己LS9正式上市,车辆共2款车型,售价分别为32.28万和35....
发布时间:2025-11-13 09:22:11 -
-
11月10日,当地时间10日上午,《联合国气候变化框架公约》(以下简称《公约》)第三十次缔约方大会(...
发布时间:2025-11-11 18:00:53
