-
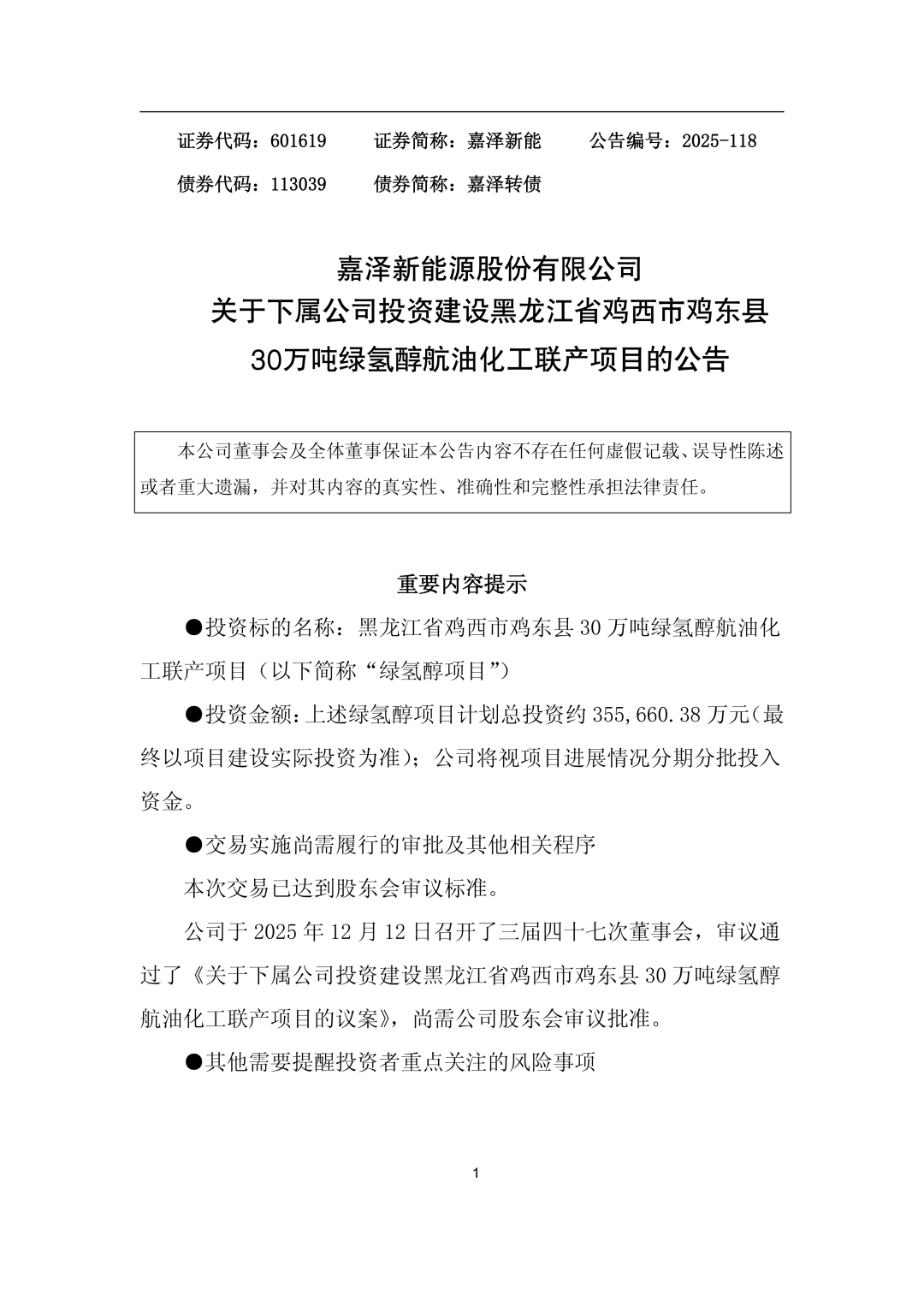
能源圈获悉,12月15日,嘉泽新能源股份有限公司(简称:嘉泽新能)发布《嘉泽新能源股份有限公司关于下...
发布时间:2025-12-16 10:45:58 -
12月14日,40台远程星瀚H醇氢电动牵引车在武汉圆满交付浙江羽嘉供应链科技有限公司。该批车辆将投入...
发布时间:2025-12-15 15:01:01 -
近日,由东方氢能参与打造的两项具有标志性意义的氢能示范项目,在攀枝花市成功投运。作为东方氢能在氢能技...
发布时间:2025-12-15 15:00:59 -
近日,氢质氢离(北京)氢能科技有限公司向质子汽车科技有限公司完成了50台215千瓦大功率氢燃料电池发...
发布时间:2025-12-15 10:54:01 -
能源圈获悉,近日,中能建氢能源有限公司成功中标《庆阳市“十五五”氢基能源产业发展规划》(以下简称《规...
发布时间:2025-12-15 10:50:58 -
-
-
日前,在中国国际海事展期间,中远海运重工有限公司举办“国内首艘氨动力船舶航行实况暨氨动力科研专项成果...
发布时间:2025-12-14 15:30:40 -
近日,中船集团第七一八研究所旗下中船(邯郸)派瑞氢能科技有限公司(以下简称“派瑞氢能”)成功通过美国...
发布时间:2025-12-14 15:30:38 -
为深入贯彻实施《中华人民共和国能源法》,落实《氢能产业发展中长期规划(2021—2035年)》等工作...
发布时间:2025-12-14 15:30:36 -
12月11日,“新能源、新基建、新装备、新材料”联盟(以下简称“四新”联盟)2025年度大会在常州举...
发布时间:2025-12-14 15:30:28 -
-
2025年12月10日,稳石氢能向台湾用户交付了AEM制氢系统订单,该订单为台湾用户的复购订单,该用...
发布时间:2025-12-12 10:20:48 -
12月9日,中国化学工程科技公司与中国船舶集团有限公司第七一一研究所举行商务会谈,所属华谊工程公司与...
发布时间:2025-12-12 10:20:47 -
近日,由中船集团七一一所下属上海齐耀环保科技有限公司(以下简称“齐耀环保”)自主研制的甲醇燃料供给系...
发布时间:2025-12-12 10:20:45
