-
纽约州州长凯西霍楚尔宣布拨款超过1100万美元,用于支持五个清洁氢能研发项目。该资金由纽约州能源研究...
发布时间:2025-08-23 18:05:27 -
海上风电安装企业Cadeler与Synera Renewable Energy(SRE)签署确定合同...
发布时间:2025-08-23 15:06:26 -
-
8月下旬,通辽地区降水量逐渐增多,扎哈淖尔煤业公司结合以往工作经验,加强巡查,强化基础,制定防汛措施...
发布时间:2025-08-22 03:06:14 -
8月以来,扎哈淖尔煤业公司紧紧围绕国家电投内蒙古公司安全管理工作部署,持续完善双重预防机制,采取有力...
发布时间:2025-08-22 03:06:06 -
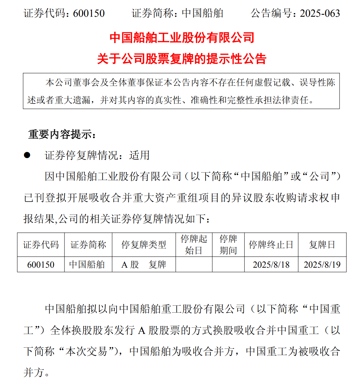
8月18日晚间,中国船舶公告称,公司股票于2025年8月19日开市起复牌。此前,公司已刊登拟开展吸收...
发布时间:2025-08-20 16:37:20 -
记者8月19日从大唐集团获悉,位于新疆哈密沙戈荒地区的光伏光热一体化实证基地正式启动运行,填补了国内...
发布时间:2025-08-20 16:37:13 -
近日,施耐德电气四款能源管理中压创新产品顺利通过了由中国机械工业联合会牵头组织的国家级产品鉴定,成功...
发布时间:2025-08-20 16:36:50 -
近日,内蒙古公司霍林河区域第二期爱在电投 快乐暑假职工子女暑期托管服务圆满结束。自学习贯彻中央八项规...
发布时间:2025-08-19 13:48:28 -
记者从中国石油获悉,京津冀地区最大的地下储气库群,大港油田储气库群年储采天然气能力突破30亿立方米,...
发布时间:2025-08-19 13:48:23 -
在新车预告一个月后,特斯拉大六座MODEL Y L正式上市。8月19日,特斯拉中国官网上线Model...
发布时间:2025-08-19 13:48:17 -
挪威能源公司Equinor已暂时关闭其位于巴西近海的Peregrino油田生产,该油田是Equino...
发布时间:2025-08-19 13:48:12 -
新加坡航运企业太古船务(Swire Shipping)近日正式加入Achilles Maritime...
发布时间:2025-08-19 13:48:06 -
据上海电气公众号消息,8月18日下午,宁德时代董事长兼总经理曾毓群与来访的上海电气集团党委书记、董事...
发布时间:2025-08-19 13:48:00 -
意大利工程服务公司Saipem与美国能源企业埃克森美孚合作,加速圭亚那斯塔布鲁克区块Yellowta...
发布时间:2025-08-19 13:47:53
