-
《爱尔兰时报》9月28日报道,爱尔兰日益丧失的价格竞争力或许是经济面临的最大挑战。高昂的价格引发了诸...
发布时间:2025-10-09 18:01:12 -
-
能源圈获悉,日前,叶城瑞亿能新能源有限公司瑞亿能叶城县70万千瓦光伏治沙项目EPC工程总承包中标候选...
发布时间:2025-10-09 11:52:44 -
能源圈获悉,日前,华能蒙东公司赤峰基地(翁牛特旗50万千瓦光伏项目区)集中式光伏项目设计管理+PC总...
发布时间:2025-10-09 11:52:42 -
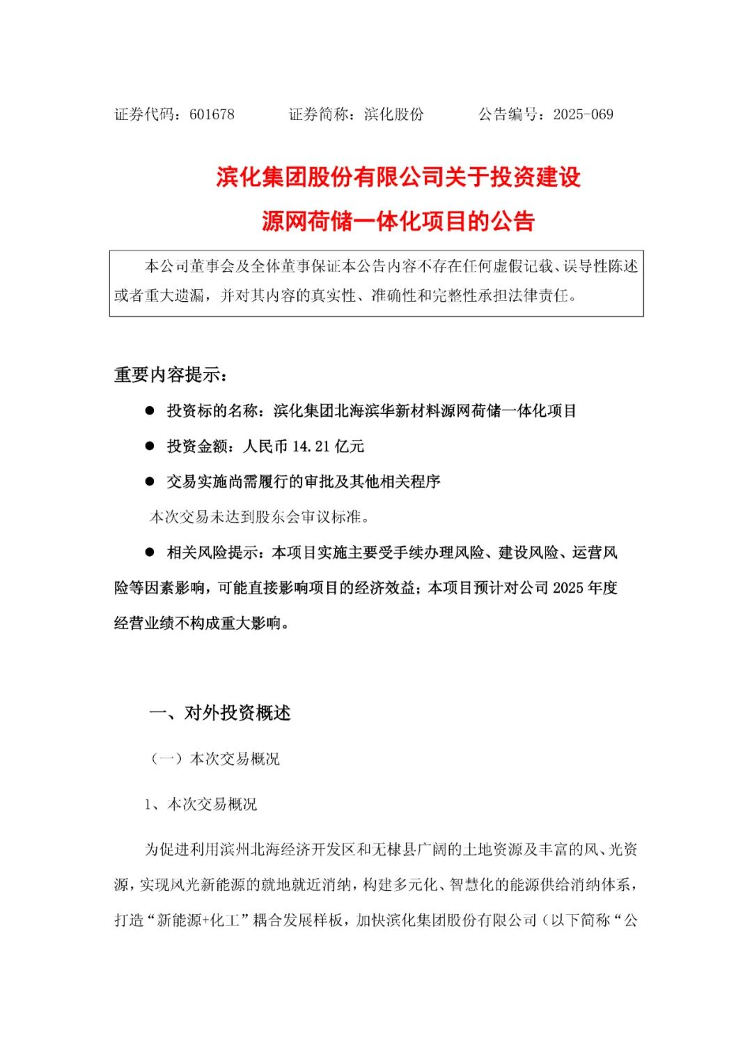
10月1日,滨化集团股份有限公司发布关于投资建设源网荷储一体化项目的公告。公告指出,公司拟通过控股子...
发布时间:2025-10-09 11:52:39 -
-
-
-
椰风海韵,碧空如洗。近日,全球首个2000V光伏实证基地在海南文昌正式揭牌。中车时代电气(株洲变流)...
发布时间:2025-10-09 11:52:19 -
-
能源圈获悉,近日,湖北能源发布关于与襄阳市人民政府签订深化合作协议的公告。公告表示,2025年9月2...
发布时间:2025-10-09 11:52:16 -
能源圈获悉,9月30日,国网新疆电力发布《新疆维吾尔自治区2025年度增量新能源项目机制电价竞价公告...
发布时间:2025-10-09 11:52:13 -
-
绿色动能澎湃中国:从用电大国到电力强国的历史性跨越当北部原上巨大的风机与东海之滨绵延的光伏矩阵交相辉...
发布时间:2025-10-09 09:00:54 -
推动能源装备产业高端化、智能化、绿色化发展加快培育和发展能源新质生产力能源关系国家发展与安全,既是新...
发布时间:2025-10-09 09:00:53
