-
-
伴随人工智能(AI)快速发展,全球算力需求爆发式增长。作为AI算力的核心基础设施,数据中心电力消耗持
发布时间:2025-07-28 13:13:15 -
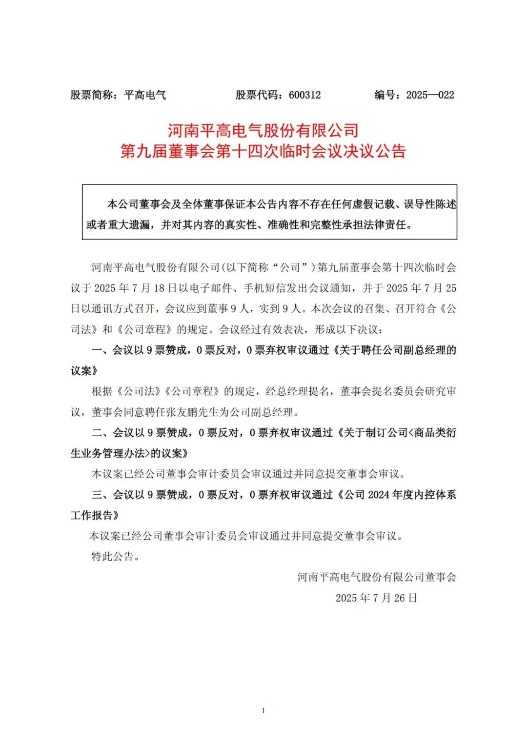
2025年7月26日,平高电气发布公告称,根据《公司法》《公司章程》的规定,经总经理提名,董事会提名
发布时间:2025-07-28 12:58:06 -
7月23日,中国能建中电工程云南院党委书记、董事长何远成,总经理、党委副书记王宏,党委委员、副总经理
发布时间:2025-07-28 12:58:02 -
7月25日,国投盘江盘州市坪地风电场项目正式获得贵州省能源局核准。这一里程碑事件,标志着公司在新能源
发布时间:2025-07-28 12:57:57 -
-
-
为您精选一周内风电行业代表性的事件,欢迎读者朋友在文末“写留言”处,与我们互动、交流、探讨。本周亮点
发布时间:2025-07-28 12:57:40 -
-
-
7月25日,能源圈从大唐电子商务平台获悉,大唐集团旗下两个风电项目风力发电机组及附属设备采购公示中标
发布时间:2025-07-25 18:01:48 -
-
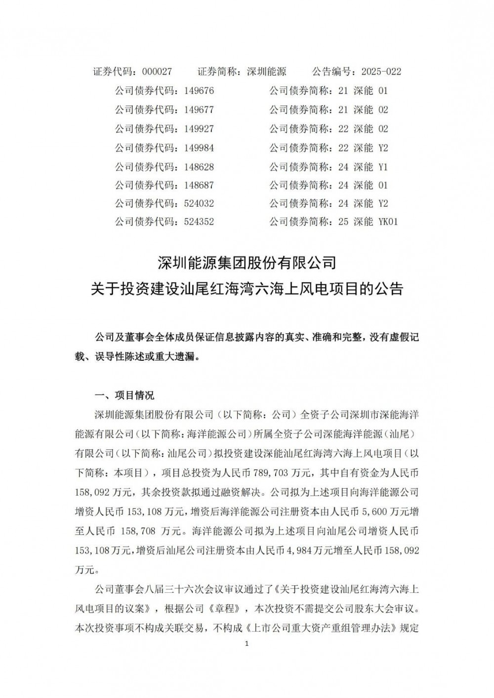
7月24日,深圳能源集团股份有限公司发布关于投资建设汕尾红海湾六海上风电项目的公告。公告显示,深圳能
发布时间:2025-07-25 12:05:58 -
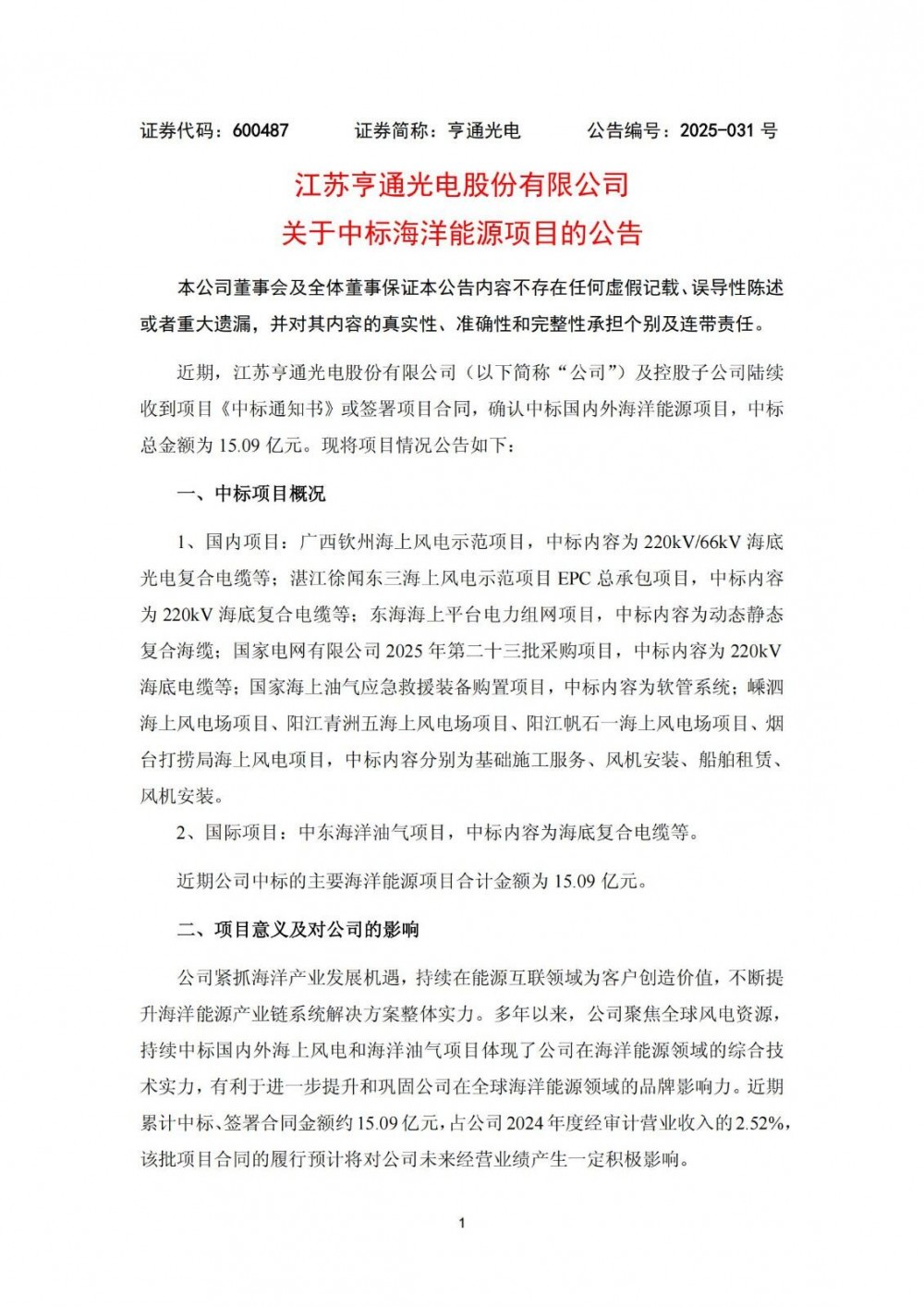
7月25日,江苏亨通光电股份有限公司发布关于中标海洋能源项目的公告。公告显示,近期,江苏亨通光电股份
发布时间:2025-07-25 12:05:53 -
