-
-
近日,由全国风力发电标准化技术委员会主办的“全国风电(国际)标准研讨会”在西安召开,来自风电全产业链
发布时间:2025-08-05 12:27:19 -
8月4日,国能e招发布国电电力秦皇岛新能源开发有限公司海港区吴家房50MW分散式风电项目塔筒采购公开
发布时间:2025-08-05 09:41:56 -
能源圈获悉,8月4日,三峡电子商务平台公示三峡江西鄱阳响水滩60MW风电项目EPC总承包中标候选人。
发布时间:2025-08-05 09:41:52 -
能源圈获悉,8月4日,全国新能源消纳预警中心发布上半年全国及各省区市风电、光伏发电利用情况。数据显示
发布时间:2025-08-05 09:41:48 -
-
-
能源圈获悉,近日,国家电投五凌电力夏县 100MW风力发电项目、靖远县北滩镇20万千瓦风电项目、中广
发布时间:2025-08-04 15:35:01 -
-
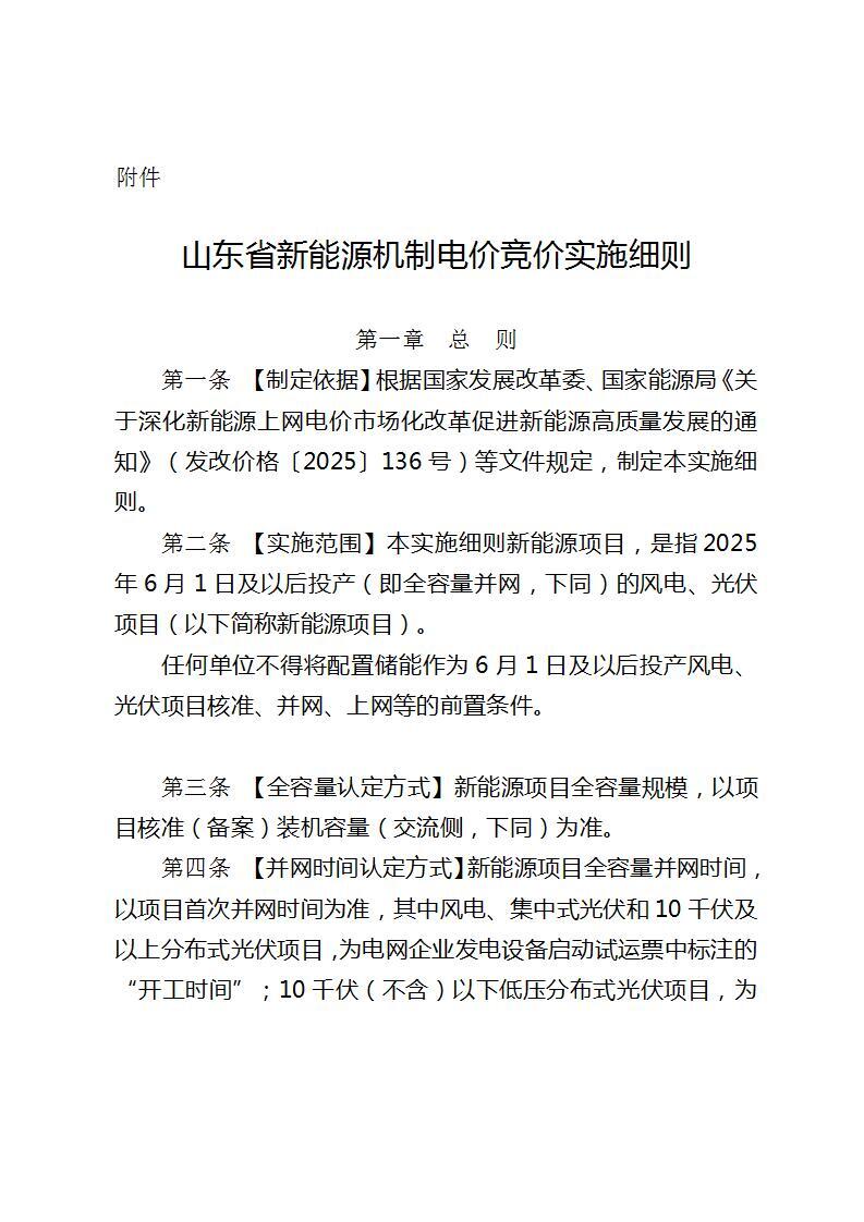
7月28日,山东省发展和改革委员会发布关于公开征求《山东省新能源机制电价竞价实施细则(征求意见稿)》
发布时间:2025-08-04 15:34:50 -
热点新闻要点政策方面:本周国内政策要闻重点关注宁夏出台了136号文的承接文件,并且确定禁止倒卖风电项
发布时间:2025-08-04 15:34:42 -
-
-
能源圈获悉,近日,中国电力企业联合会发布《关于公布2024年度电力行业风电运行指标对标结果的通知》。
发布时间:2025-08-01 14:54:59 -
