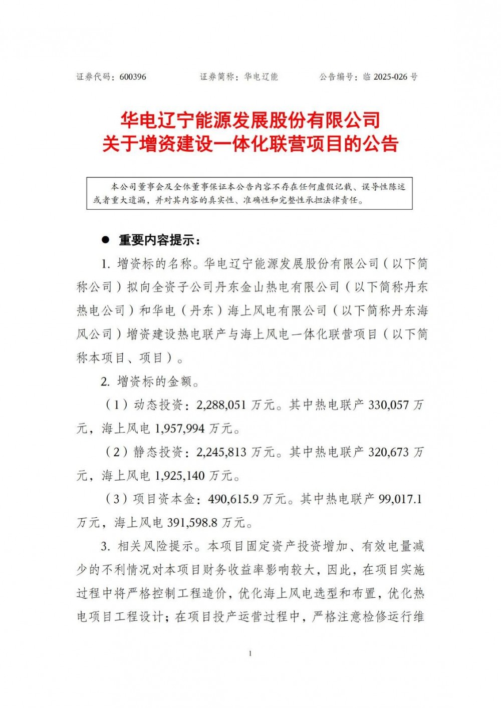
-
能源圈获悉,近日,美国新泽西州公共事业委员会(BPU)已撤销大西洋海岸海上风电项目2021年的可再生
发布时间:2025-08-21 14:01:37 -
能源圈获悉,8月19日,国家能源集团2025年第2批风力发电机组集采公开招标项目招标公告发布。该集采
发布时间:2025-08-20 14:39:50 -
能源圈获悉,近日,吉林公司新能源公司“等容量替代”热电联产配套长岭30万千瓦风电项目、核兴宽城200
发布时间:2025-08-20 14:39:44 -
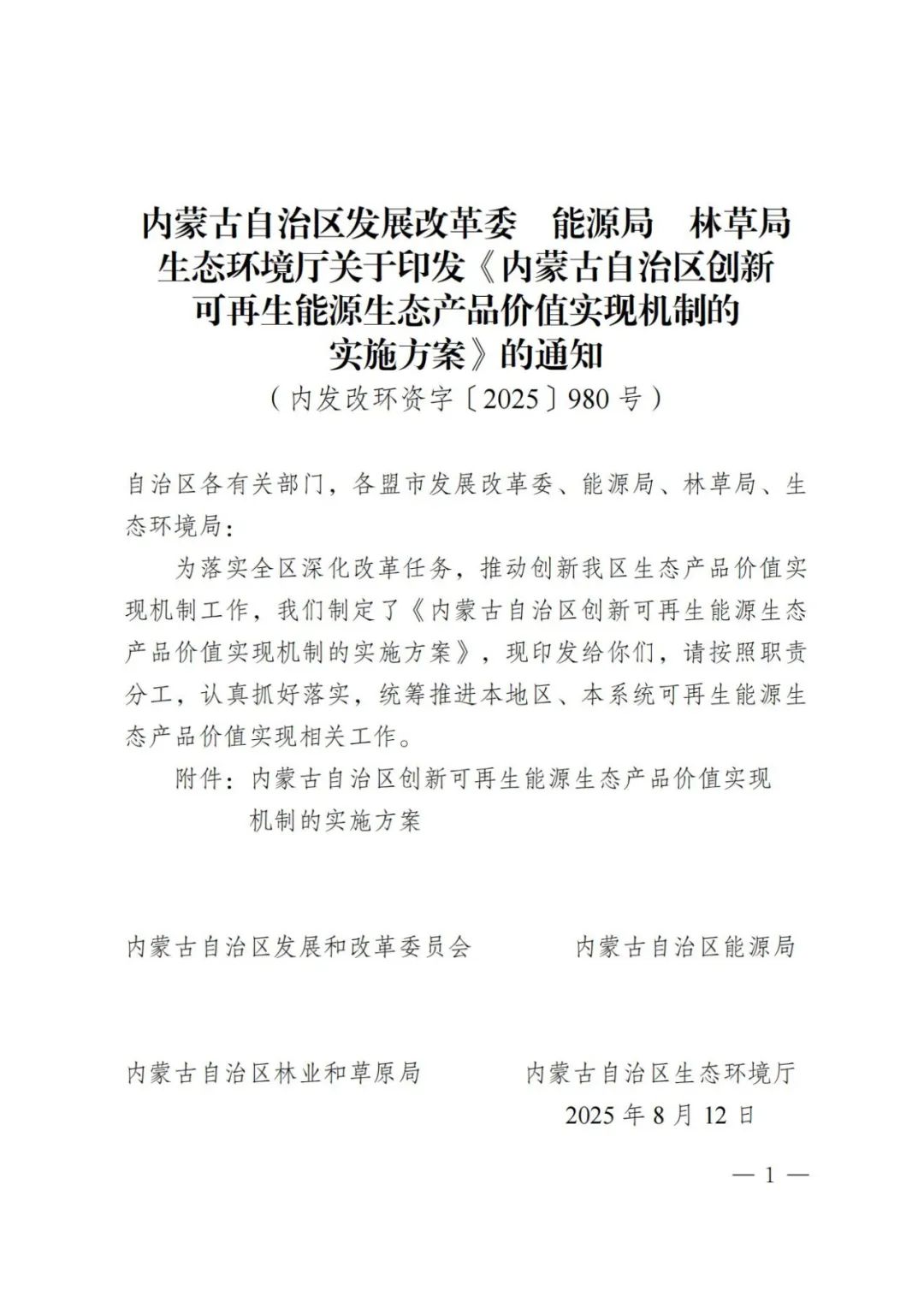
能源圈获悉,8月12日,内蒙古自治区发展改革委、能源局、林草局、生态环境厅联合印发内蒙古自治区创新可
发布时间:2025-08-20 14:39:37 -
8月19日,中国能建与运达能源科技集团在京举行业务对接会。中国能建党委常委、副总经理、投资集团董事长
发布时间:2025-08-20 14:39:32 -
8月19日,云南省发展和改革委员会、云南省能源局发布《关于印发云南省2025年第二批新能源项目开发建
发布时间:2025-08-20 14:39:23 -
近日,能源圈获悉,东方电气、中节能、中电建旗下公司各有一个风电项目招标,合计规模1200MW,涉及约
发布时间:2025-08-20 07:25:22 -
-
8月15日下午,电建国际党委副书记、董事、总经理唐玉华在总部会见了来访的上海电气风电集团有限公司(以
发布时间:2025-08-19 13:17:27 -
-
-
-
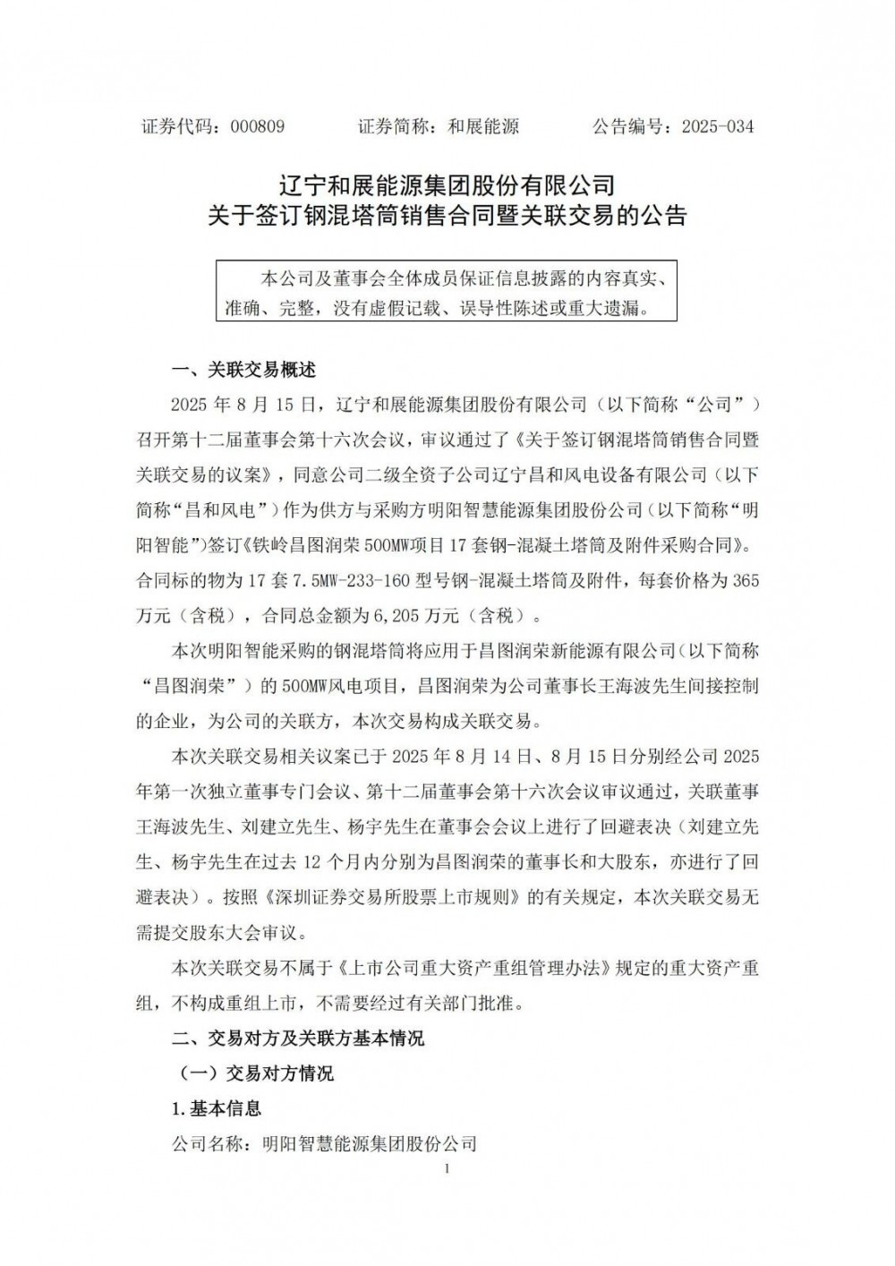
8月16日,辽宁和展能源集团股份有限公司发布关于签订钢混塔筒销售合同暨关联交易的公告。公告显示,20
发布时间:2025-08-19 13:17:04 -
-
能源圈获悉,8月14日,大唐河北张家口阳原150MW、怀安200MW风电项目、大唐新疆哈密伊州区10
发布时间:2025-08-18 14:55:57
