-
能源圈获悉,9月2日,内蒙古自治区能源局发布《内蒙古自治区上网消纳新能源发电项目竞争性配置管理办法》
发布时间:2025-09-04 09:02:13 -
-
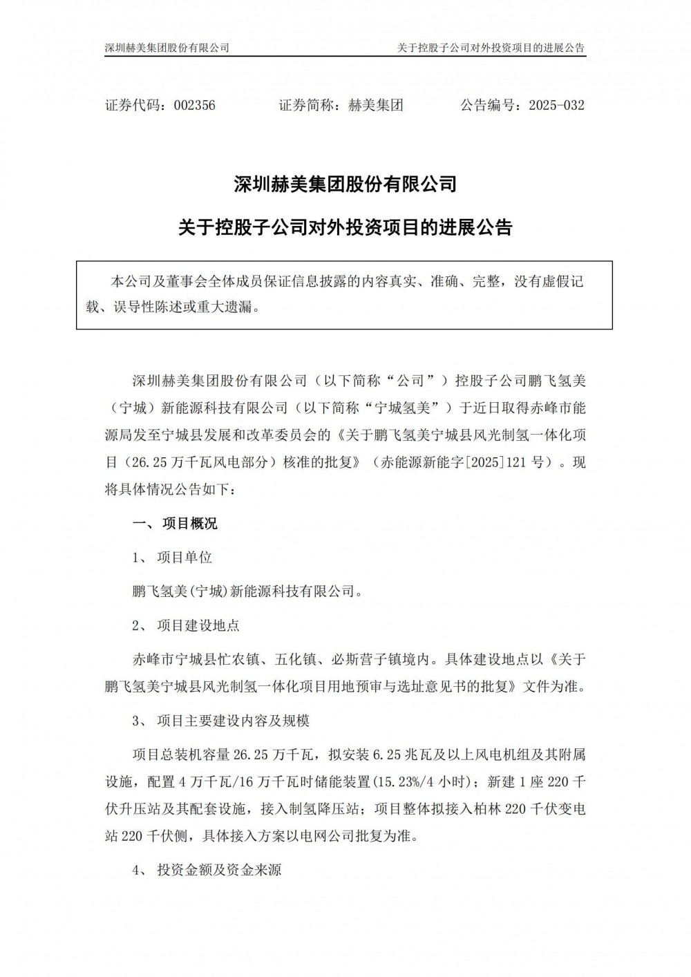
9月2日,深圳赫美集团股份有限公司发布关于控股子公司对外投资项目的进展公告。公告显示,深圳赫美集团股
发布时间:2025-09-03 12:02:16 -
9月2日,龙源电力集团股份有限公司2025年第四批陆上风电项目(300MW)钢塔塔筒及附件采购项目公
发布时间:2025-09-03 12:02:12 -
9月2日,陆良县2025年第一批风电项目投资人招标公告发布。公告显示,招标规模为竹子山风电场(二期)
发布时间:2025-09-03 12:02:08 -
9月2日,青海省发展和改革委员会发布《青海省发挥绿电优势推动产业外向型发展实施方案》。文件提出,统筹
发布时间:2025-09-03 12:02:04 -
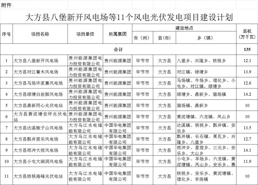
9月2日,贵州省能源局发布关于下达大方县八堡新开风电场等11个风电光伏发电项目建设计划的通知。根据文
发布时间:2025-09-03 12:02:00 -
能源圈获悉,近日,广西南宁市兴宁区、良庆区公示2025年分散式风电建设项目,共19个分散式风电项目,
发布时间:2025-09-03 09:01:48 -
-
8月29日,安徽省发改委发布《安徽省深化新能源上网电价市场化改革促进新能源高质量发展实施方案(征求意
发布时间:2025-09-02 18:00:47 -
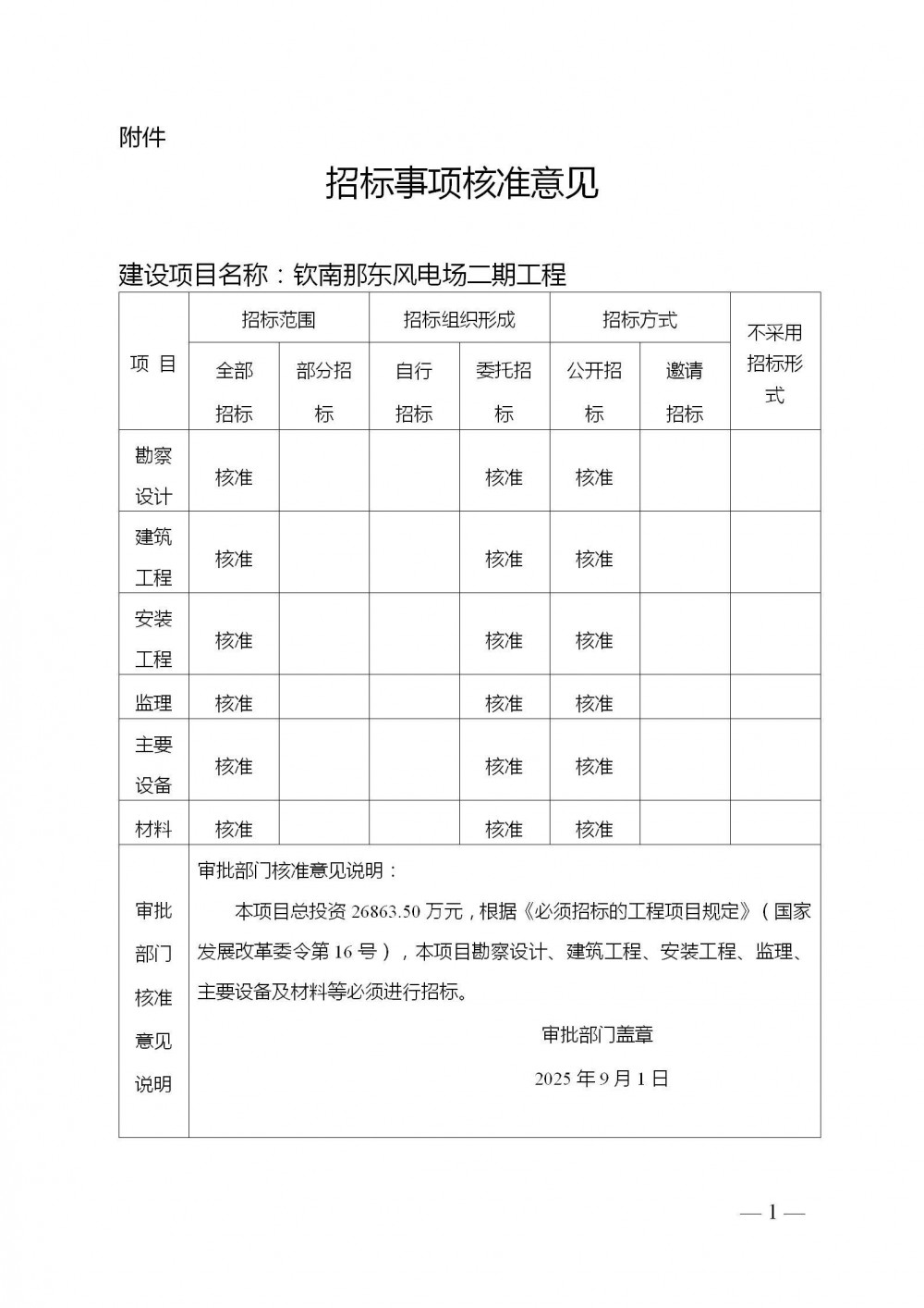
9月1日,广西钦州市行政审批局发布关于钦南那东风电场二期工程核准的批复。内容指出,为加快钦南区风能资
发布时间:2025-09-02 12:01:28 -
9月1日,全国新能源消纳监测预警中心发布2025年7月全国新能源并网消纳情况。数据显示,7月风电利用
发布时间:2025-09-02 12:01:27 -
9月1日,中华人民共和国主席习近平在“上海合作组织+”会议上的讲话中提到:中方将成立中国-上海合作组
发布时间:2025-09-02 12:01:25 -
能源圈近日获悉,中国—上海合作组织国家能源合作交出亮眼“成绩单”。据统计,担任上合组织轮值主席国期间
发布时间:2025-09-02 09:01:01 -
