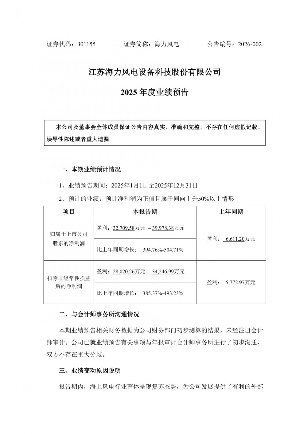
-
-
-
“中国制造了几乎所有风力发电设备,自己却没安装”近期类似的谣言在国际场合出现然而中国风电装机规模已连
发布时间:2026-02-03 15:00:48 -
近日,国家能源局数据显示截至2025年底全国风电装机容量6.4亿千瓦同比增长22.9%绿色低碳转型步
发布时间:2026-02-03 12:00:35 -
2月1日,云南省人民政府新闻办公室在云南海埂会堂举行2026年云南省两会新闻发布会第五场:《云南省国
发布时间:2026-02-02 18:01:32 -
能源圈获悉,2月2日,承德市发展和改革委员会发布《关于承德市风电、光伏发电项目投资主体竞争性配置结果
发布时间:2026-02-02 18:01:23 -
能源圈获悉,1月30日,广西电力交易中心有限责任公司发布关于广西2025—2026年增量新能源项目机
发布时间:2026-02-02 18:01:20 -
-
美国智能与电力公司近期与卡特彼勒公司及其经销商博伊德CAT达成战略合作协议,旨在为超大规模人工智能数
发布时间:2026-02-02 12:23:39 -
-
为系统总结风电和光伏发电资源普查试点工作成果经验,深化指导全国范围风光资源普查,推动普查成果更好服务
发布时间:2026-02-02 12:23:03 -
-
1月31日,上海振华重工集团参建的广东阳江三山岛500千伏海上风电柔直输电工程海上换流站顺利封顶。中
发布时间:2026-02-02 12:22:03 -
1月26日,大唐滨海南区H4-1#、东台H5#海上风电项目可行性研究报告外部评审会在北京顺利召开。集
发布时间:2026-01-30 21:00:25 -
当业界将目光纷纷投向“太空光伏”这一投资新蓝海时,中国风电产业正以实打实的发展成果,回应着外界的不实
发布时间:2026-01-30 18:01:08
