-
1月26日,艾罗能源发布公告称,公司与Raystech Group Pty Ltd签署协议,指定后者
发布时间:2026-01-26 14:16:38 -
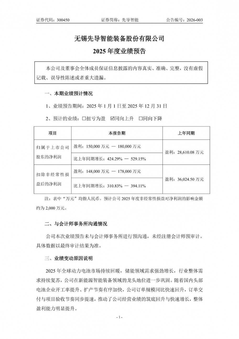
1月26日,先导智能发布2025年度业绩预告。预告显示,先导智能2025年预计净利润15-18亿元,
发布时间:2026-01-26 14:16:36 -
1月22日,南川区削峰填谷储能项目勘察设计施工总承包(EPC)招标公告发布。项目新建规模为200MW
发布时间:2026-01-26 14:16:34 -
1月23日,河西桃山200MW/800MWh共享储能电站项目EPC总承包招标公告发布。本期新建河西桃
发布时间:2026-01-26 14:16:33 -
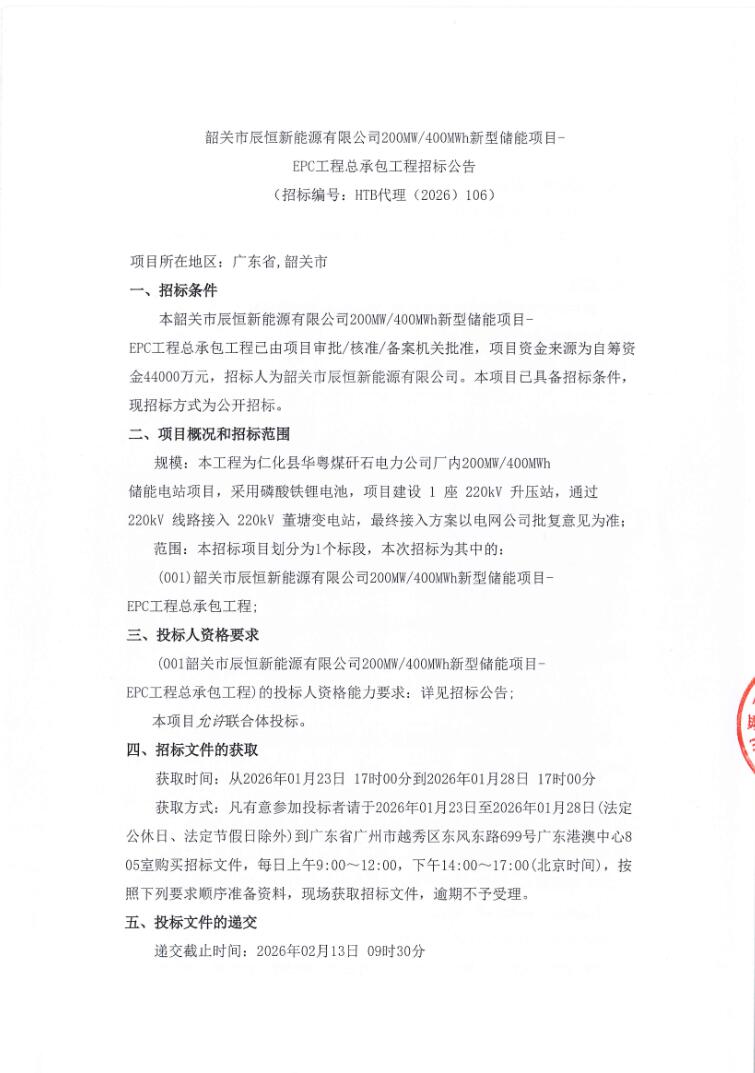
1月23日,韶关市辰恒新能源有限公司200MW/400MWh新型储能项目-EPC工程总承包工程招标公
发布时间:2026-01-26 14:16:27 -
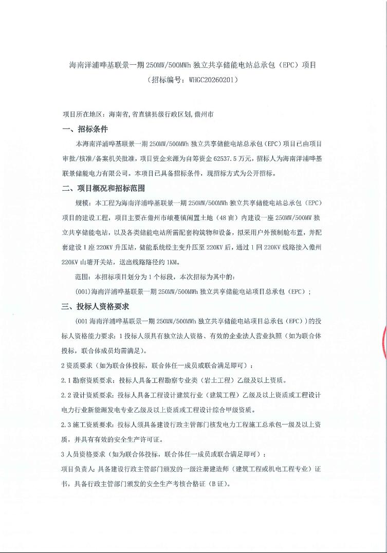
1月23日,海南洋浦哗基联景一期250MW/500MWh独立共享储能电站总承包(EPC)项目招标公告
发布时间:2026-01-26 14:16:24 -
1月23日,银川经济技术开发区AI港25MW/100MWh储能项目PC总承包及监理招标公告发布。本项
发布时间:2026-01-26 14:16:23 -
1月23日,兰州市皋兰县100MW/400MWh独立储能项目工程总承包(EPC)招标公告发布。本项目
发布时间:2026-01-26 14:16:22 -
1月23日,宁夏塞塬耀储200MW/800MWh独立储能项目EPC总承包招标公告发布。该项目招标人为
发布时间:2026-01-26 14:16:18 -
1月23日,宁夏布罗姆新能源200MW/800MWh独立储能项目EPC总承包招标公告发布。该项目招标
发布时间:2026-01-26 14:16:13 -
能源圈获悉,1月22日,贵州省发展改革委发布《关于补充完善峰谷分时电价有关事项的通知》,其中提到,为
发布时间:2026-01-26 14:16:08 -
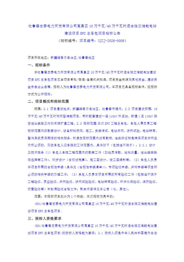
能源圈获悉,1月23日,吐鲁番志泰电力开发有限公司高昌区10万千瓦/40万千瓦时混合独立储能电站建设
发布时间:2026-01-26 14:16:02 -
-
能源圈获悉,1月23日,中国石油集团济柴动力有限公司1GWh储能能量管理系统招标公告发布。公告显示,
发布时间:2026-01-26 14:15:43 -
能源圈获悉,1月23日,国家能源局云南监管办公室关于公开征求《云南电力中长期交易实施细则(征求意见稿
发布时间:2026-01-26 14:15:35
