-
1月26日,天能与孟加拉国领先的电池制造商RAHIMAFROOZ集团签署合作协议,并现场完成首批低速
发布时间:2026-01-28 12:04:44 -
按照国家能源局工作安排,近日南方能源监管局组织召开抽水蓄能电站建设工程安全质量集中整治工作启动会暨警
发布时间:2026-01-28 12:04:40 -
?1月27日,库伦旗发展和改革委员会发布《库伦旗独立新型储能电站项目投资主体优选结果公示》,库伦旗独
发布时间:2026-01-28 12:04:39 -
1月27日,中国安储能源披露公告,公司于2026年1月26日,作为买方与卖方宁夏晋欣胜辉能源科技有限
发布时间:2026-01-28 12:04:30 -
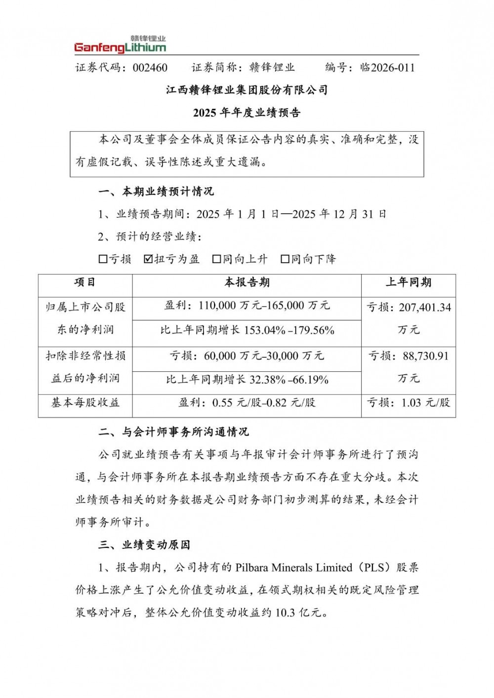
1月27日,赣锋锂业发布2025年年度业绩预告公司预计2025年归属于上市公司股东的净利润为1100
发布时间:2026-01-28 12:04:28 -
1月27日,易事特发布2025年年度业绩预告。预计2025年归属于上市公司股东的净利润2,400万元
发布时间:2026-01-28 12:04:26 -
1月27日,雅化集团发布2025年年度业绩预告。预计2025年度归属于上市公司股东的净利润为60,0
发布时间:2026-01-28 12:04:23 -
-
-
-
能源圈获悉,1月27日晚间,智光电气发布2025年度业绩预告。公告显示,2025年智光电气预计归属于
发布时间:2026-01-28 12:04:07 -
-
能源圈获悉,1月27日,邢台市柏乡县200MW/800MWh储能电站项目工程总承包(EPC)中标候选
发布时间:2026-01-28 09:03:52 -
桂东大地热潮涌动,西江两岸捷报频传。进入“十五五”,南网储能公司紧扣稳增长扩投资工作要求,擂响项目建
发布时间:2026-01-28 09:03:22 -
1月26日,北京海博思创科技股份有限公司与大同市政府正式签署合作协议。双方将围绕智能制造、独立储能电
发布时间:2026-01-28 09:03:19
