-
热烈祝贺泰兴梅兰新材料有限公司46.44MW/90.2862MWh用户侧储能电站项目并网成功项目简介
发布时间:2026-02-05 10:54:20 -
近日,新华乌什50万千瓦/200万千瓦时构网型混合储能项目一次调频试验顺利完成,为高比例新能源电网安
发布时间:2026-02-04 12:44:32 -
标杆赋能,笃行实效!新能安赋能杭州电缆的4MW/9.32MWh用户侧储能项目,已稳定投运近一年。作为
发布时间:2026-02-04 12:44:30 -
-
春即到,万物苏,马年新, 2月1日,宁夏通久新能源经济开发区100MW/200MWh储能电站项目入园
发布时间:2026-02-04 12:44:23 -
1月28日,西安中威绿色动力科技有限公司总裁张晓舜率核心团队到访赢科数能,围绕工业用能升级及能源技术
发布时间:2026-02-04 12:44:19 -
近日,全球清洁能源领域权威研究机构彭博新能源财经(BNEF)发布2026年第一季度全球Tier 1一
发布时间:2026-02-04 12:44:14 -
在工商业用电场景持续细分、项目复杂度不断提升的背景下,储能系统的价值已不再局限于容量规模本身,而是更
发布时间:2026-02-04 12:44:12 -
2月3日,常州市人民政府印发常州市加快培育县域特色优势产业三年行动方案(2026—2028年)的通知
发布时间:2026-02-04 12:44:11 -
-
-
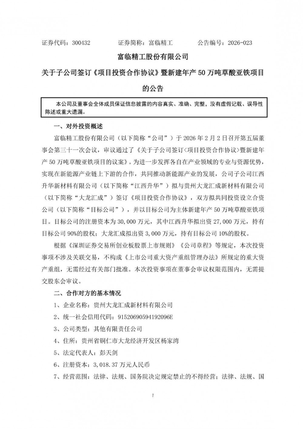
2月3日,富临精工发布公告称,鉴于公司与宁德时代新能源科技股份有限公司签署了《战略合作协议》与《股票
发布时间:2026-02-04 12:43:48 -
-
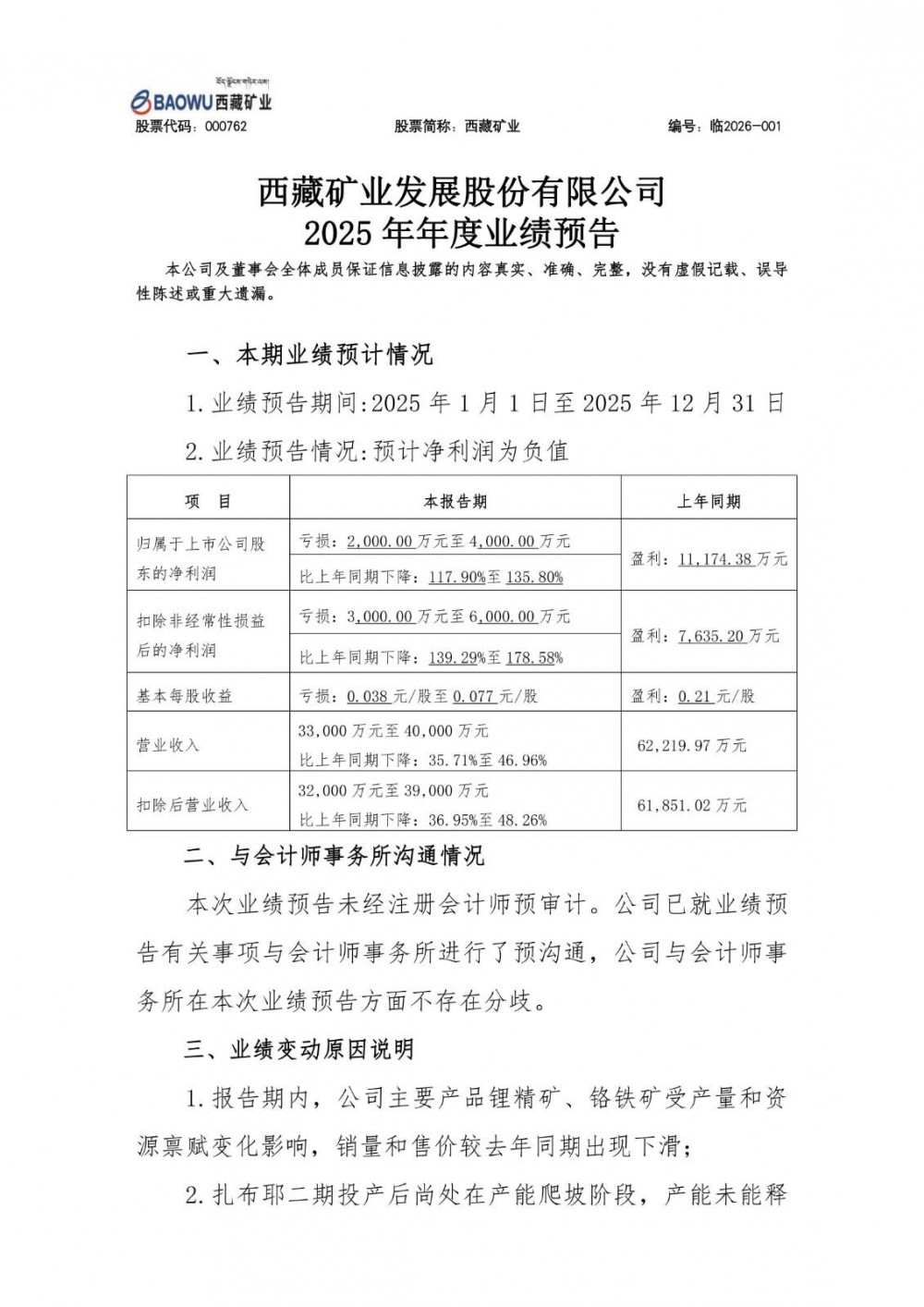
近日,西藏矿业发布2025年年度业绩预告。预计2025年全年归属于上市公司股东的净利润为亏损2000
发布时间:2026-02-04 12:43:42 -
