-
能源圈获悉,2月27日,中石油济柴时代(山东)新能源技术有限公司800套5MWh液冷储能系统电气分部
发布时间:2026-02-28 15:04:47 -
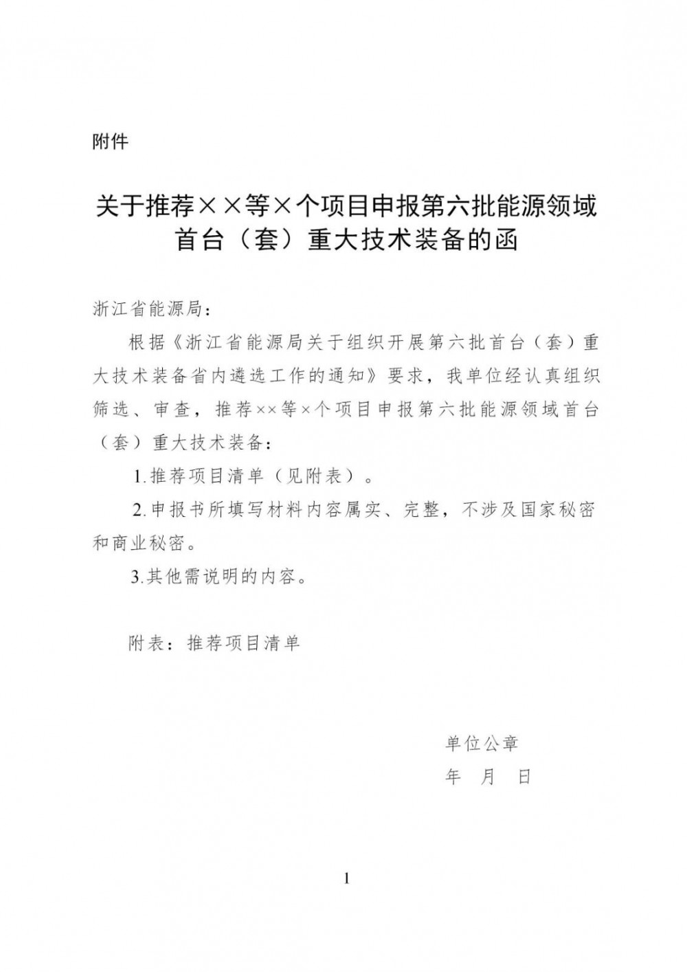
2月26日,浙江省能源局发布《关于组织开展第六批首台(套)重大技术装备省内遴选工作的通知》,正式启动
发布时间:2026-02-28 12:03:14 -
-
2月27日,派能科技发布2025年度业绩快报公告。报告期内,公司实现营业总收入315,813.79万
发布时间:2026-02-28 12:03:08 -
2月25日,宝马集团与宁德时代在北京签署合作谅解备忘录,双方将围绕电池护照跨境数据试点及供应链碳足迹
发布时间:2026-02-28 12:03:07 -
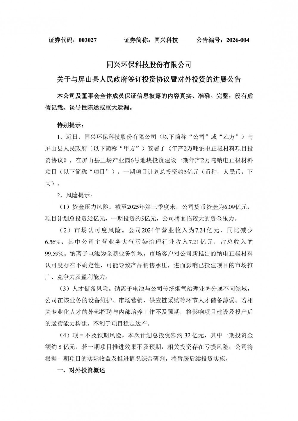
2月27日,同兴科技发布公告称,公司与屏山县人民政府签署了《年产2万吨钠电正极材料项目投资协议》,在
发布时间:2026-02-28 12:03:01 -
-
-
能源圈获悉,2月27日,甘肃省发改委发布《关于2027年度上半年增量新能源项目机制电量竞量竞价安排的
发布时间:2026-02-28 10:47:04 -
-
2026年2月27日,赣州蓉江新区江西洲铁独立储能示范项目开工仪式隆重举行,区领导谢清泉、邱隆贵参加
发布时间:2026-02-28 10:46:55 -
-
-
-
