-
-
4 月 17 日,亿纬锂能储能大电池 Mr.Big 正式获颁 SGS 欧盟电池法(EU)2023/1
发布时间:2026-04-21 12:56:36 -
4月20日,英维克发布2026年一季度报告。公司实现营业总收入11.75亿元,同比增长26.03%;
发布时间:2026-04-21 12:56:26 -
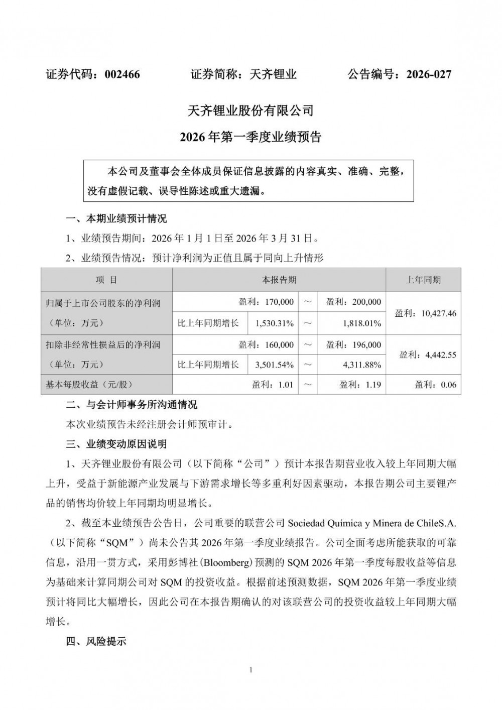
4月20日,天齐锂业发布2026年第一季度业绩预告。预计2026年第一季度归属于上市公司股东的净利润
发布时间:2026-04-21 12:56:23 -
-
近日,重庆市巴南区人民政府印发《重庆市巴南区国民经济和社会发展第十五个五年规划纲要》。文件指出,推进
发布时间:2026-04-21 12:55:23 -
4月20日,丹棱县润储电网侧100MW/200MWh储能项目EPC设计施工总承包招标公告发布。丹棱县
发布时间:2026-04-21 12:55:20 -
4月20日,宁夏中卫市电网侧共享储能电站系列EPC总承包项目招标公告发布。项目由宁夏融炎新能源科技有
发布时间:2026-04-21 12:55:14 -
4月21日,河北建投元氏100MW200MWh独立储能项目EPC总承包项目招标公告发布。河北建投元氏
发布时间:2026-04-21 12:55:13 -
4月21日,河北建投元氏100MW200MWh独立储能项目监理项目招标公告发布。河北建投元氏100M
发布时间:2026-04-21 12:55:11 -
4月20日,丹棱县润储电网侧100MW/200MWh储能项目工程监理招标公告发布。招标范围为丹棱县润
发布时间:2026-04-21 12:55:08 -
能源圈获悉,近日,山西省人民政府关于印发山西省国民经济和社会发展第十五个五年规划纲要的通知。文件提出
发布时间:2026-04-21 12:54:48 -
2026年4月20日19时59分,经过超过590天的持续努力,内蒙古新蒙新能源科技有限公司550兆瓦
发布时间:2026-04-21 12:54:46 -
-
4月20日,国家发展改革委主任郑栅洁主持召开民营企业座谈会,与来自金属材料、新能源汽车、产业园区服务
发布时间:2026-04-21 12:54:41
