-
-
-
10月23日,派能科技发布2025年第三季度报告。2025年前三季度,公司实现营业收入201,256
发布时间:2025-10-24 11:08:18 -
-
-
10月23日,卧龙新能发布2025年第三季度报告。公司第三季度营业收入3.2亿元,同比下降78.49
发布时间:2025-10-24 11:08:05 -
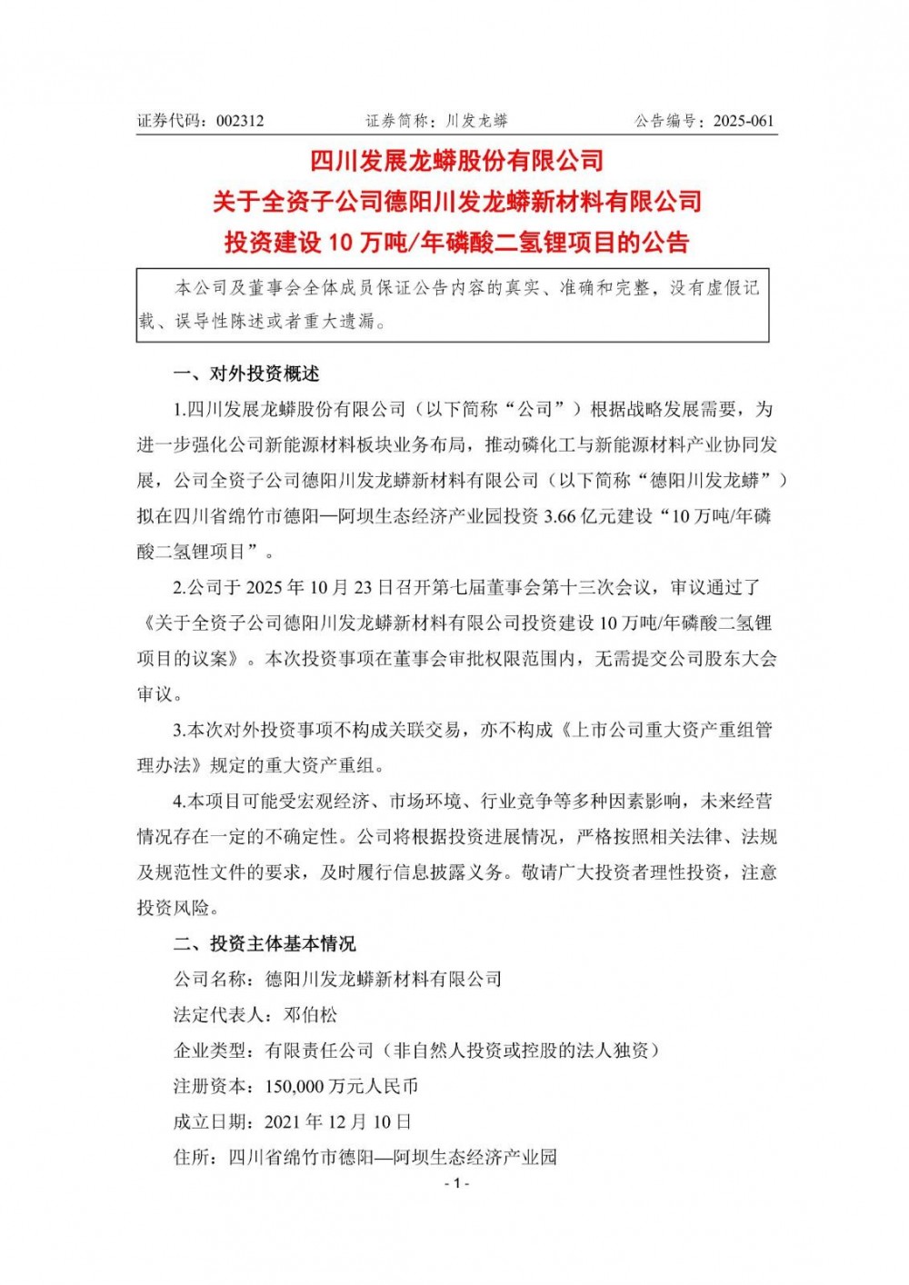
10月23日,川发龙蟒发布公告称,公司根据战略发展需要,为进一步强化公司新能源材料板块业务布局,推动
发布时间:2025-10-24 11:08:04 -
能源圈获悉,10月23日,中国共产党第二十届中央委员会第四次全体会议公报发布。全会提出,加快经济社会
发布时间:2025-10-24 11:08:03 -
-
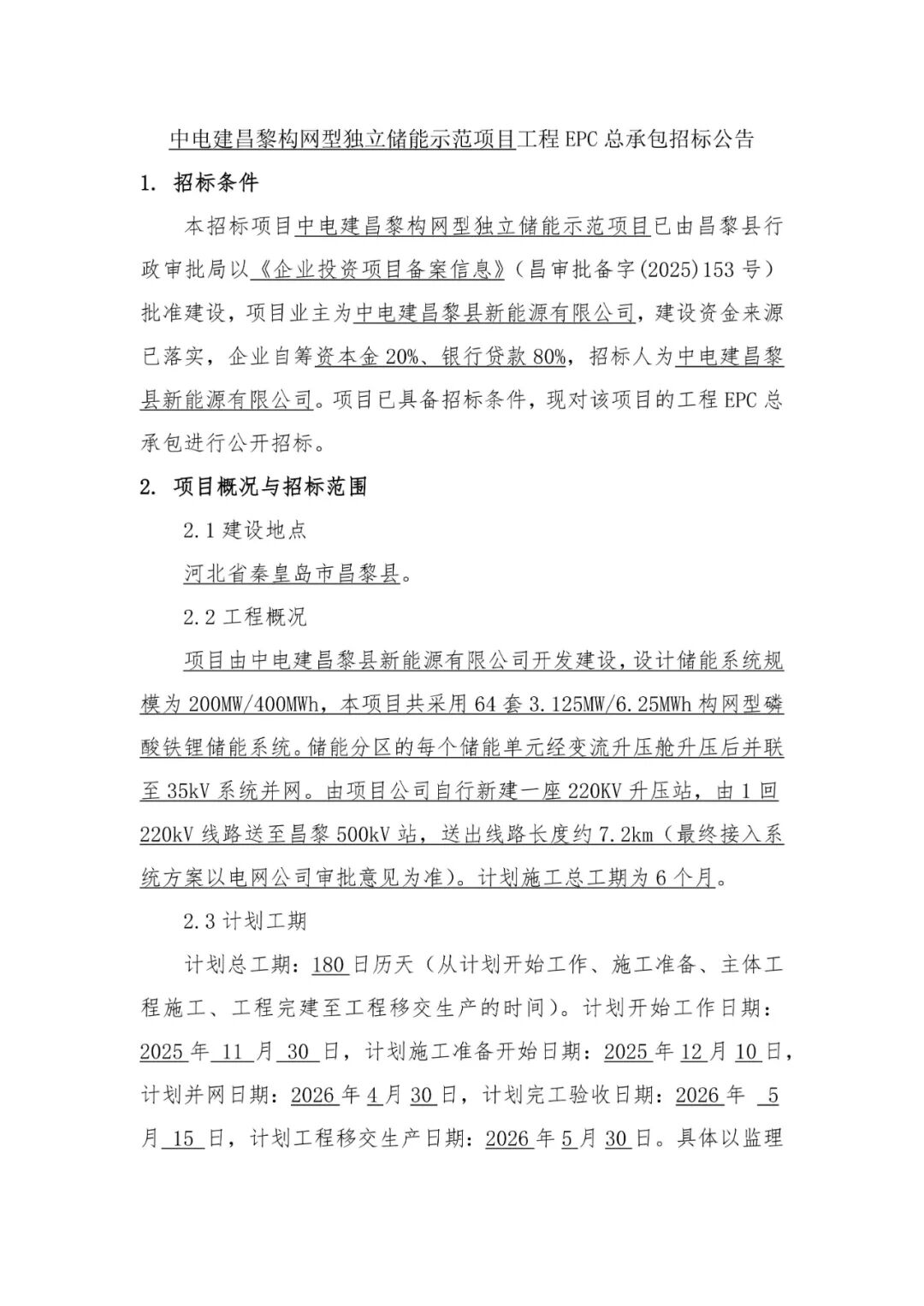
能源圈获悉,10月23日,中国电建电建新能源公司中电建昌黎构网型独立储能示范项目采购项目公开招标公告
发布时间:2025-10-24 11:08:00 -
2025年10月11日,由、国能能源研究院主办的第十届光伏产业大会暨钛能奖·2025年度光伏颁奖典礼
发布时间:2025-10-24 11:07:54 -
近日中建三局数字工程公司承建的中卫鑫华200MW/400MWh储能项目正式开工中卫鑫华储能项目位于宁
发布时间:2025-10-24 11:07:52 -
-
-
9月,凤阳二期大型工商业储能电站顺利并网,为庆祝一期二期均顺利并网,正泰电源董事长陆川,副总经理项海
发布时间:2025-10-24 11:07:48
