-
10月28日,安徽强邦新材料股份有限公司5.16MW-10.04MWh储能电站总承包项目招标文件预公
发布时间:2025-10-29 12:07:38 -
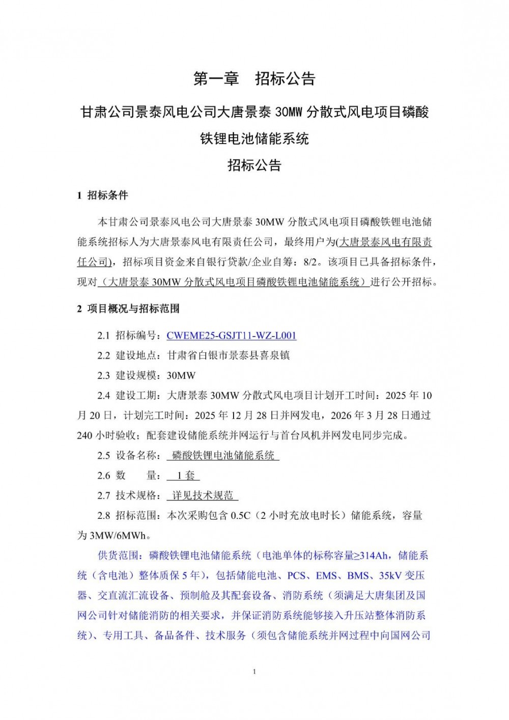
10月28日,甘肃公司景泰风电公司大唐景泰30MW分散式风电项目磷酸铁锂电池储能系统招标公告发布。本
发布时间:2025-10-29 12:07:37 -
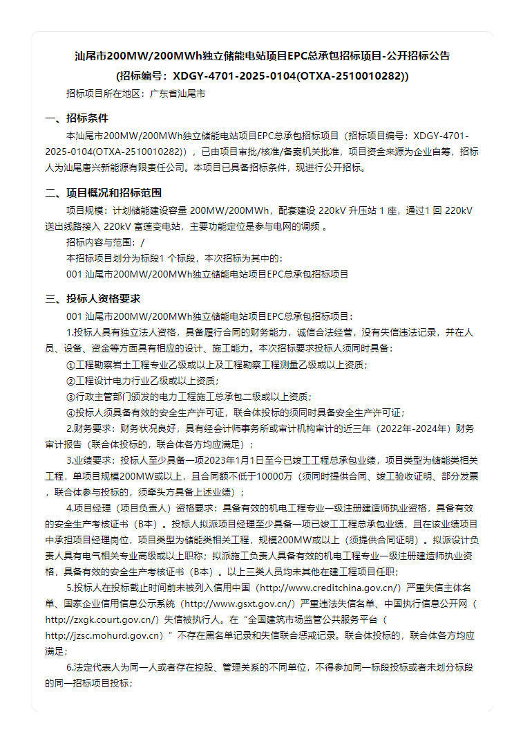
10月28日,汕尾市200MW/200MWh独立储能电站项目EPC总承包招标项目-公开招标公告发布。
发布时间:2025-10-29 12:07:35 -
聚力储能建设,赋能绿色发展。10月28日上午,山东昭阳100MW/400MWh全钒液流储能电站与山东
发布时间:2025-10-29 09:47:38 -
开工仪式10月28日,西南地区首个高海拔山地盐穴压缩空气储能项目——云南能投集团350MW压缩空气储
发布时间:2025-10-29 09:47:36 -
近日,乌克兰国有输电运营商Ukrenergo公司董事会主席 Vitaliy Zaychenko 指出
发布时间:2025-10-29 09:47:35 -
近日,国能日新科技股份有限公司(以下简称“国能日新”),与杭州长昊新能实业有限公司(以下简称“长昊新
发布时间:2025-10-29 09:47:34 -
-
-
十月霜华漫卷,秋高气爽宜人。2025年10月28日上午,备受行业关注的600MW/1800MWh综合
发布时间:2025-10-29 09:47:29 -
近日,青海油田采油二厂切六区切六评1、切六-212、切六-Q1三口试验井同步启动首轮放气工作,标志着
发布时间:2025-10-29 09:47:28 -
-
-
-
