-
-
新春伊始,绿色能源出海赛道再添重磅捷报!安徽青钠能源科技有限公司(以下简称“安徽青钠”),首批10万
发布时间:2026-01-07 09:03:50 -
近日,全球单体最大超级电容+锂电混合储能调频电站——山西偏关100MW混合储能电站一期工程顺利并网运
发布时间:2026-01-07 09:03:49 -
能源圈获悉,近日,国网山东省电力公司发布《2026年山东省新能源机制电价竞价组织公告》。竞价申报主体
发布时间:2026-01-07 09:03:41 -
专业能力是电网高质量发展的核心支撑,技能竞赛则是检验本领、锤炼队伍的重要平台。最近,国网江苏省电力有
发布时间:2026-01-07 09:02:46 -
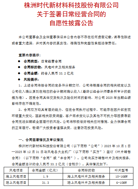
近日,中国时代新材发布《关于签署日常经营合同的自愿性披露公告》。根据公告显示,时代新材2025年10
发布时间:2026-01-06 18:02:17 -
1月4日,盐池高沙窝320MW/640MW储能电站项目EPC总承包中标候选人公示。第一中标候选人为中
发布时间:2026-01-06 15:01:56 -
2026年1月4日,达茂旗发展和改革委员会发布包头市达茂旗2026—2027年新增独立新型储能建设项
发布时间:2026-01-06 15:01:54 -
1月4日,比亚迪发布公告称,本公司2025年12月新能源汽车动力电池及储能电池装机总量约为27.35
发布时间:2026-01-06 12:10:21 -
冷库工程名称:浙江年年红集团1000m³相变蓄冷节能冷库案例项目地点:浙江工程承建方:上海冷迪项目工
发布时间:2026-01-06 12:10:16 -
粮食安全是“国之大者”,金粟公司深入贯彻新发展理念,深刻把握“绿色优储、节粮减损”要求,主动将仓储管
发布时间:2026-01-06 12:10:10 -
12月31日,华电乌苏公司2025年度重大技改项目——备用热源及蓄热调峰项目实现顺利投运,标志着公司
发布时间:2026-01-06 12:10:08 -
近日,安吉天子湖热电冷凝水储热回收利用改造项目顺利投运,实现能量的“移峰填谷”操作,提升了全厂高峰供
发布时间:2026-01-06 12:10:06 -
不知身为电源工程师的您,是否在调试PD快充适配器、移动电源样机时,反复遭遇以下场景?满载时电容发热、
发布时间:2026-01-06 12:09:59 -
随着大模型训练与推理规模持续扩大,AI 加速卡正快速迈入超高功耗、超大电流、超低电压的新阶段。以NV
发布时间:2026-01-06 12:09:57
