-
1月14日,宁国东方碾磨材料股份有限公司5MW/10MWh储能项目EPC招标计划发布。本项目拟在宁国
发布时间:2026-01-15 10:50:40 -
1月14日,保锋罗田200MW/400MWh独立储能电站项目中标候选人公示。第一中标候选人为中交一航
发布时间:2026-01-15 10:50:34 -
1月14日,启赫新能源河南宝丰200MW/400MWh储能电站项目EPC总承包储能系统设备成交候选人
发布时间:2026-01-15 10:50:30 -
-
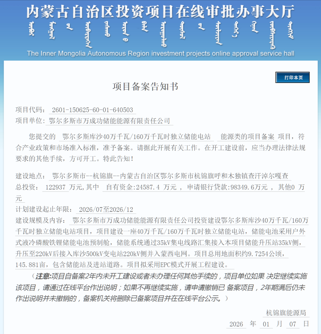
能源圈获悉,近日,鄂尔多斯库沙40万千瓦/160万千瓦时独立储能电站完成备案。该储能电站建设地点在内
发布时间:2026-01-15 10:50:27 -
-
-
新年伊始,喜讯频传!近日,由上海电气储能科技有限公司(“电气储能”)参建的上海市首批新型储能示范项目
发布时间:2026-01-15 10:50:23 -
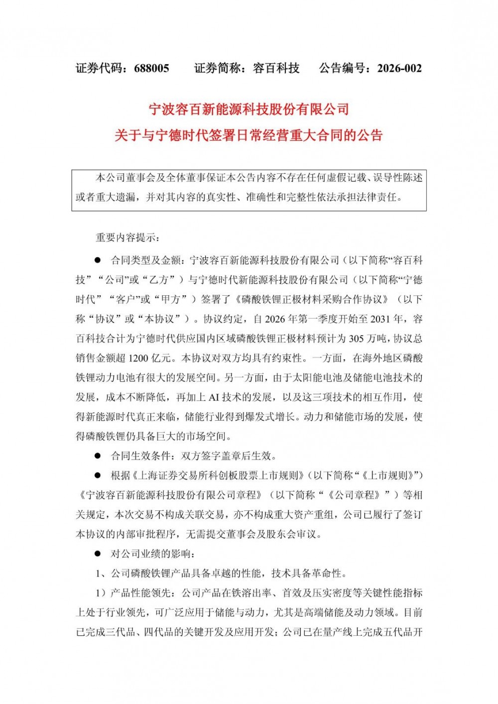
能源圈获悉,1月13日,容百科技发布公告称,公司与宁德时代新能源科技股份有限公司签署了《磷酸铁锂正极
发布时间:2026-01-15 10:50:20 -
1月13日,由机电安装分局承建的广东肇庆浪江抽水蓄能电站2号机组定子铁心叠装工作圆满完成,标志着该机
发布时间:2026-01-15 10:50:18 -
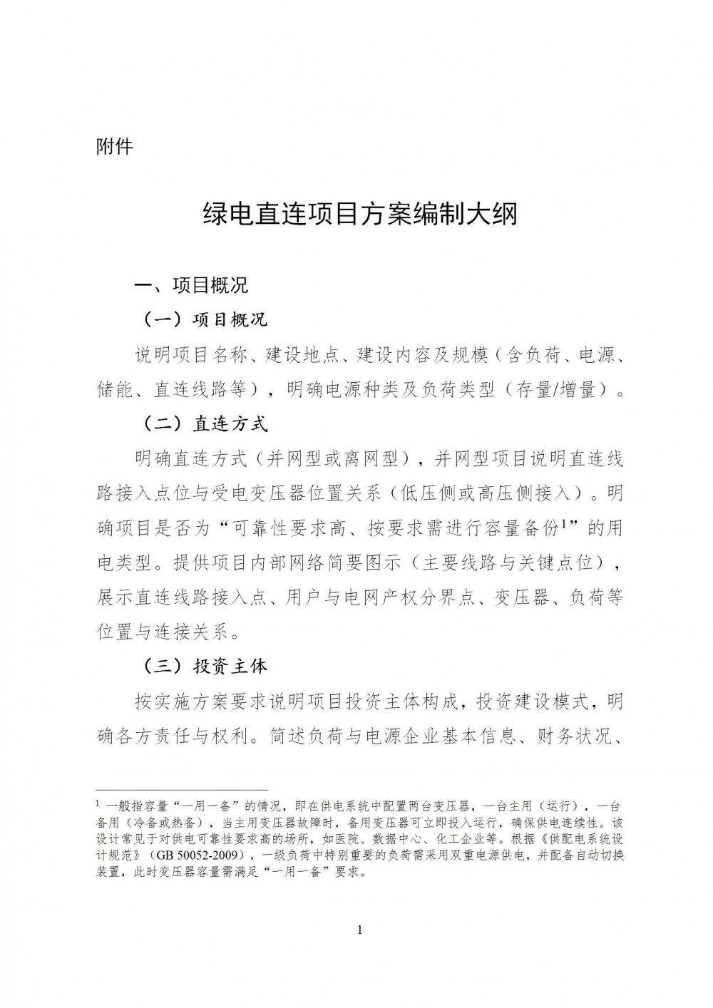
1月14日,浙江省发展和改革委员会、浙江省能源局发布关于推动绿电直连发展有关事项的通知,提到并网型项
发布时间:2026-01-15 10:50:11 -
-
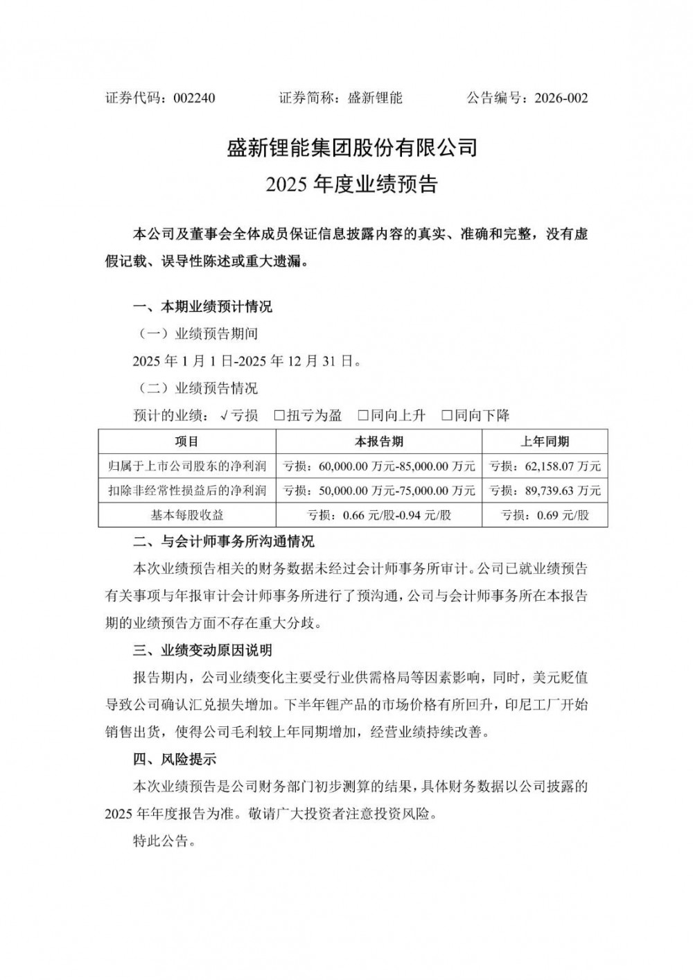
1月13日,盛新锂能发布2025年度业绩预告。预计2025年度归母净利润亏损在6亿元至8.5亿元之间
发布时间:2026-01-14 18:05:24 -
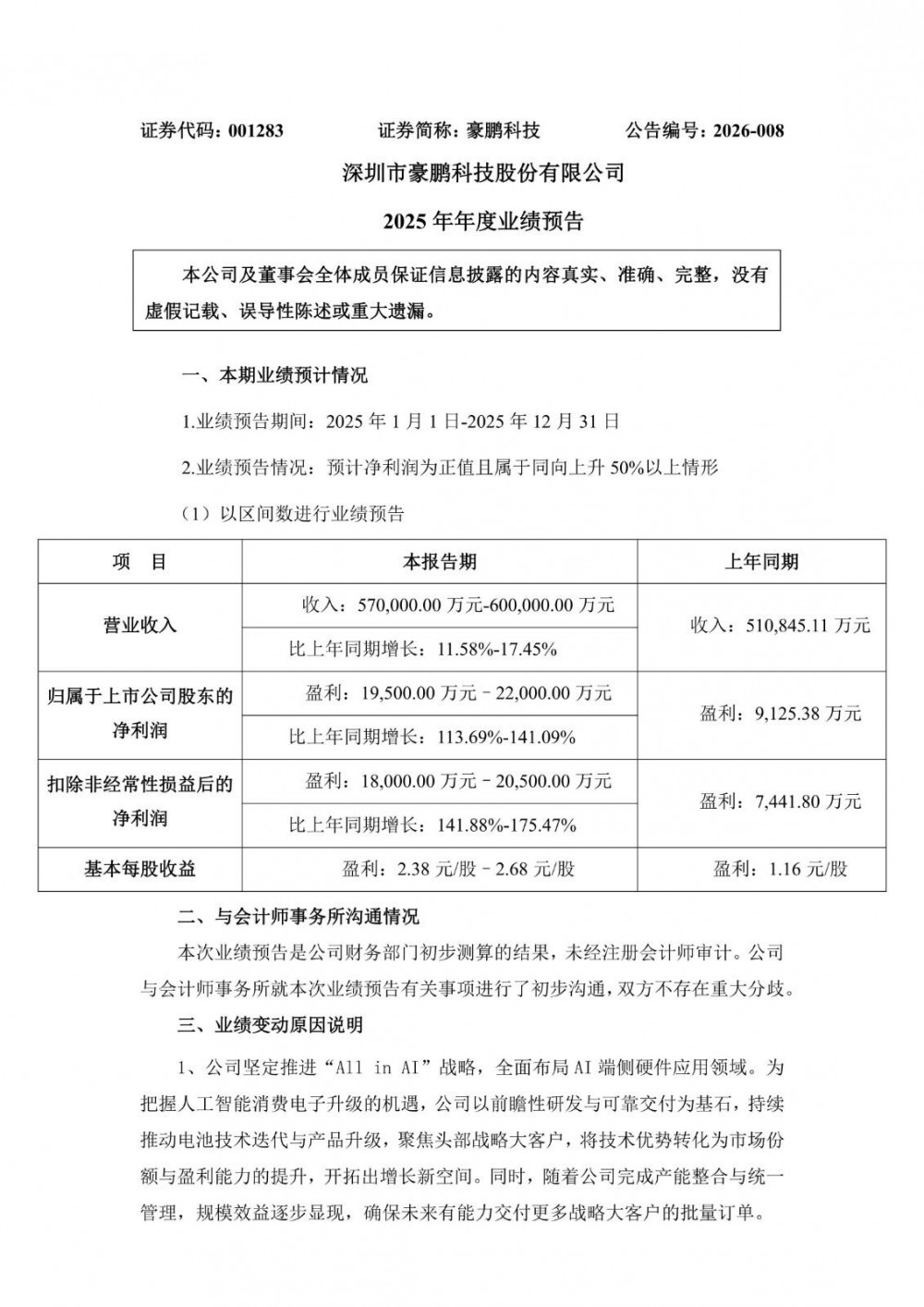
1月13日,豪鹏科技发布2025年度业绩预告。预计2025年实现营业收入57亿元至60亿元,同比增长
发布时间:2026-01-14 18:05:20 -
